Directory
Brands
PLANET manuals
Routers
WGS3-24000
Manual

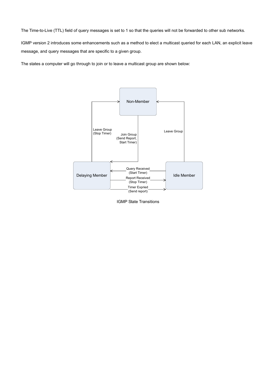
PLANET WGS3-24000 User Manual

Page 114

  • Text mode
  • Original mode
PLANET WGS3-24000 User Manual | Page 114 / 526 PLANET WGS3-24000 User Manual | Page 114 / 526
Pages: 1 … 112 113 114 115 116 … 526
  • wrong Brand
  • wrong Model
  • non readable
This manual is related to the following products:
  • WGSW-2620 WGSW-24000
See also other documents in the category PLANET Routers:
  • FNSW-1601 (2 pages)
  • FNSW-1601 (2 pages)
  • FGSW-1816HPS (110 pages)
  • FGSW-1816HPS (2 pages)
  • FGSW-1816HPS (105 pages)
  • WGSD-10020HP (16 pages)
  • GS-5220-16S8CR (432 pages)
  • FGSD-1022P (12 pages)
  • FGSD-1022P (226 pages)
  • FGSD-910P (28 pages)
  • FGSW-1602RS (30 pages)
  • FGSW-2402S (39 pages)
  • FGSW-2620PVS (50 pages)
  • FGSW-2624SF (2 pages)
  • FGSW-2620VM (213 pages)
  • FGSW-2620VM (2 pages)
  • FGSW-2624SF (2 pages)
  • FGSW-2620VM (96 pages)
  • FGSW-2620 (2 pages)
  • FGSW-2620CS (81 pages)
  • FGSW-2620CS (2 pages)
  • FGSW-2620CS (80 pages)
  • FGSW-2620CS (2 pages)
  • FGSW-2840 (2 pages)
  • FGSW-4840S (263 pages)
  • FGSW-4840S (2 pages)
  • FGSW-4840S (38 pages)
  • FNSW-1600P (20 pages)
  • FNSW-1600S (33 pages)
  • FNSW-2400PS (2 pages)
  • FNSW-2400PS (70 pages)
  • FNSW-1602S (43 pages)
  • FNSW-2402S (39 pages)
  • FNSW-4800 (2 pages)
  • FNSW-2401CS (38 pages)
  • FSD-1604 (12 pages)
  • FSD-2405 (18 pages)
  • FSD-1606 (2 pages)
  • FSD-803 (2 pages)
  • FSD-803 (2 pages)
  • FSD-504HP (2 pages)
  • FSD-805ST (20 pages)
  • FSD-804P (21 pages)
  • FSD-808P (22 pages)
  • FSD-808P (20 pages)
Home Brands Popular manuals Recently added
Manuals Directory

© 2012–2025, azmanual.top
All rights reserved.