StorCase Technology Fibre-to-SCSI Single RAID User Manual
Page 23

S10C100 User's Guide - Rev. A01
StorCase Technology, Inc.
Installation
11
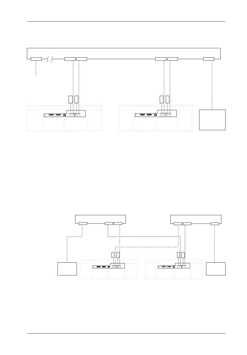
Figure 6A: Typical Single FC-AL Loop Connection to Two InfoStations
(One Hub)
To other FC
devices
IFS_RAID25FC
FC-AL Host #1
Loop Back
Plug
N+1 N-1
N+1 N-1
InfoStation #1
FC-SCSI RAID Module
N+1 N-1
N-1
N+1
InfoStation #2
Port #1
Port #2
Port #3
Port #4
Port #5
Port #N
Loop Back
Plug
Loop Back
Plug
Loop Back
Plug
Fibre Channel Hub
FC-SCSI RAID Module
Figure 6B: Typical Dual FC-AL Loop Connections to Two InfoStations
(Two Hubs)
IFS_RAID26FC
FC-AL Host #1
Loop Back
Plug
N+1 N-1
N+1 N-1
InfoStation #1
FC-SCSI RAID Module
N+1 N-1
N-1
N+1
InfoStation #2
Port #1
Port #2
Port #3
Loop Back
Plug
Loop Back
Plug
Loop Back
Plug
FC-SCSI RAID Module
FC-AL Host #2
Port #2
Port #3
Port #1
Fibre Channel Hub #2
Fibre Channel Hub #1
See also other documents in the category StorCase Technology Computer Accessories:
- DE100i-SW (35 pages)
- DE110 (33 pages)
- DE110 (2 pages)
- DE110 (31 pages)
- DE110 (27 pages)
- DE50 (33 pages)
- DE50 (27 pages)
- DX115 (25 pages)
- DE75i-A (31 pages)
- DE75i-A66 (29 pages)
- DE75i-A100 (31 pages)
- SATA DE75 (28 pages)
- DE75i-S (31 pages)
- DE75i-SW (33 pages)
- DE75i-SWC (33 pages)
- DE75i-SW160 (29 pages)
- S20A114 (29 pages)
- DE75i-SWC160 (29 pages)
- DE90i-A (29 pages)
- DE90i-A66 (23 pages)
- DE90i-A100 (23 pages)
- DE90i-S (25 pages)
- DE100i-A (33 pages)
- DE100i-A66 (29 pages)
- DE100i-A100 (29 pages)
- DE100i-CSWTN (2 pages)
- DE100i-S (39 pages)
- DE100i-SWD (33 pages)
- DE100i-SWU2 (37 pages)
- DE100i-SWCU2 (33 pages)
- DE100i-SWU2X (35 pages)
- DE100i-SW160 (35 pages)
- S20A102 (33 pages)
- DE100i-SWC160 (39 pages)
- Ultra320 DE100 (31 pages)
- DE110 (27 pages)
- DE110 (31 pages)
- DE110 (29 pages)
- DE150i-SWC (33 pages)
- DE200i-S (33 pages)
- DE200i-CSWTN (2 pages)
- DE200i-SW (35 pages)
- DE200i-SWU2 (37 pages)
- DE200i-SWCU2 (35 pages)
- S20A108 (33 pages)
