Directory
Brands
Kramer Electronics manuals
Accessories for electrical
WP-501
Manual

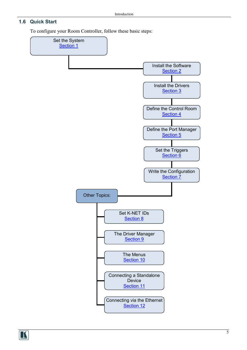
6 quick start, Quick start – Kramer Electronics WP-501 User Manual

Page 12

  • Text mode
  • Original mode
6 quick start, Quick start | Kramer Electronics WP-501 User Manual | Page 12 / 94 6 quick start, Quick start | Kramer Electronics WP-501 User Manual | Page 12 / 94
Pages: 1 … 10 11 12 13 14 … 94
  • wrong Brand
  • wrong Model
  • non readable
This manual is related to the following products:
  • WP-500 SV-552ALC SV-552 SV-551ALC SV-551 RC-74DL RC-63DLN RC-63DL RC-63D RC-63AX RC-63AL RC-63A RC-62X RC-62 RC-52N RC-2C RC-2
See also other documents in the category Kramer Electronics Accessories for electrical:
  • VM-114H (22 pages)
  • VM-114H2C (25 pages)
  • VM-114H4C (23 pages)
  • VS-81ETH (27 pages)
  • VS-81ETH (41 pages)
  • VM-9T (13 pages)
  • VP-12NHD (15 pages)
  • VP-5R (20 pages)
  • VP-6A (15 pages)
  • PT-5R/T (13 pages)
  • TP-102HD (13 pages)
  • TP-104HD (33 pages)
  • TP-112HD (13 pages)
  • TP-114 (13 pages)
  • TP-202 (15 pages)
  • TP-205A (15 pages)
  • TP-210 (14 pages)
  • TP-210A (15 pages)
  • tp-219hd (16 pages)
  • TP-305A (15 pages)
  • TP-310A (18 pages)
  • TP-410 (34 pages)
  • VM-1H4C (17 pages)
  • VP-200xlT (31 pages)
  • VP-300THD (12 pages)
  • VPM-2 (42 pages)
  • SI-1VGA (2 pages)
  • SID-DP (2 pages)
  • SID-DVI (2 pages)
  • SID-H (2 pages)
  • SID-VGA (2 pages)
  • SID-X1 (2 pages)
  • SID-X1 (23 pages)
  • SID-X1N (23 pages)
  • SID-X2N (31 pages)
  • SID-X3N (22 pages)
  • 622R (17 pages)
  • VS-169TP (7 pages)
  • VS-169TP (45 pages)
  • WSI-1VGA (2 pages)
  • TP-107AV (32 pages)
  • WP-501 (16 pages)
  • RC-5B2 (137 pages)
  • WP-500 (2 pages)
Home Brands Popular manuals Recently added
Manuals Directory

© 2012–2025, azmanual.top
All rights reserved.