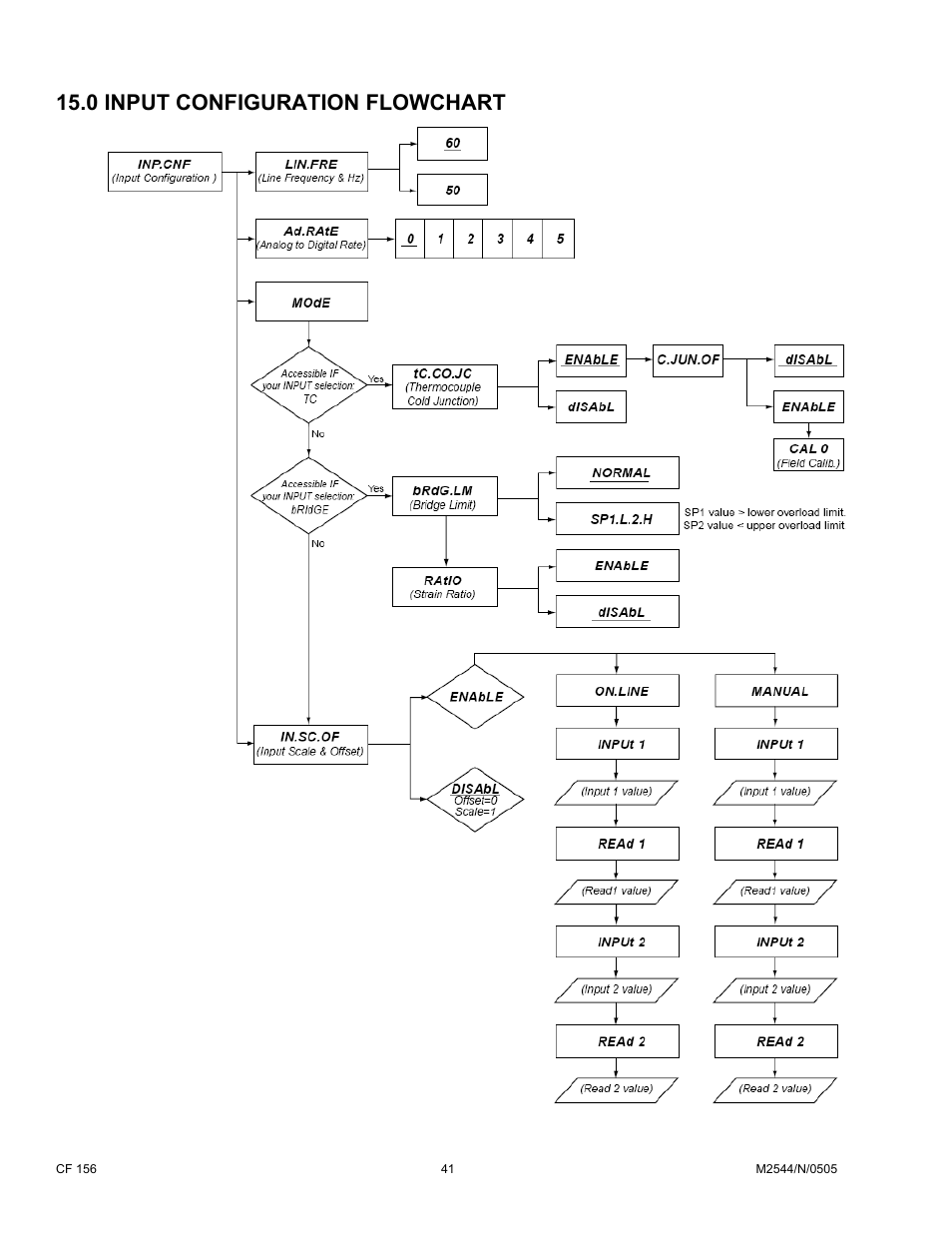
0 input configuration flowchart – Cooper Instruments & Systems DFI INFINITY B Ultra High Performance Digital Force Indicator User Manual
Page 46
See also other documents in the category Cooper Instruments & Systems Measuring instruments:
- DFI 200 Hand Held Indicator (21 pages)
- DFI 250 Digital Weight Indicator (15 pages)
- DFI 250 Digital Weight Indicator (38 pages)
- DFI 1650 Multi-Channel Digital Force Indicator (56 pages)
- DFI 1650 Multi-Channel Digital Force Indicator (89 pages)
- DFI 7000 Digital Force Indicator (10 pages)
- DFI INFINITY Digital Force Indicator/Controller (2 pages)
- DFI INFINITY Digital Force Indicator/Controller (81 pages)
- DFI INFINITY Digital Force Indicator/Controller (78 pages)
- DFI INFINITY B Ultra High Performance Digital Force Indicator (45 pages)
- DFI Infinity CS Economy Digital Indicator (36 pages)
- DFI Infinity CS Economy Digital Indicator (2 pages)
- AP 3000 Dial Mechanical Dynamometer (1 page)
- FB Mechanical Force Gages (6 pages)
- XST Tension Only Mechanical Force Gage (5 pages)
- Model 3i Basic Force/Torque Indicator (24 pages)
- DFR 1250 Two Channel Paperless Recorder (22 pages)
- Model 5i Advanced Force/Torque Indicator (35 pages)
- TSFM 500 Motorized Force Test Stand (7 pages)
- Model 7i Professional Force/Torque Indicator (42 pages)
- Series M7 Professional Digital Force Gauge (41 pages)
- Series M2 Digital Force Gage (17 pages)
- Series M5 Digital Force Gage (28 pages)
- Series M3 Digital Force Gage (23 pages)
- Series M4 Digital Force Gage (23 pages)
- LTL 730 Wireless Tension Link Load Cell (4 pages)
- LTL 730 Wireless Tension Link Load Cell (29 pages)
- ACX-1 Aircraft Cable Tension Meter (8 pages)
- STX-1 Digital Strap Tension Meter (7 pages)
- WTM 502 Wire Tension Meter (15 pages)
- MasterLink 3000 Wireless Load Cell Amplifier (21 pages)
- Dytran 5340 USB Triaxial Accelerometer (22 pages)
