Directory
Brands
HP manuals
Projectors
PN1050
Manual

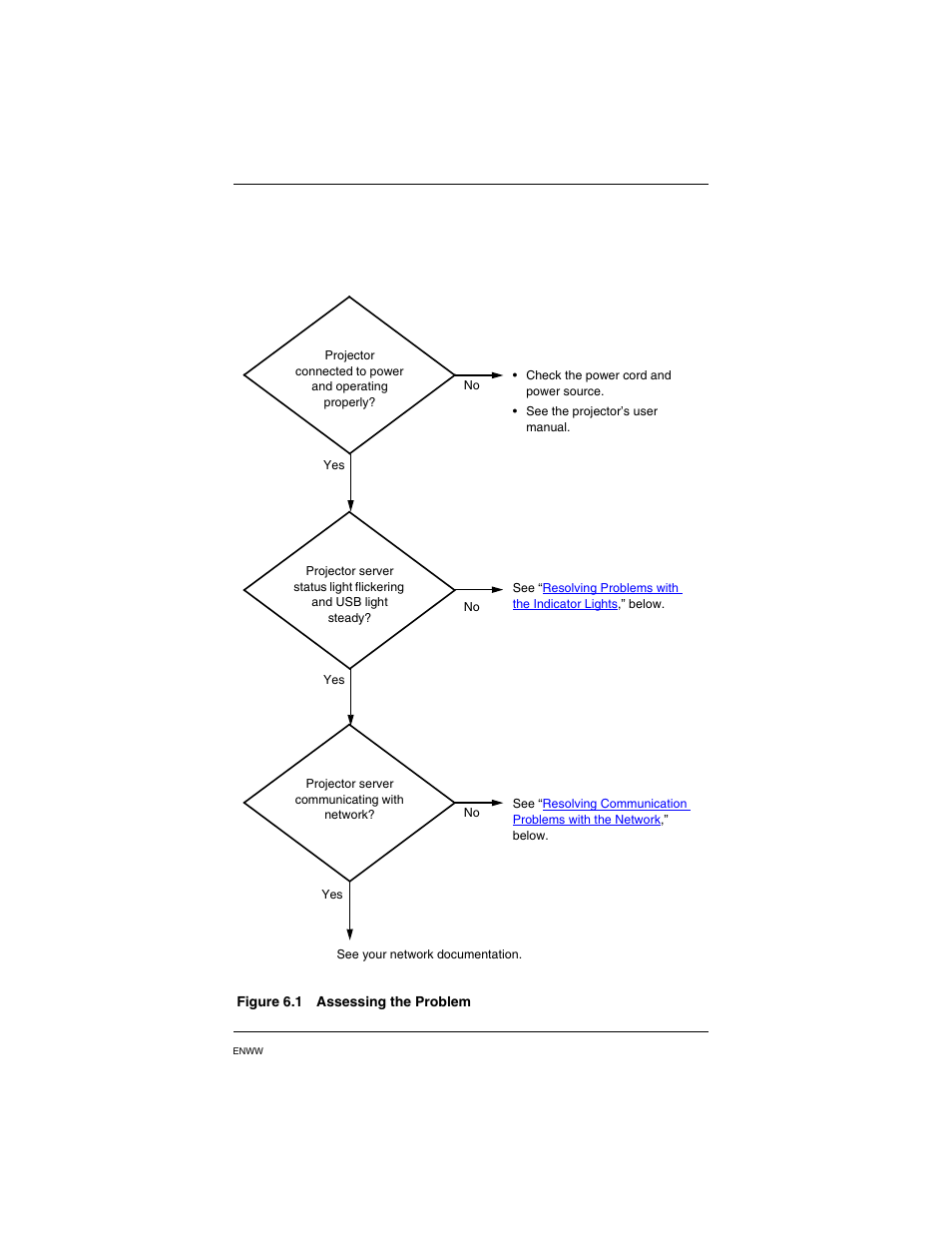
General troubleshooting, Troubleshooting chart - assessing the problem – HP PN1050 User Manual

Page 86

  • Text mode
  • Original mode
General troubleshooting, Troubleshooting chart - assessing the problem | HP PN1050 User Manual | Page 86 / 101 General troubleshooting, Troubleshooting chart - assessing the problem | HP PN1050 User Manual | Page 86 / 101
Pages: 1 … 84 85 86 87 88 … 101
  • wrong Brand
  • wrong Model
  • non readable
See also other documents in the category HP Projectors:
  • mp2215 Digital Projector (64 pages)
  • xb31 (42 pages)
  • ep7100 Series (84 pages)
  • mp3130 Digital Projector (84 pages)
  • X1260 (52 pages)
  • MT1065 (75 pages)
  • ep7120 Digital Projector (85 pages)
  • 7030 (40 pages)
  • B6960-96035 (422 pages)
  • EP9012 (14 pages)
  • L1737A (78 pages)
  • xb31/sb21 (4 pages)
  • EP3 (4 pages)
  • vp6310 Digital Projector (75 pages)
  • mp3130 Digital Projector (72 pages)
  • mp3130 Series (24 pages)
  • xp8000 series (2 pages)
  • mp3135 (4 pages)
  • 0706124 REV B (150 pages)
  • VP6120 (4 pages)
  • ID5220N (6 pages)
  • vp6200 (2 pages)
  • VP6100 (4 pages)
  • MP3800 (2 pages)
  • sv6 (120 pages)
  • 760c (101 pages)
  • VPL-CX75 (6 pages)
  • mp3322 Digital Projector (80 pages)
  • mp3222 Digital Projector (78 pages)
  • XP8000 (4 pages)
  • vp6121 Digital Projector (35 pages)
  • 4752 (38 pages)
  • 30 HP30 (218 pages)
  • xp7030 Digital Projector (72 pages)
  • xp8010 Digital Projector (72 pages)
  • Цифровой проектов HP mp2220 (66 pages)
  • ep9012 Digital Projector (85 pages)
  • mp3130 Digital Projector (84 pages)
  • vp6210 Digital Projector (41 pages)
  • mp2220 Digital Projector (64 pages)
  • xb31 Digital Projector (1 page)
Home Brands Popular manuals Recently added
Manuals Directory

© 2012–2025, azmanual.top
All rights reserved.