Search
Directory
Brands
Tyco manuals
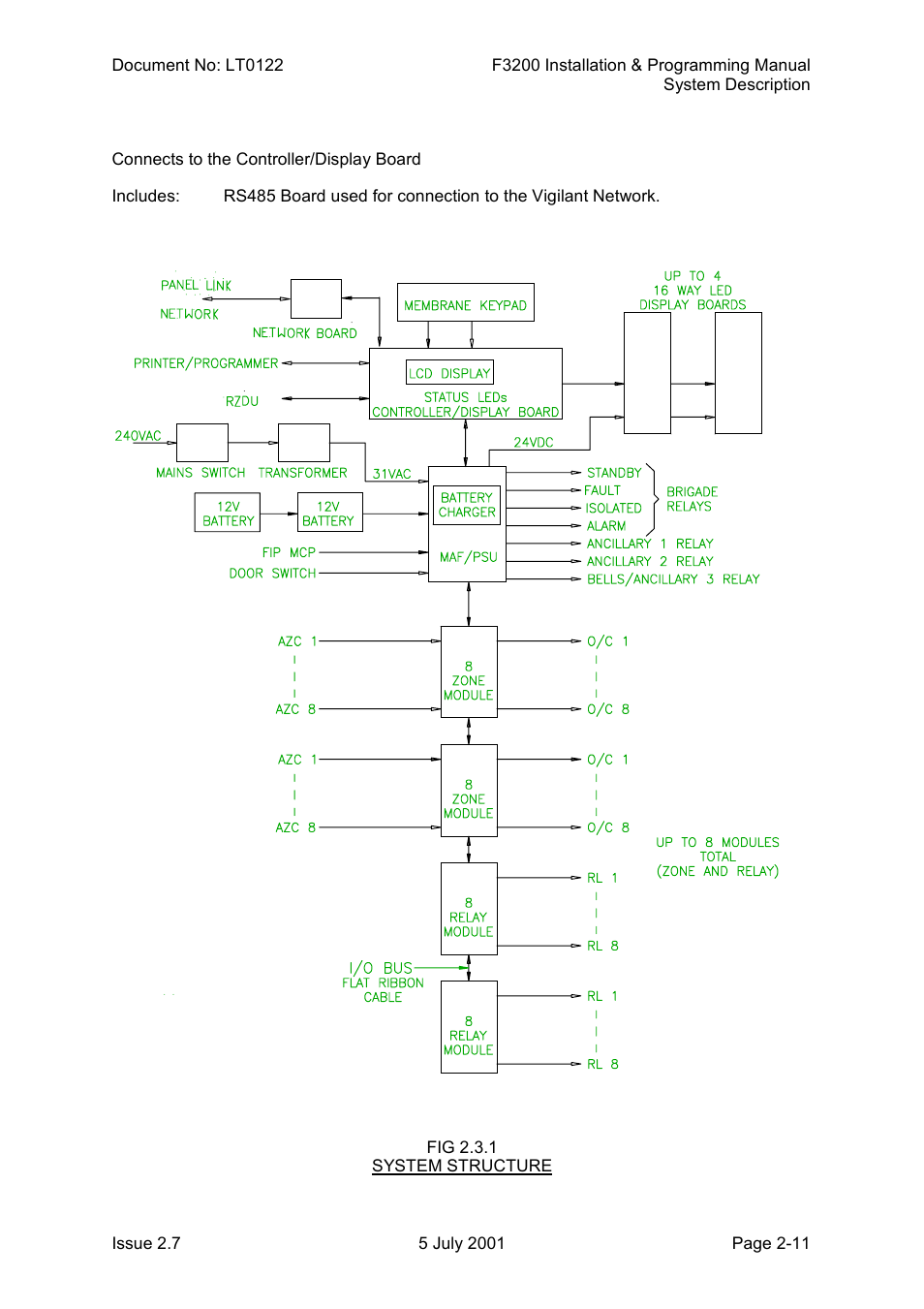
Safety
F3200
Manual
Tyco F3200 User Manual
Page 25
Text mode
Original mode
Tyco F3200 User Manual | Page 25 / 284
Pages:
1
…
23
24
25
26
27
…
284
wrong Brand
wrong Model
non readable
See also other documents in the category Tyco Safety:
MX4428
(134 pages)
Power608
(20 pages)
4100U-S1
(138 pages)
4100U
(180 pages)
PC1150
(12 pages)