Ph - calibration menu - auto calibrate 4.2, Multi-parameter transmitter user’s manual, Ph - calibration menu - auto calibrate 4.2 page 15 – Aquametrix SHARK TX / TXP Transmitters User Manual User Manual
Page 17

MULTI-PARAMETER TRANSMITTER USER’S MANUAL
pH - Calibration Menu - Auto Calibrate 4.2
pH - Calibration Menu - Auto Calibrate 4.2
Page 15
DOWN
DOWN
DOWN
DOWN
DOWN
DOWN
DOWN
DOWN
DOWN
DOWN
DOWN
DOWN
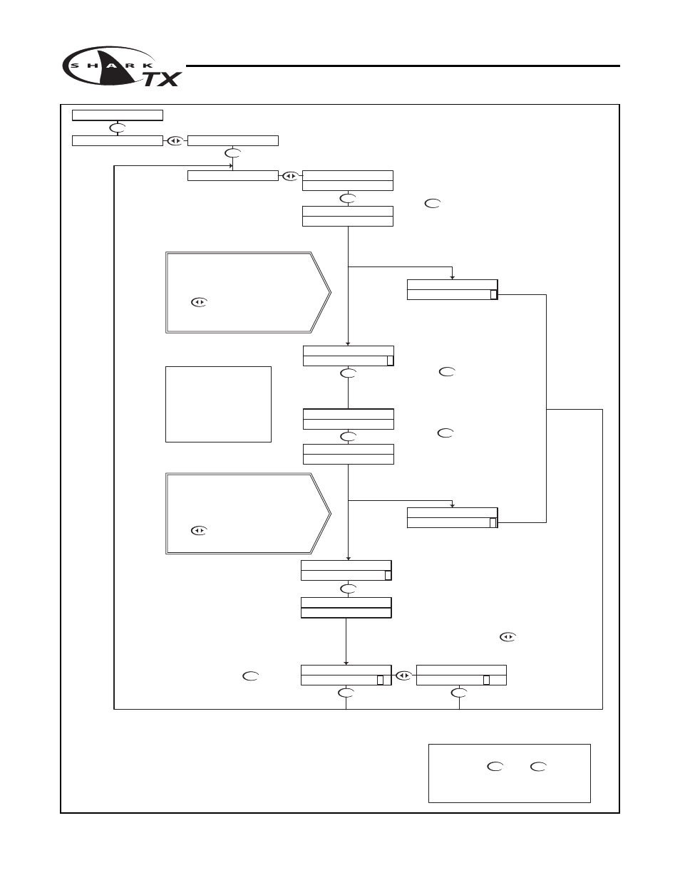
If an erros occurs, the controller will indicate a
"BUFFER ERROR" alarm. This could be caused by
- using a defective buffer
- incorrect probe wiring
- defective probe
Press to return to the Auto cal menu, try to
correct the problem and calibrate again, or go to the
diagnotics menus to test the probe
see Section 4.16
If an erros occurs, the controller will indicate a
"BUFFER ERROR" alarm. This could be caused by
- using the same buffer twice
- using a defective buffer
- incorrect probe wiring
- defective probe
Press to return to the Auto cal menu, try to
correct the problem and calibrate again, or go to the
diagnotics menus to test the probe
If the calibration did not appear to
be correct, press the key
which will return back to the Auto cal
menu.
UP
NOTE
PRESS THE AND KEYS
TOGETHER TO GO IMMEDIATELY BACK TO
RUN MODE
DOWN
This will store the calibration
data and return back to the
Auto cal setup so the user
can select another function.
If the calibration is OK, use the key to
move the cursor over the Y text and press the
down key.
After 5 seconds, the controller will
compute the slope of the calibration, the
estimated probe efficiency and the probe
temperature.
When complete, the controller will report the
measured value
When complete, the controller will report
the measured value
Press the key to move to Buffer 2
Please wait for the controller to complete
the measurement
The controller will read the pH value,
averaging a number of results to get a
stable calibration value.
Place the probe in the second buffer
solution.Be sure to clean and rinse the
Probe first with D.I. water and then insert
it in the 4.00 buffer.
Press the key
Please wait for the controller to complete
the measurement
The controller will read the pH value,
averaging a number of results to get a
stable calibration value.
Place the probe in the first buffer solution,
be sure to clean and rinse the Probe first
with D.I. water and then insert it in the 7.00
buffer.
Press
RUN MODE
AUTO CAL pH
STORE? Y N
STORE? Y N
AUTO CAL pH
AUTO CAL pH
EFF 95% 24.8C
SLOPE 61.22MV/pH
BUFFER2 4.00 >
AUTO CAL pH
AUTO CAL pH
BUFFER ERROR
CONTINUE >
RUNNING AUTO CAL
BUFFER2 WAIT...
BUFFER1 7.00 >
PRESS 'DOWN'
IF BUFFER2 READY
BUFFER ERROR
CONTINUE >
PRESS 'DOWN'
IF BUFFER1 READY
RUNNING AUTO CAL
BUFFER1 WAIT...
CALIBRATION
7.15pH 25.0C
MANUAL CAL pH
This example shows an AUTO
calibration with buffers of 7pH & 4pH.
When performing an auto calibration,
any two standard buffers of 4.00, 7.00
or 10.00 pH can be used. The buffers
will be automatically recognized if the
probe measures them within +/- 1 pH
of their nominal value.