Directory
Brands
RAD Data comm manuals
Hardware
TDMoIP Gateway IPmux-16
Manual

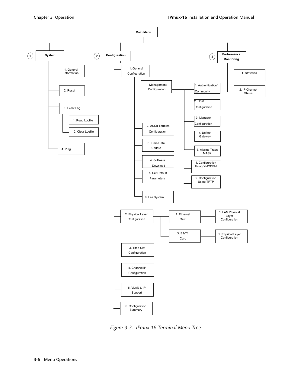
Figure 3-3. ipmux-16 terminal menu tree – RAD Data comm TDMoIP Gateway IPmux-16 User Manual

Page 38

  • Text mode
  • Original mode
Figure 3-3. ipmux-16 terminal menu tree | RAD Data comm TDMoIP Gateway IPmux-16 User Manual | Page 38 / 99 Figure 3-3. ipmux-16 terminal menu tree | RAD Data comm TDMoIP Gateway IPmux-16 User Manual | Page 38 / 99
Pages: 1 … 36 37 38 39 40 … 99
  • wrong Brand
  • wrong Model
  • non readable
See also other documents in the category RAD Data comm Hardware:
  • 146 (10 pages)
  • ASM-10/8 (50 pages)
  • IPmux-11 (148 pages)
  • MBE10-8 (58 pages)
  • E1 Interface Converter RIC-E1 (99 pages)
  • 4-Wire Symmetrical VDSL Modem ASM-60 (90 pages)
  • E1 (46 pages)
  • IPmux-1 (143 pages)
  • LRS-24 (150 pages)
  • BR-ASX01 (39 pages)
  • 10/100BaseT to STM-1/OC-3 Converter RIC-155 (90 pages)
  • ASM-60 (74 pages)
  • ASMi-52 (186 pages)
  • ASMI-450 (117 pages)
  • ASMi-31 (66 pages)
  • ASM-20 (78 pages)
  • HCD-E1 (232 pages)
  • 100 (9 pages)
  • ARC-101 (46 pages)
  • BLW-04EX (59 pages)
Home Brands Popular manuals Recently added
Manuals Directory

© 2012–2025, azmanual.top
All rights reserved.