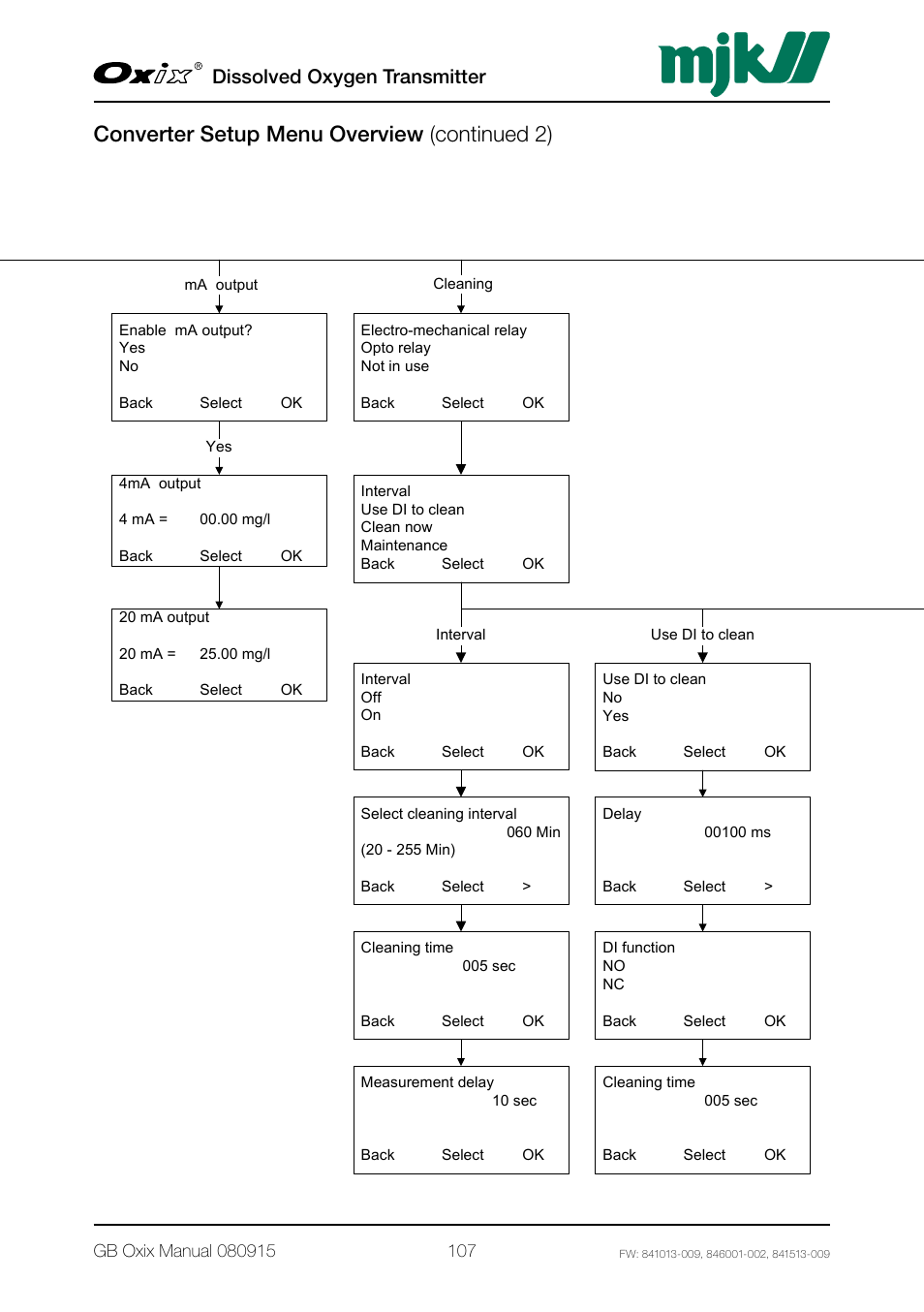
Converter setup menu overview (continued 2), Dissolved oxygen transmitter – Xylem Oxix Dissolved Oxygen Transmitter User Manual
Page 107
See also other documents in the category Xylem Equipment:
- H-2191 (57 pages)
- H-223 (9 pages)
- H-264 (16 pages)
- H-310 (40 pages)
- H-312 (38 pages)
- H-3301 (24 pages)
- H-3342 (30 pages)
- H-335 (32 pages)
- H-339 (21 pages)
- H-340-CalKit (6 pages)
- H-340 (12 pages)
- H-340SDI (32 pages)
- H-3521 (57 pages)
- H-3531 FlashLite (76 pages)
- H-3551 (42 pages)
- H-3553 (36 pages)
- H-375 04101 WIND MONITOR-JR (18 pages)
- H-4161 (36 pages)
- H-4191 (21 pages)
- H-424MS V1.0 (25 pages)
- H-424MS V1.1 (22 pages)
- H-4271 (22 pages)
- H-4280 (34 pages)
- H-4400 (7 pages)
- H-4401 (6 pages)
- H-5223 (107 pages)
- STORM 3 UPGRADE (4 pages)
- System 5000 BASIC Manual (54 pages)
- System 5000 User Manual (136 pages)
- DH-21 (112 pages)
- BrazedPlate Heat Exchangers (4 pages)
- Heat Exchangers (8 pages)
- GL500 MULTICHANNEL DATA LOGGER (32 pages)
- 4046 ANALOG TO SDI-12 CONVERTER (7 pages)
- 4015 SDI-12 TO ANALOG CONVERTER (5 pages)
- iRIS-CAM Wastewater Security Camera (11 pages)
- SDI-12 Data Logger iRIS 220, iRIS 320, iRIS 350, iRIS 150, iRIS 300 (111 pages)
- iRIS 150 GPRS DATALOGGERS (53 pages)
- iCE3 GPRS Variant (29 pages)
- GL500-2-1 Data Logger (32 pages)
- 3101 CONDUCTIVITY CONTROLLER (11 pages)
- 3675 pH CONTROLLER (9 pages)
- 378 TEMPERATURE CONTROLLER (9 pages)
- Expert 1400 (16 pages)
- Expert 700 (8 pages)
