Connecting your video components, Connecting a dvd player with 5.1-channel output, Signal flow – Onkyo TX-SR600 User Manual
Page 17

17
Connections (TX-SR700/700E)
L
REMOTE
CONTROL
ANTENNA
FM
75
AM
COAXIAL
OPTICAL
1
2
IN
IN
IN
IN
FRONT
SURR
CENTER
SUB
WOOFER
VIDEO 2
VIDEO 1
OUT
OUT
DIGITAL INPUT
VIDEO 2
DVD
MONITOR
OUT
DVD
TAPE
CD
SUBWOOFER
PRE OUT
L
R
R
VIDEO 3
VIDEO 1
V
12 V
TRIGGE
OUT
ZONE 2
VIDEO 3
OPTICAL
COAXIAL
DIGITAL
INPUT
IN
IN
IN
OUT
IN
DIGITAL
OUTPUT
IN
INPUT 1
INPUT 2
OUTPUT
COMPONENT VIDEO
L
R
PHONO IN
P
R
P
B
Y
GND
OUT
OUT
S
IR
IN
P
R
P
B
Y
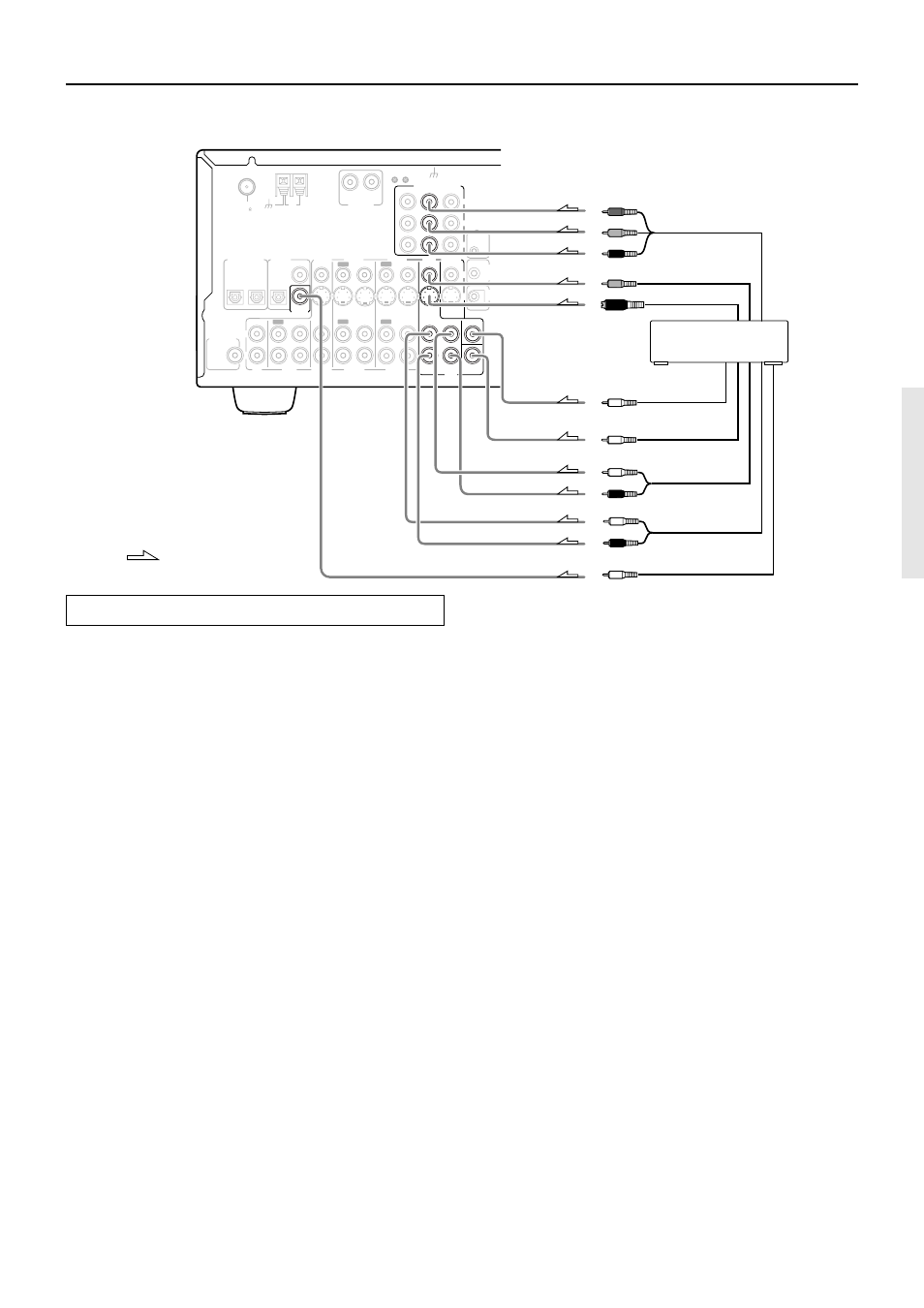
4. DVD player (DVD)
S video output
R (red)
L (white)
R (red)
L (white)
Component video output
Video ouput
Digital audio output
(coaxial)
Analog audio output
(surround L/R)
Analog audio output
(subwoofer)
Analog audio output
(center)
Analog audio output
(front L/R)
: Signal flow
Connecting a DVD Player with 5.1-Channel Output
Connecting your video components
Below is an example of how you can connect your video components
to the TX-SR700/700E. Refer to the diagram above for the following
connection examples.
COMPONENT VIDEO INPUT/OUTPUT
For DVD players or other devices that have component video
connectors, the TX-SR700/700E has two banks of component video
input connectors (Y, P
B
, P
R
) for direct component video input. The
TX-SR700/700E also has one bank of component video output
connectors for direct component video output to the matrix decoder
of a television, projector, or other display device. By sending the
pure component video signal directly, the signal forgoes the extra
processing that normally would degrade the image. The result is
vastly increased image quality, with incredibly lifelike colors and
crisp detail.
• The signal that comes in from COMPONENT VIDEO INPUT is
only sent to COMPONENT VIDEO OUTPUT. When
connecting a video player to the COMPONENT VIDEO INPUT
jacks, be sure to connect your television to the COMPONENT
VIDEO OUTPUT jacks.
VIDEO IN/OUT
These are the video inputs and outputs. On the rear panel, there are
four video inputs and two video outputs and each one includes both
composite video and S video configurations.
Connect VCRs, VTRs, LD players, DVD players, and other video
components to the video inputs. Connect VCRs, VTRs, and other
recording components to the video outputs to make video
recordings.
• When connecting a VCR or other video component, make sure
you connect its audio and video leads to the same bank (e.g.,
both to VIDEO 3).
• The VIDEO 4 inputs are located on the front panel.
The flow of the video signals is as follows:
The signal that comes in from a VIDEO IN jack is sent to both the
VIDEO OUT and S VIDEO OUT jacks. The signal that comes in
from a S VIDEO IN jack is sent to both the S VIDEO OUT and
VIDEO OUT jacks. It is not necessary to make both video and S
video connections.
Notes:
• If your video output device (e.g., television or projector) is
connected only to the MONITOR OUT VIDEO jack,
MONITOR OUT S VIDEO jack, or both, and the video signal
from the source component is input through the component
video connectors, no picture will appear. Video sources input
from the component video connectors can only be output from
the component video connectors.
• For more information about the DIGITAL INPUT/OUTPUT
jacks, see page 16.
