Connecting the system, English – Pioneer AVIC-X3 User Manual
Page 15

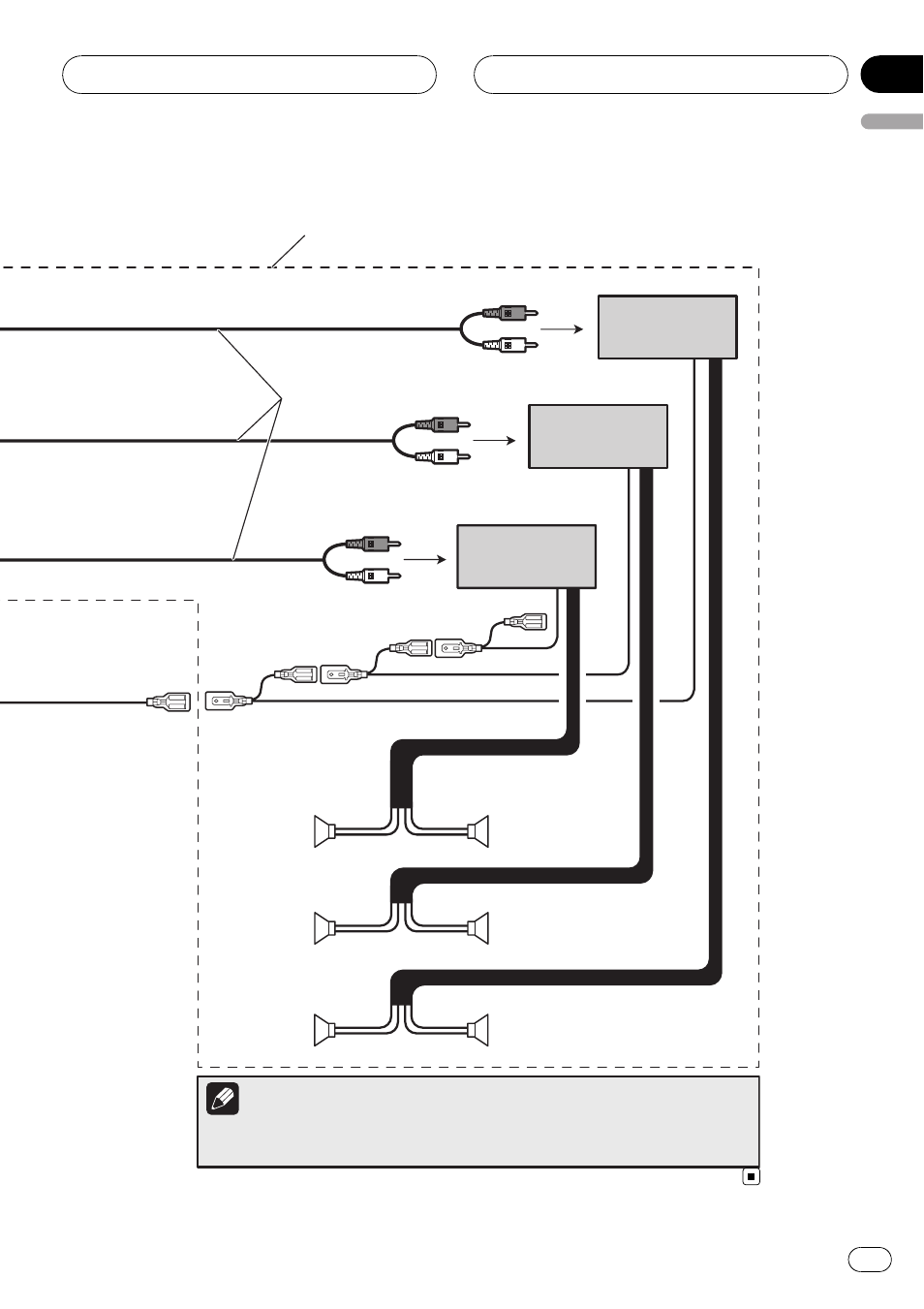
Power amp
(sold separately)
Power amp
(sold separately)
Power amp
(sold separately)
RCA cables
(sold separately)
Front speaker
Rear speaker
Subwoofer
Front speaker
Rear speaker
Subwoofer
Left
Right
Perform these connections when using the
optional amplifier.
System remote control
You can change the RCA output of the subwoofer depending on your subwoofer
system. (Refer to the Operation Manual.)
Note
Connecting the System
Engb
15
English
Section
03
See also other documents in the category Pioneer Car Multimedia:
- PRS-X340 (88 pages)
- ND-G500 (44 pages)
- RS-A7 (142 pages)
- GM-X554 (76 pages)
- GM-X574 (88 pages)
- PRS-D1100M (113 pages)
- PRS-D1100M (8 pages)
- GM-X952 (32 pages)
- PRS-D210 (86 pages)
- GM-X642 (64 pages)
- GM-X562 (76 pages)
- PRS-A700 (74 pages)
- RS-A9 (73 pages)
- GM-X564 (76 pages)
- PRS-A500 (62 pages)
- AVIC-S2 RU (45 pages)
- AVIC-S2 RU (153 pages)
- AVIC-S2 RU (84 pages)
- AVH-2300DVD (8 pages)
- AVH-2300DVD (64 pages)
- DEH-P6600R (103 pages)
- AVIC-F50BT (132 pages)
- AVIC-F50BT (104 pages)
- AVIC-F50BT (180 pages)
- AVIC-F50BT (208 pages)
- AVIC-F850BT (200 pages)
- AVIC-F50BT (2 pages)
- AVIC-F50BT (168 pages)
- AVIC-900DVD (30 pages)
- AVIC-900DVD (74 pages)
- AVIC-900DVD (172 pages)
- AVIC-900DVD (190 pages)
- AVH-1400DVD (8 pages)
- AVH-1400DVD (76 pages)
- AVH-1400DVD (76 pages)
- AVH-P3400DVD (112 pages)
- CNSD-110FM-Russian (32 pages)
- AVIC-F860BT (132 pages)
- AVIC-F860BT (216 pages)
- AVIC-F30BT (100 pages)
- AVIC-F930BT (2 pages)
- AVIC-F30BT (208 pages)
- AVIC-F30BT (128 pages)
- AVIC-F30BT (124 pages)
- AVIC-F930BT (192 pages)