Connections – Measurement Computing 2000 Series Daqboar User Manual
Page 40

1-14 Daq Systems and Device Overviews
10-18-02
DaqBoard/2000 Series & /2000c Series User’s Manual
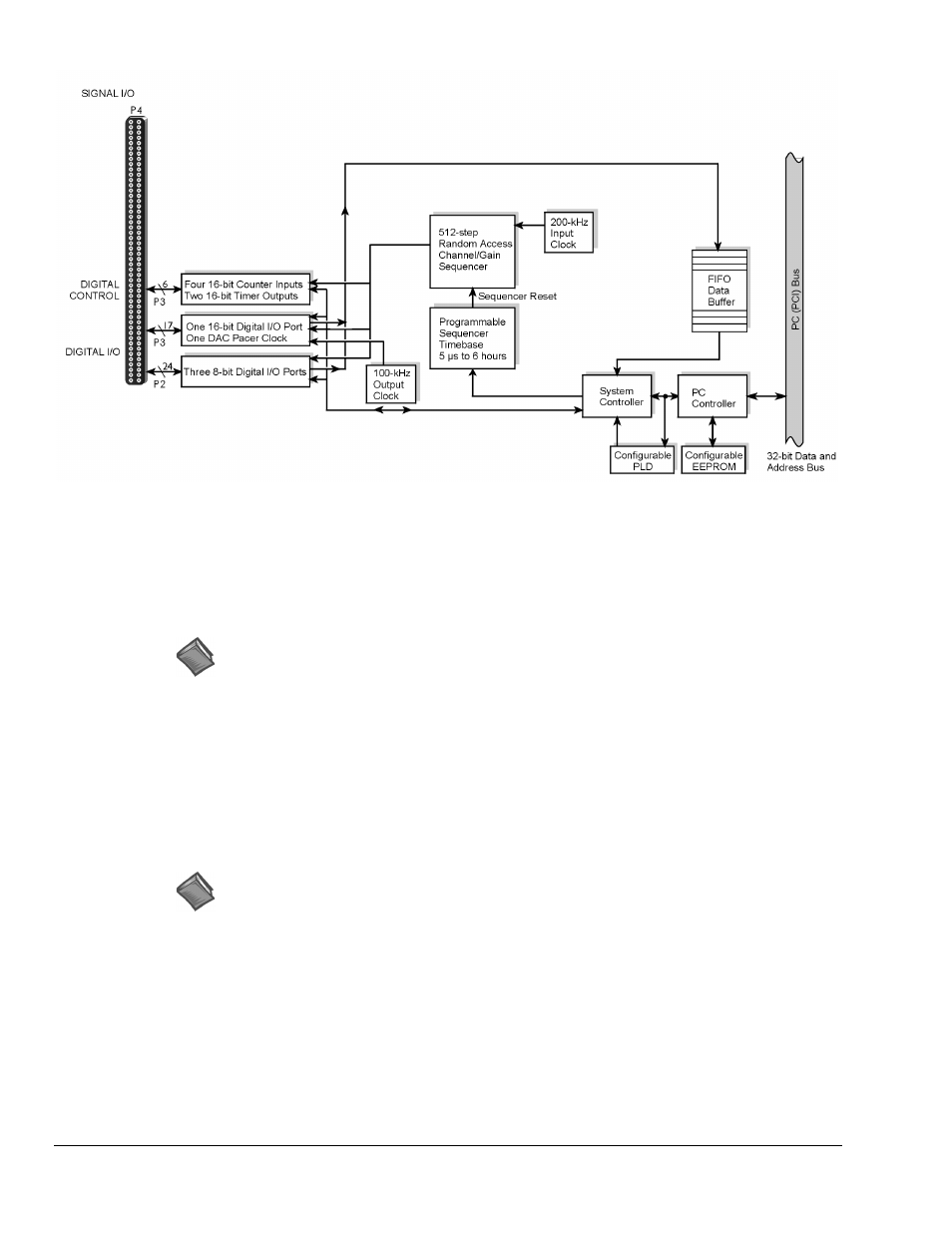
DaqBoard/2002 Block Diagram*
*The DaqBoard/2002c Block Diagram is the same, with exception that the /2002c board uses a
compact-PCI Bus instead of a standard PCI bus.
Connections
Installation
Reference Note: For the DaqBoard/2002 and compact-PCI DaqBoard/2002c installation
procedure, refer to either the
DaqBoard/2000 Series Installation Guide
or to the
DaqBoard/2000c Series Installation Guide
, as applicable. The guides are included at the
beginning of this manual.
I/O Connector
All input and output signals are available at the board’s 100-pin P4 connector. A 3-foot, 100-conductor
ribbon cable, part number CA-195, mates with connector P4.
Reference Note: There are several P4-connector board options available for connecting the
100 pins of P4 to typical DB37 connectors (P1, P2, and P3). In addition to being briefly
discussed in chapter 2 of this manual, these options, referred to as
DBK200 Series
, are
detailed in the
DBK Cards and Modules User’s Manual
(p/n 457-0905).