Directory
Brands
Metrohm manuals
Software
797 VA Computrace
Manual

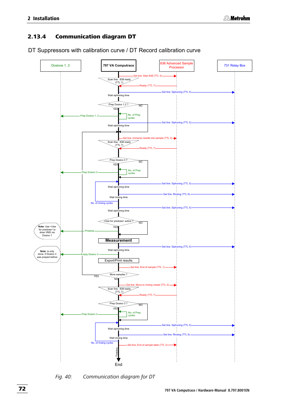
4 communication diagram dt, 2 installation, Fig. 40: communication diagram for dt – Metrohm 797 VA Computrace User Manual

Page 80: Measurement

  • Text mode
  • Original mode
4 communication diagram dt, 2 installation, Fig. 40: communication diagram for dt | Measurement | Metrohm 797 VA Computrace User Manual | Page 80 / 127 4 communication diagram dt, 2 installation, Fig. 40: communication diagram for dt | Measurement | Metrohm 797 VA Computrace User Manual | Page 80 / 127
Pages: 1 … 78 79 80 81 82 … 127
  • wrong Brand
  • wrong Model
  • non readable
See also other documents in the category Metrohm Software:
  • MagIC Net 3.1 (20 pages)
  • 797 VA Computrace (295 pages)
  • MagIC Net 1.0 (8 pages)
  • 846 Driver Toolbox (53 pages)
  • MagIC Net 2.0 (13 pages)
  • MagIC Net 2.2 (14 pages)
  • 743 Rancimat 1.1 (2 pages)
  • MagIC Net 1.1 (9 pages)
  • IC Net 2.3 (389 pages)
  • Metrodata Application (2 pages)
  • MagIC Net 2.1 (13 pages)
  • MagIC Net 2.4 (17 pages)
  • IC Net 2.0 (196 pages)
  • 757 VA Computrace (82 pages)
  • 757 VA Computrace (198 pages)
  • MagIC Net 3.0 (20 pages)
  • IC Net 2.2 (249 pages)
  • 714 IC Metrodata (66 pages)
  • IC Net 2.1 (228 pages)
Home Brands Popular manuals Recently added
Manuals Directory

© 2012–2025, azmanual.top
All rights reserved.