When connecting with a rear view camera, Ipod with lightning connector, Connecting the units – Pioneer AVH-X5500BT User Manual
Page 5

Black plate (5,1)
When connecting with a rear
view camera
When the shift lever is switched to REVERSE
(R), the display on this unit automatically
switches to the rear view image. You need to set
the
Camera Polarity properly in the system
menu.
You can also switch the rear view image by
pressing the touch key.
For details, refer to operation manual.
WARNING
USE INPUT ONLY FOR REVERSE OR MIR-
ROR IMAGE REAR VIEW CAMERA. OTHER
USE MAY RESULT IN INJURY OR DAM-
AGE.
CAUTION
! You must use a camera which outputs
mirror reversed images.
! The screen image may appear reversed.
! The rear view camera function is to be used
as an aid to keep an eye on trailers, or while
backing up. Do not use for entertainment
purposes.
! Objects in the rear view may appear closer or
more distant than they actually are.
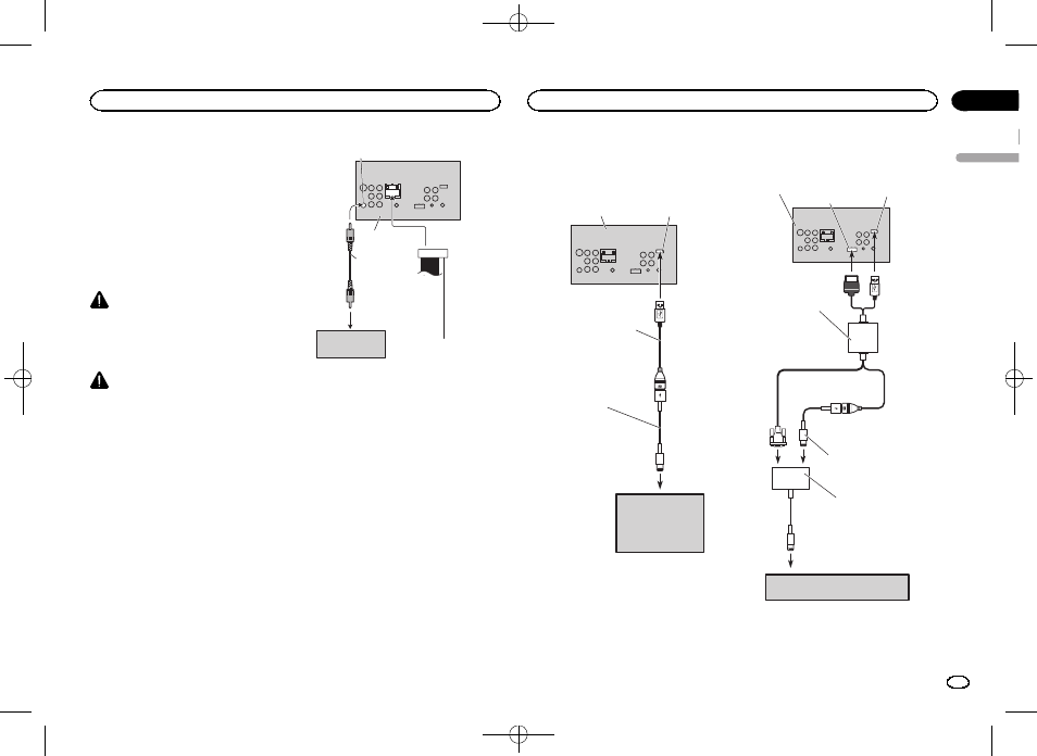
To video output
Rear view camera
(sold separately)
Rear view camera input (R.C IN)
Violet/white
Of the two lead wires
connected to the back lamp,
connect the one in which the
voltage changes when the
gear shift is in the REVERSE
(R) position. This connection
enables the unit to
sense whether the car is
moving forwards or
backwards.
This product
RCA cable
(sold separately)
iPod with lightning connector
When connecting with
Lightning to USB Cable
iPod with lightning
connector
(sold separately)
USB cable
(Supplied with this unit)
Connect to separately sold
USB device.
Lightning to USB Cable
(Supplied with iPod/iPhone)
This product
USB/iPod input
When connecting with optional
CD-IV202AV cable
Lightning to USB Cable
(Supplied with iPod/iPhone)
(*1)
For details of how to connect the separately
sold VGA/USB interface cable (CD-IV202AV),
refer to the VGA/USB interface cable manual.
RGB input
iPod with lightning connector
(sold separately)
Lightning to VGA Adapter
(Apple Inc. products)
(sold separately)
VGA/USB interface cable(*1)
(sold separately)
USB/iPod input
This product
English
Connecting the units
5
Section
Connecting the units
En
01