Aansluiten op een achteruitrijcamera, Ipod met lightning-aansluiting, De toestellen aansluiten – Pioneer AVH-X5500BT User Manual
Page 45

Black plate (45,1)
Aansluiten op een
achteruitrijcamera
Wanneer de versnellingspook in de stand ACH-
TERUIT (R) wordt gezet, schakelt het toestel au-
tomatisch over naar het beeld van de
achteruitrijcamera. U moet voor deze functie de
instelling
Camera Polarity correct instellen in
het systeemmenu.
U kunt ook overschakelen naar het achteruit-
zicht met de aanraaktoets.
Raadpleeg de handleiding voor meer informatie.
WAARSCHUWING
GEBRUIK DEZE INGANG ALLEEN VOOR
EEN ACHTERUITRIJCAMERA DIE HET
BEELD OMGEKEERD OF IN SPIEGEL-
BEELD WEERGEEFT. ANDER GEBRUIK
KAN RESULTEREN IN VERWONDINGEN
OF SCHADE.
LET OP
! U moet een camera gebruiken die het
beeld in spiegelbeeld weergeeft.
! Het beeld wordt mogelijk in spiegelbeeld
weergegeven.
! De mogelijkheid om het beeld van de achter-
uitrijcamera weer te geven is bedoeld als een
hulpmiddel om beter zicht te hebben op een
aanhangwagen of bij het parkeren. Gebruik
deze functie niet voor andere doeleinden of
spelletjes.
! Voorwerpen in het achteruitzicht lijken moge-
lijk dichterbij of verder weg dan ze in werke-
lijkheid zijn.
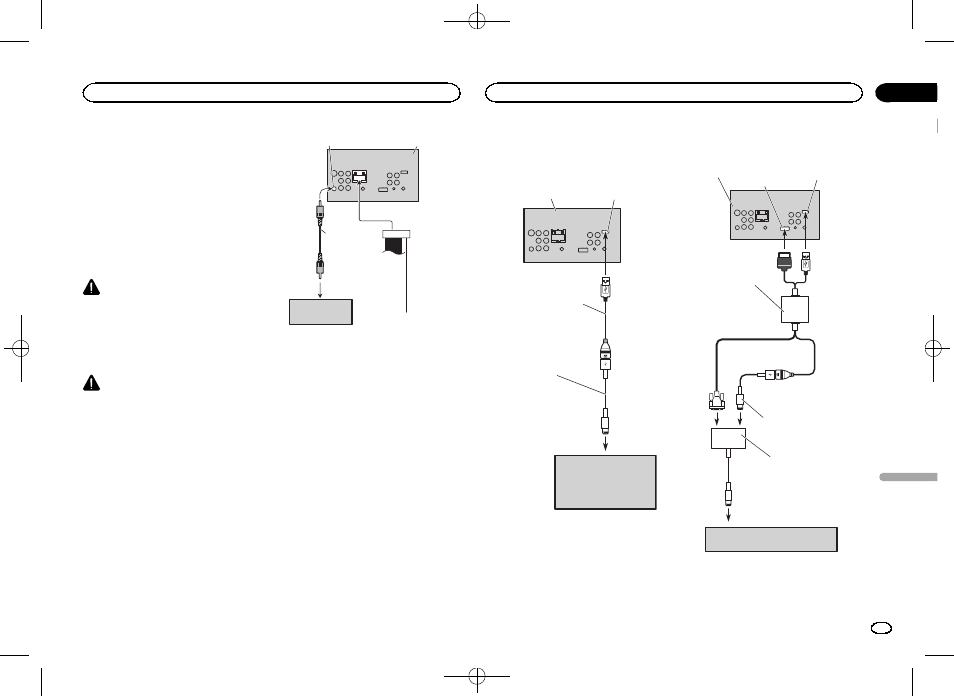
Ingang achteruitkijk-camera (R.C IN)
Paars/wit
Van de twee draden van de
achteruitrijlamp moet u de
draad verbinden waarvan het
voltage verandert wanneer de
versnellingspook in REVERSE
(R) wordt gezet. Middels deze
verbinding kan het apparaat
waarnemen of de auto vooruit
of achteruit rijdt.
Dit product
RCA kabel
(los verkrijgbaar)
Naar de video
uitgangsaansluiting
Achteruitrijd-camera
(los verkrijgbaar)
iPod met Lightning-aansluiting
Aansluiting met een Lightning-
naar-USB-kabel
Dit product
USB/iPod ingang
USB-kabel
(meegeleverd met deze unit)
aansluiten op afzonderlijk
verkocht USB-apparaat.
Lightning-naar-USB-kabel
(meegeleverd met iPod/iPhone)
iPod met lightning-connector
(afzonderlijk verkocht)
Aansluiting met een optionele
CD-IV202AV-kabel
USB/iPod ingang
RGB-invoer
Dit product
VGA/USB-interfacekabel (*1)
(afzonderlijk verkocht)
Lightning-naar-USB-kabel
(meegeleverd met iPod/iPhone)
Lightning-naar-VGA-adapter
(Apple Inc. producten)
(afzonderlijk verkocht)
iPod met lightning-connector
(afzonderlijk verkocht)
(*1)
Voor details over de manier om de apart
verkochte VGA/USB-interfacekabel
(CD-IV202AV) aan te sluiten, zie de
handleiding van de VGA/USB-interfacekabel.
Nederlands
De toestellen aansluiten
45
Hoofdstuk
De toestellen aansluiten
Nl
01