Collegamento delle unità, Black plate (20,1) – Pioneer AVH-X5500BT User Manual
Page 20

Black plate (20,1)
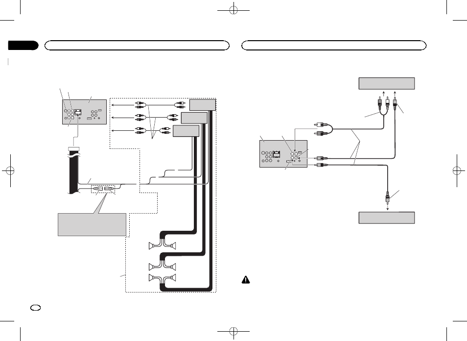
Quando l
’unità viene collegata a un amplificatore di
potenza venduto a parte
Blu/bianco
Da collegare al terminale di
controllo di sistema
dell’amplificatore di potenza
(massimo 300 mA 12 V DC).
Blu/bianco (6*)
Da collegare al terminale di
controllo del relé
dell’antenna automatica
(massimo 300 mA 12 V DC).
La posizione dei pin del connettore ISO sarà
diversa a seconda del tipo di veicolo. Collegare
5* e 6* quando il Pin 5 è del tipo controllo
antenna. In un altro tipo di veicolo, non
collegare mai 5* e 6*.
Blu/bianco (5*)
Da collegare ai cavi RCA
(venduti a parte)
Diffusore
anteriore
Diffusore
anteriore
Questi collegamenti devono essere
eseguiti quando s’impiega
l’amplificatore opzionale.
Telecomando del sistema
Diffusore
posteriore
Diffusore
posteriore
Sinistra
Destra
Amplificatore di
potenza
(venduto a parte)
Amplificatore di
potenza
(venduto a parte)
Amplificatore di
potenza
(venduto a parte)
Subwoofer
Subwoofer
All’uscita
posteriore
All’uscita
anteriore
All’uscita per
subwoofer
Questo apparecchio
Uscita posteriore
Uscita anteriore
Uscita per
subwoofer
Collegamento di un componente video esterno e del display
Componente video esterno
(venduto a parte)
Ingresso
audio
(R IN, L IN)
Schermo con prese di ingresso di
tipo RCA (venduto a parte)
All’ingresso video
All’uscita video
Alle uscite audio
Questo
apparecchio
Cavi RCA
(venduti
separatamente)
Uscita per monitor posteriore
(V OUT)
Ingresso video (V IN)
! È necessario cambiare AV Input nel menu
di sistema quando si collega un componente
video esterno.
L
’uscita video posteriore di questo prodotto è de-
stinata al collegamento di un display che con-
sente ai passeggeri dei sedili posteriori la
visione dei DVD, ecc.
AVVERTENZA
! Non installare mai il display posteriore in una po-
sizione visibile al guidatore mentre il veicolo è in
movimento.
Collegamento delle unità
20
Sezione
Collegamento delle unità
It
01