Collegamento del cavo di alimentazione, Collegamento delle unità, Black plate (19,1) – Pioneer AVH-X5500BT User Manual
Page 19

Black plate (19,1)
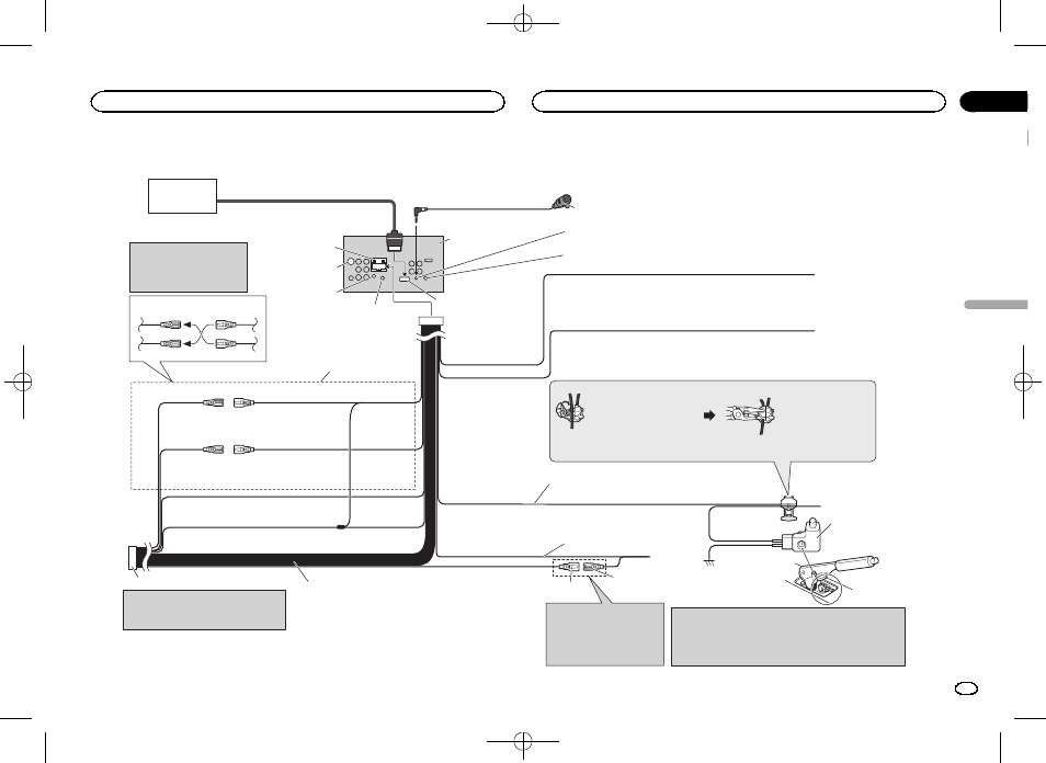
Collegamento del cavo di alimentazione
Note:
· Cambiare l’impostazione iniziale di questa unità (far riferimento al
manuale d’istruzioni per l’uso). L’uscita subwoofer di questa unità è di
tipo mono.
· In caso d’installazione di un subwoofer da 70 W (2 Ω) è necessario
collegarlo con i cavi viola e viola/nero dell’unità. Ai cavi verde e
verde/nero non deve essere collegato alcunché.
Metodo di collegamento
1. Fissare il cavo.
2. Fissare saldamente
con pinze a punta.
Nota:
· La posizione dell’interruttore freno a mano dipende dal modello di veicolo. Per dettagli
consultare il manuale del veicolo o il concessionario.
Giallo/nero
Se si utilizza un apparecchio dotato di funzione di silenziamento, collegare questo
cavo al cavo di silenziamento audio di tale apparecchio. In caso contrario, non
collegare il cavo di silenziamento audio.
Luce verde
Usato per individuare lo stato attivato (ON)/disattivato (OFF) del
freno a mano. Questo cavo deve essere collegato al lato
alimentazione dell’interruttore freno a mano.
Blu/bianco
Da collegare al terminale di controllo di
sistema dell’amplificatore di potenza (massimo
300 mA 12 V DC).
Blu/bianco (6*)
Da collegare al terminale di controllo del relé
dell’antenna automatica (massimo 300 mA 12 V DC).
La posizione dei pin del connettore
ISO sarà diversa a seconda del tipo
di veicolo. Collegare 5* e 6* quando
il Pin 5 è del tipo controllo antenna.
In un altro tipo di veicolo, non
collegare mai 5* e 6*.
Blu/bianco (5*)
Lato massa
Lato alimentazione
Interruttore
freno a mano
Cavi altoparlanti
Bianco: Anteriore
sinistro
Bianco/nero: Anteriore
sinistro
Grigio: Anteriore
destro
Grigio/nero: Anteriore
destro
Verde: Posteriore
sinistro
o subwoofer
Verde/nero: Posteriore
sinistro
o subwoofer
Viola: Posteriore
destro
o subwoofer
Viola/nero: Posteriore
destro
o subwoofer
Nota:
In alcuni veicoli il connettore ISO potrebbe essere
separato in due. In tal caso è necessario collegare
entrambi.
Nota:
In funzione del tipo di veicolo le
funzione di 2* e di 4* potrebbe
differire. In tal caso collegare 1* a
4* e 3* a 2*.
1*
3*
2*
4*
Giallo (2*)
Retromarcia
(o accessorio)
Giallo (1*)
Da collegare al terminale
costantemente alimentato a 12 V.
Collegare fra loro i cavi di
uguale colore.
Rosso (4*)
Accessorio
(o retromarcia)
Rosso (3*)
Da collegare al terminale
controllato dalla chiavetta di
accensione (12 V DC).
Nero (messa a terra sulla carrozzeria)
Da collegare in un punto metallico pulito e non verniciato.
Microfono (funzione di AVH-X5500BT/AVH-X3500DAB/AVH-X2500BT)
Ingresso antenna
Arancione/bianco
Collegare al terminale dell’interruttore d’illuminazione.
Violetto/bianco
Dei due fili isolati collegati alla spia posteriore, collegare quello nel quale cambia il
voltaggio quando la leva del cambio è in posizione di REVERSE (R). Questo
collegamento consente all’unità di rilevare se l’automobile si sta muovendo in avanti
o all’indietro.
4 m
Fusibile (10 A)
Ingresso RGB
Unità di navigazione
(AVIC-F250 (in
vendita a parte)).
Per informazioni sugli apparecchi
di navigazione collegabili si prega
di rivolgersi al proprio rivenditore.
Ingresso per telecomando a filo
Qui si collega mediante cavo l’adattatore per telecomando (venduto a parte).
Collegare il cavo con spine da 26
contatti orientandolo come mostrato
in figura.
Cavo con spine da 26 contatti (in dotazione
all’unità di navigazione)
Ingresso microfono (funzione di AVH-X5500BT/AVH-X3500DAB/AVH-X2500BT)
Connettore ISO
Questo apparecchio
Presa AUX (3,5 ø)
Collegare l’apparecchio
ausiliario con un cavo
provvisto di spinotto
mini.
Ingresso antenna DAB
(solo AVH-X3500DAB)
Per ricevere i segnali DAB,
collegare all’unità un’antenna
DAB (AN-DAB1), venduta
separatamente.
Italiano
Collegamento delle unità
19
Sezione
Collegamento delle unità
It
01