Connexion du cordon d ’alimentation, Connexion des appareils, Black plate (11,1) – Pioneer AVH-X5500BT User Manual
Page 11

Black plate (11,1)
Connexion du cordon d
’alimentation
Remarques:
· Change le réglage initial de cet appareil (reportez-vous aux mode
d’emploi). La sortie de caisson de grave de cet appareil est
monophonique.
· Lors de l’utilisation d’un haut-parleur d’extrêmes graves de 70 W (2 Ω),
assurez-vous de le raccorder aux conducteurs violet et violet/noir de
cet appareil. Ne raccordez rien aux conducteurs vert et vert/noir.
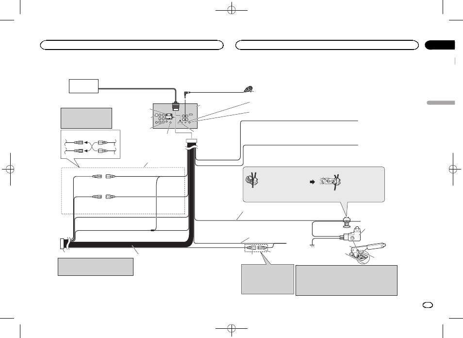
Méthode de connexion
1. Serrez le conducteur
2. Serrez fermement avec
une pince à mâchoires
pointues.
Remarque:
· La position du contacteur de frein à main dépend du modèle de véhicule. Pour les détails,
consultez le manuel de l’utilisateur du véhicule ou un concessionnaire.
Jaune/noir
Si vous utilisez un équipement avec la fonction Coupure du son, câblez ce fil au fil
Coupure Audio de cet équipement. Sinon, ne connectez rien au fil Coupure Audio.
Vert clair
Utilisé pour détecter l’état ON/OFF du frein à main.
Ce conducteur doit être raccordé sur l’alimentation du contacteur
de frein à main.
Bleu/blanc
Connectez à la prise de commande du système
de l’amplificateur de puissance (max. 300 mA
12 V DC).
Bleu/blanc (6*)
Connectez à la prise du contrôle de relais de
l’antenne automatique (max. 300 mA, 12 V DC).
La position des broches du
connecteur ISO est différente selon
le type de véhicule. Connectez 5* et
6* lorsque la broche 5 est de type
commande de l’antenne. Dans un
type différent de véhicule, ne
connectez jamais 5* et 6*.
Bleu/blanc (5*)
Côté mise à terre
Côté alimentation
Contacteur de
frein à main
Câbles d’enceinte
Blanc: Avant
gauche
Blanc/noir: Avant
gauche
Gris: Avant
droit
Gris/noir: Avant
droit
Vert: Arrière
gauche
ou caisson de grave
Vert/noir: Arrière
gauche
ou caisson de grave
Violet: Arrière
droit
ou caisson de grave
Violet/noir: Arrière
droit
ou caisson de grave
Connecteur ISO
Remarque:
En fonction du type de véhicule, la
fonction de 2* et de 4* peut
différer. Sans ce cas, assurez-vous
de connecter 1* à 4* et 3* à 2*.
1*
3*
2*
4*
Jaune (2*)
Secours
(ou accessoire)
Jaune (1*)
Connectez à une prise
d’alimentation constante 12 V.
Connectez les câbles de la même
couleur les uns aux autres.
Rouge (4*)
Accessoire
(ou secours)
Rouge (3*)
Connectez à une prise commandée
par le commutateur d’allumage
(12 V DC).
Noire (masse au châssis)
Connectez à une section métallique propre et sans peinture.
Microphone (Fonction de l’AVH-X5500BT/AVH-X3500DAB/AVH-X2500BT)
Entrée d’antenne
Orange/blanc
Connectez à la prise du commutateur d’éclairage.
Violet/blanc
Des deux conducteurs connectés au feu de recul, connectez celui
pour lequel la
tension change quand le sélecteur de vitesse est sur la position REVERSE (R). Cette
connexion permet à l’appareil de détecter si la voiture se déplace vers l’avant ou vers
l’arrière.
4 m
Fusible (10 A)
Entrée RGB
Unité de navigation
(AVIC-F250 (vendue
séparément)).
Veuillez contacter votre revendeur
pour en savoir plus sur les unités
de navigation pouvant être
raccordées.
Entrée pour télécommande câblée
Un adaptateur de télécommande câblée peut être connecté à cette prise (vendu séparément).
Insérez le câble 26 broches dans
la direction indiquée sur la figure.
Câble 26 broches (fourni avec l’unité de
navigation)
Entrée microphone (Fonction de l’AVH-X5500BT/AVH-X3500DAB/AVH-X2500BT)
Remarque:
Dans certains véhicule, le connecteur ISO peut être
divisé en deux. Dans ce cas, assurez-vous de faire la
connexion aux deux connecteurs.
Cet appareil
Prise AUX (3,5 ø)
Utilisez un câble a
fiches mini pour
raccorder un
appareil auxiliaire.
Entrée de l'antenne DAB
(AVH-X3500DAB uniquement)
pour recevoir des signaux
DAB, branchez une antenne
DAB (AN-DAB1), vendue
séparément, sur l'unité.
Français
Connexion des appareils
11
Section
Connexion des appareils
Fr
01