Bei anschluss mit einer heckbildkamera, Ipod mit lightning connector, Anschließen der geräte – Pioneer AVH-X5500BT User Manual
Page 37

Black plate (37,1)
Bei Anschluss mit einer
Heckbildkamera
Wenn der Schalthebel in die Position RÜCK-
WÄRTS (R) eingelegt wird, schaltet das Gerät
automatisch auf das Videobild der Heckbildka-
mera um. Hierfür müssen Sie die
Camera Polarity im Systemmenü korrekt ein-
stellen.
Sie können auch durch die Berührung des Sen-
sorfelds auf das Heckbild umschalten.
Details finden Sie in der Bedienungsanleitung.
WARNUNG
VERWENDEN SIE DEN EINGANG NUR FÜR
EINE SPIEGELVERKEHRTE ODER SPIE-
GELBILD-HECKBILDKAMERA. EINE ANDE-
RE VERWENDUNG KÖNNTE
VERLETZUNGEN ODER SACHSCHÄDEN
ZUR FOLGE HABEN.
VORSICHT
! Hierfür ist die Verwendung einer Kamera
erforderlich, die spiegelverkehrte Bilder
ausgibt.
! Das Bild kann ggf. spiegelverkehrt wiederge-
geben werden.
! Die Heckbildkamera dient dazu, Fahrzeugan-
hänger im Auge zu behalten oder das Fahr-
zeug zurückzusetzen. Verwenden Sie sie
nicht zu Unterhaltungszwecken.
! Objekte in der Heckansicht können mögli-
cherweise näher oder ferner erscheinen, als
sie tatsächlich sind.
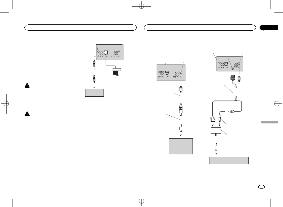
Zu Video-Ausgang
Rückwärtskamera
(getrennt erhältlich)
Rückwärtskamera-Eingang (R.C IN)
Violett/Weiß
Von den beiden Zuleitungskabeln,
die an den Rückfahrscheinwerfer
angeschlossen sind, schließen
Sie das an, bei dem sich die
Spannung ändert, wenn der
REVERSE (R) eingelegt wird.
Durch diesen Anschluss kann die
Einheit erkennen, ob der Wagen
vorwärts oder rückwärts fährt.
Dieses Produkt
RCA-Kabel
(getrennt erhältlich)
iPod mit Lightning Connector
Beim Anschluss über ein
Lightning-auf-USB-Kabel
Dieses Produkt
USB/iPod
-Eingang
USB-Kabel
(mit diesem Gerät mitgeliefert)
An das separat erhältliche
USB-Gerät anschließen.
Lightning auf USB Kabel
(mit dem iPod/iPhone
mitgeliefert)
iPod mit lightning
-Anschluss
(separat erhältlich)
Beim Anschluss über ein
optionales CD-IV202AV-Kabel
Dieses Produkt
RGB-Eingang
USB/iPod-Eingang
VGA/USB-Schnittstellenkabel
(*1) (separat erhältlich)
Lightning auf USB Kabel
(mit dem iPod/iPhone mitgeliefert)
Lightning auf VGA Adapter
(Produkte vonApple Inc.)
(separat erhältlich)
iPod mit lightning-Anschluss
(separat erhältlich)
(*1)
Entnehmen Sie Details zum Anschluss des
separat erhältlichen
VGA/USB-Schnittstellenkabels (CD-IV202AV)
dessen Anleitung.
Deutsch
Anschließen der Geräte
37
Abschnitt
Anschließen der Geräte
De
01