Anschluss des stromkabels, Anschließen der geräte, Black plate (35,1) – Pioneer AVH-X5500BT User Manual
Page 35

Black plate (35,1)
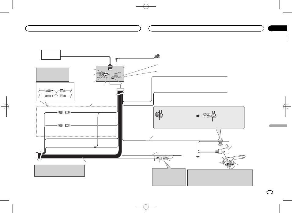
Anschluss des Stromkabels
Hinweise:
· Ändern Sie die Grundeinstellung dieses Geräts (siehe
Bedienungsanleitung). Der Subwoofer-Ausgang dieses Geräts ist Mono.
· Bei Verwendung eines Subwoofers mit einer Leistung von 70 W (2 Ω)
achten Sie bitte darauf, die violetten und violetten/schwarzen Leiter
dieses Gerätes anzuschließen. Schließen Sie nichts am grünen und
grünen/schwarzen Leiter an.
Anschlussmethode
2. Fest mit einer
Nadelzange
einklemmen.
1. Klemmen Sie das
Kabel fest.
Hinweis:
· Die Position des Parkbremsschalters hängt vom Fahrzeugmodell ab. Einzelheiten entnehmen
Sie aus der technischen Dokumentation des Fahrzeugs oder erfragen sie beim Händler.
Gelb/schwarz
Wenn Sie ein Gerät mit Stummschaltfunktion verwenden, verbinden Sie diesen Draht
mit dem Draht der Audio-Stummschaltung dieses Geräts. Andernfalls sollte der
Draht der Audio-Stummschaltung (Mute) frei bleiben.
Hellgrün
Dieser Anschluss dient zur Erkennung des ON/OFF-Status der
Handbremse. Das Kabel ist an die Stromversorgungsseite des
Handbremsenschalters anzuschließen.
Blau/weiß
An den Systemsteuerungs-Anschluss des
Leistungsverstärkers (max. 300 mA, 12 V
Gleichstrom) anschließen.
Blau/weiß (6*)
An die die Autoantennenrelais-Steuerungsklemme
anschließen (max. 300 mA, 12 V Gleichstrom).
Die Pin-Position des
ISO-Anschlusses variiert je nach
Fahrzeugtyp. Wird Pin 5 zur
Steuerung der Antenne verwendet,
verbinden Sie 5* und 6*. Verbinden
Sie in jedem anderen Fahrzeugtyp
niemals 5* und 6*.
Blau/weiß (5*)
Masseseite
Stromversorgungsseite
Handbremsen-
schalter
Lautsprecherzuleitungen
Weiß: Vorne
links
Weiß/Schwarz: Vorne links
Grau: Vorne
rechts
Grau/Schwarz: Vorne rechts
Grün: Hinten
links
oder Subwoofer
Grün/Schwarz: Hinten links
oder Subwoofer
Violett: Hinten
rechts
oder Subwoofer
Violett/Schwarz: Hinten rechts
oder Subwoofer
Hinweis:
Bei einigen Fahrzeugen kann der ISO-Steckverbinder in
zwei Hälften geteilt sein. In diesem Fall ist der Anschluss
unbedingt an beiden Steckverbindern vorzunehmen.
Hinweis:
Je nach Art des Fahrzeugs besitzen
2* und 4* u. U. unterschiedliche
Funktionen. Verbinden Sie in einem
solchen Fall 1* mit 4* und 3* mit 2*.
1*
3*
2*
4*
Gelb (2*)
Reserve
(oder Zubehör)
Gelb (1*)
An eine Stromversorgung
anschließen, die immer
Gleichstrom von 12 V führt.
Verbinden Sie Leitungen
derselben Farbe miteinander.
Rot (4*)
Zubehör
(oder Reserve)
Rot (3*)
An eine Stromversorgung anschließen,
(12 V Gleichstrom), die mit dem
Zündschloss ein-/ausgeschaltet wird.
Schwarz (Erdung)
An ein sauberes Metallteil anschließen, das von Farbe frei ist.
Mikrofon (Funktion von AVH-X5500BT/AVH-X3500DAB/AVH-X2500BT)
Antenneneingang
Orangefarben/weiß
An die Lichtschalterklemme anschließen.
Violett/Weiß
Von den beiden Zuleitungskabeln, die an den Rückfahrscheinwerfer angeschlossen
sind, schließen Sie das an, bei dem sich die Spannung ändert, wenn der REVERSE
(R) eingelegt wird. Durch diesen Anschluss kann die Einheit erkennen, ob der Wagen
vorwärts oder rückwärts fährt.
4 m
Sicherung (10 A)
AUX-Buchse (3,5 ø)
Verwenden Sie ein
Ministeckerkabel für
den Anschluss eines
externen Geräts.
RGB-Eingang
Navigationsgerät
(AVIC-F250 (getrennt
erhaltlich)).
Für weitere Informationen zu den
Navigationsgeräten, die angeschlossen
werden können, wenden Sie sich bitte an
Ihren Fachhändler.
Eingang der verdrahteten
Fernbedienung Hier kann der Adapter der verdrahteten Fernbedienung
angeschlossen werden (separat erhältlich).
Führen Sie das 26-Pin-Kabel in der
Richtung ein, die in der Abbildung
angezeigt wird.
26-Pin-Kabel (mit dem Navigationsgerät
mitgeliefert)
Mikrofoneingang (Funktion von AVH-X5500BT/AVH-X3500DAB/AVH-X2500BT)
ISO-Anschluss
Dieses Produkt
DAB-Antenneneingang
(nur bei AVH-X3500DAB)
Schließen Sie zum Empfang
von DAB-Signalen eine
DAB-Antenne (AN-DAB1) an,
die separat erhältlich ist.
Deutsch
Anschließen der Geräte
35
Abschnitt
Anschließen der Geräte
De
01