Conexión del cable de alimentación, Conexión de las unidades, Black plate (27,1) – Pioneer AVH-X5500BT User Manual
Page 27

Black plate (27,1)
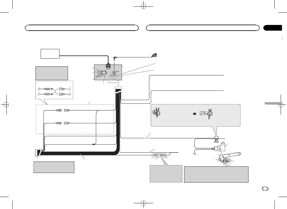
Conexión del cable de alimentación
Notas:
· Cambie el ajuste inicial de esta unidad (refiérase al manual de
operación). La salida de altavoz de subgraves de esta unidad es
monofónica.
· Cuando utilice un altavoz de subgraves de 70 W (2 Ω), asegúrese de
conectarlo con los hilos Violeta y Violeta/negro de esta unidad. No
conecte nada a los hilos Verde y Verde/negro.
Método de conexión
1. Apriete el cable.
2. Apriete firmemente
con alicates de
punta de aguja.
Nota:
· La posición del freno de estacionamiento depende del modelo del vehículo. Para conocer
detalles, consulte el manual del propietario del vehículo o a su concesionario.
Amarillo/negro
Si utiliza un equipo con función de silenciamiento, conecte este cable con el cable
de silenciamiento de audio de ese equipo. En caso contrario, mantenga el cable de
silenciamiento de audio sin ninguna conexión.
Verde claro
Se utiliza para detectar el estado ON/OFF del freno de mano. Este
cable debe conectarse al lado de alimentación del interruptor del
freno de mano.
Azul/blanco
Conecte al terminal de control de sistema del
amplificador de potencia (máx. 300 mA 12 V cc).
Azul/blanco (6*)
Conecte al terminal de control de relé de antena
automática (máx. 300 mA 12 V cc).
La posición de las patillas del
conector ISO será diferente según
el tipo de vehículo. Conectar 5* y 6*
cuando la Patilla 5 es del tipo
control de antena. En otro tipo de
vehículo, no se deben conectar
nunca 5* y 6*.
Azul/blanco (5*)
Lado de masa
Lado de alimentación
Interruptor del
freno de mano
Hilos de altavoz
Blanco: Izquierda
delantera
Blanco/negro: Izquierda
delantera
Gris: Derecha
delantera
Gris/negro: Derecha
delantera
Verde: Izquierda
trasera
o altavoz de subgraves
Verde/negro: Izquierda
trasera
o altavoz de subgraves
Violeta: Derecha
trasera
o altavoz de subgraves
Violeta/negro: Derecha
trasera
o altavoz de subgraves
Nota:
En algunos vehículos, puede que el conector
ISO esté dividido en dos. En este caso,
asegúrese de conectar a ambos conectores.
Nota:
Dependiendo del tipo de vehículo,
la función de 2* y 4* puede ser
diferente. En este caso, asegúrese
de conectar 1* a 4* y 3* a 2*.
1*
3*
2*
4*
Amarillo (2*)
Reserva
(o accesorio)
Amarillo (1*)
Conecte el terminal de suministro
de 12 V constante.
Conecte los hilos del mismo
color a cada otro.
Rojo (4*)
Accesorio
(o reserva)
Rojo (3*)
Conecte al terminal controlado por del
interruptor de encendido (12 V cc).
Negro (masa de la carrocería)
Conecte a un punto de metal limpio, libre de pintura.
Micrófono (Función de AVH-X5500BT/AVH-X3500DAB/AVH-X2500BT)
Anaranjado/blanco
Conecte al terminal de interruptor de iluminación.
Violeta/blanco
De los dos conductores conectados a la lámpara trasera, conecte el conductor cuyo
voltaje cambia cuando se desplaza la palanca de cambio de marcha a la posición
REVERSE (R). Esta conexión permite que la unidad detecte si el vehículo está se
moviendo hacia delante o hacia atrás.
4 m
Fusible (10 A)
Entrada RGB
Unidad de navegación
(AVIC-F250 (vendida
separadamente)).
Póngase en contacto con su revendedor
para cuestiones sobre la unidad de
navegación que puede conectarse.
Entrada remota cableada
Se puede conectar el adaptador de control remoto cableado (vendido separadamente)
Inserte el cable de 26 clavijas en la
dirección indicada en la figura.
Cable de 26 clavijas (Suministrado con la
unidad de navegación)
Entrada de micrófono (Función de AVH-X5500BT/AVH-X3500DAB/AVH-X2500BT)
Entrada para antena
Conector ISO
Este producto
Jack AUX (3,5 ø)
Utilice un cable con
enchufe miniatura
para conectar a un
dispositivo auxiliar.
Entrada de antena DAB
(AVH-X3500DAB únicamente)
Para recibir señales DAB,
conecte una antena DAB
(AN-DAB1), que se vende por
separado.
Español
Conexión de las unidades
27
Sección
Conexión de las unidades
Es
01