Lors de la connexion à une caméra de vue arrière, Ipod avec connecteur lightning, Connexion des appareils – Pioneer AVH-X5500BT User Manual
Page 13

Black plate (13,1)
Lors de la connexion à une
caméra de vue arrière
Quand le levier de vitesse est en position MAR-
CHE ARRIÈRE (R), l
’affichage bascule automati-
quement sur l
’image de vue arrière. Vous devez
régler
Camera Polarity correctement dans le
menu système.
Vous pouvez également basculer sur l
’image de
vue arrière en appuyant sur la touche tactile.
Pour plus de détails, reportez-vous au mode
d
’emploi.
ATTENTION
UTILISEZ CETTE ENTRÉE SEULEMENT
POUR UNE CAMÉRA DE VUE ARRIÈRE
DONNANT UNE IMAGE INVERSÉE OU MI-
ROIR. TOUTE AUTRE UTILISATION PEUT
PROVOQUER DES BLESSURES OU DES
DOMMAGES.
PRÉCAUTION
! Vous devez utiliser une caméra qui gé-
nère des images inversées (images mi-
roir).
! L’image sur l’écran peut apparaître inversée.
! La fonction caméra de vue arrière doit être
utilisée comme une aide pour avoir un
œil
sur une remorque ou lors d
’une marche ar-
rière. Ne l
’utilisez pas à des fins de divertisse-
ment.
! Les objets sur la vue arrière peuvent apparaî-
tre plus près ou plus loin qu
’ils ne le sont en
réalité.
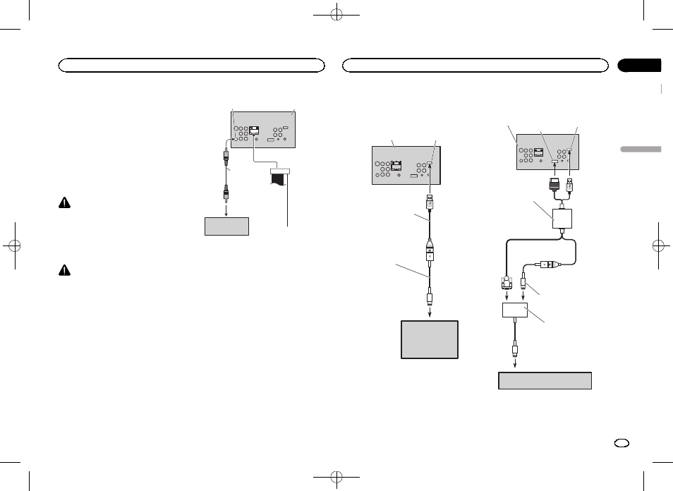
À la sortie vidéo
Caméra de recul
(vendu séparément)
Entrée de la caméra de recul
(R.C IN)
Violet/blanc
Des deux conducteurs
connectés au feu de recul,
connectez celui pour lequel la
tension change quand le
sélecteur de vitesse est sur la
position REVERSE (R). Cette
connexion permet à l’appareil
de détecter si la voiture se
déplace vers l’avant ou vers
l’arrière.
Cet appareil
Câble à fiches
Cinch (RCA)
(vendu
séparément)
iPod avec connecteur Lightning
Lors de la connexion avec le
câble Lightning vers USB
Câble USB
(fourni avec cette unité)
Connectez à un périphérique
USB vendu séparément.
Câble Lightning vers USB
(fourni avec l'iPod/iPhone)
iPod avec connecteur
lightning
(vendu séparément)
Cet appareil
Entrée USB/iPod
Lors de la connexion avec le
câble CD-IV202AV en option
Cet appareil
Entrée RGB
Entrée USB/iPod
Câble d'interface VGA/USB
(*1) (vendu séparément)
Câble Lightning vers USB
(fourni avec l'iPod/iPhone)
Adaptateur Lightning vers VGA
(produits Apple Inc.)
(vendu séparément)
iPod avec connecteur lightning
(vendu séparément)
(*1)
Pour plus de détails concernant la procédure
de connexion du câble d'interface VGA/USB
vendu séparément (CD-IV202AV), reportez-vous
au manuel du câble d'interface VGA/USB.
Français
Connexion des appareils
13
Section
Connexion des appareils
Fr
01