Collegamento a una telecamera per retromarcia, Ipod con connettore lightning, Collegamento delle unità – Pioneer AVH-X5500BT User Manual
Page 21

Black plate (21,1)
Collegamento a una
telecamera per retromarcia
Quando viene inserita la RETROMARCIA (R), il
display passa automaticamente all
’immagine
della telecamera per retromarcia. È necessario
impostare
Camera Polarity correttamente nel
menu di sistema.
È inoltre possibile cambiare l
’immagine della te-
lecamera per retromarcia toccando il tasto sul
touch panel.
Per ulteriori dettagli, vedere il manuale d
’istru-
zioni.
AVVERTENZA
UTILIZZARE IL SEGNALE IN INGRESSO
ESCLUSIVAMENTE PER IMMAGINI IN-
VERTITE O SPECULARI TRASMESSE
DALLA TELECAMERA PER RETROMAR-
CIA. USI DIVERSI POTREBBERO PROVO-
CARE LESIONI O DANNI.
ATTENZIONE
! È necessario utilizzare una telecamera
che trasmette immagini speculari.
! Le immagini su schermo potrebbero risultare
invertite.
! La funzione di telecamera per retromarcia
deve essere utilizzata solo come ausilio per
controllare il rimorchio o per la retromarcia.
Non utilizzarla a scopo di intrattenimento.
! Gli oggetti ripresi dalla telecamera per retro-
marcia possono apparire più vicini o distanti
di quanto non siano in realtà.
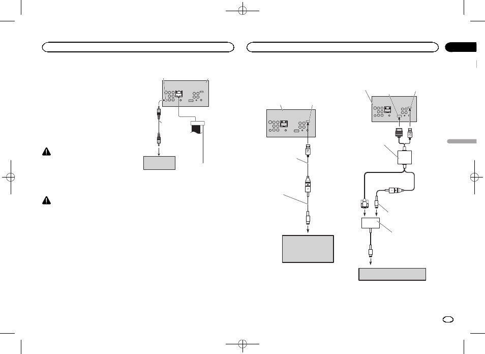
All’uscita video
Ingresso alla videocamera di
retromarcia (R.C IN)
Violetto/bianco
Dei due fili isolati collegati alla
spia posteriore, collegare
quello nel quale cambia il
voltaggio quando la leva del
cambio è in posizione di
REVERSE (R). Questo
collegamento consente
all’unità di rilevare se
l’automobile si sta muovendo
in avanti o all’indietro.
Questo apparecchio
Cavo RCA
(venduto a parte)
Videocamera di
retromarcia
(venduto a parte)
iPod con connettore Lightning
Collegamento con un cavo da
Lightning a USB
Questo
apparecchio
Ingresso
USB/iPod
Cavo USB
(venduto con questa unità)
Collegare a un dispositivo
USB venduto separatamente.
Cavo da Lightning a USB
(Fornito con iPod/iPhone)
iPod con connettore lightning
(venduto separatamente)
Collegamento con il cavo
opzionale CD-IV202AV
Ingresso USB/iPod
Ingresso RGB
Questo apparecchio
Cavo d'interfaccia VGA/USB
(*1) (venduto separatamente)
Cavo da Lightning a USB
(Fornito con iPod/iPhone)
Adattatore da Lightning a VGA
(prodotti Apple Inc.)
(venduto separatamente)
iPod con connettore lightning
(venduto separatamente)
(*1)
Per dettagli su come collegare il cavo
d'interfaccia VGA/USB venduto separatamente
(CD-IV202AV), consultare il manuale per il
cavo d'interfaccia VGA/USB.
Italiano
Collegamento delle unità
21
Sezione
Collegamento delle unità
It
01