Français – Burkert Type 8625 User Manual
Page 102

100 - 8625-2 Standard
français
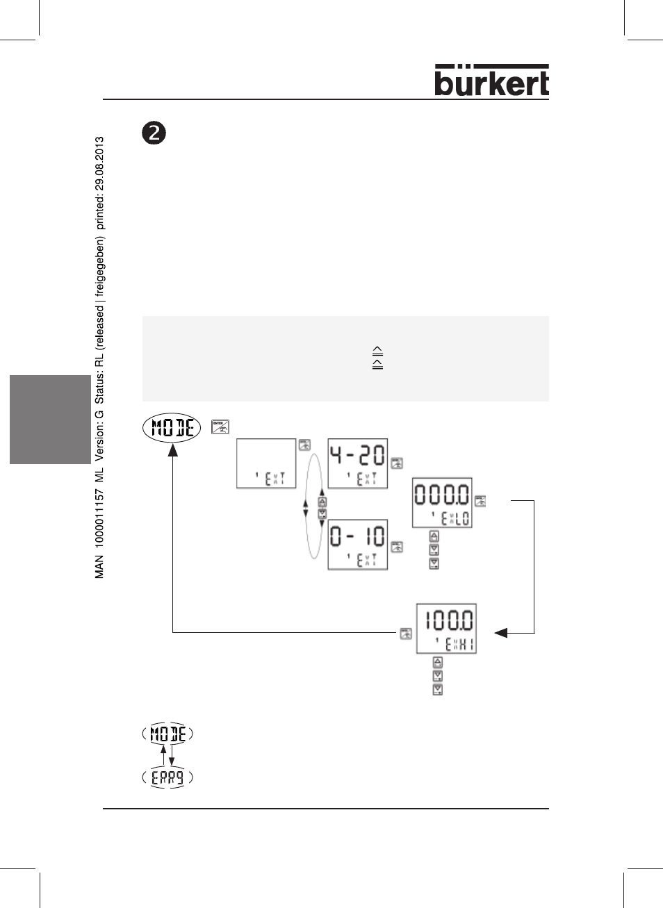
Source de consigne externe
En cas de source de consigne externe, vous devez spécifier une gamme. De
cette manière, le signal normalisé (4 - 20 mA, 0 - 10 V) est adapté à la gamme de
température correspondante. Entrez ici la valeur de pression ou de débit
correspondant à 4 mA ou 0 V (limite inférieure), et celle correspondant à 20 mA ou
10 V (limite supérieure).
Le réglage est possible entre -50 et 150°C, ou entre -58 et 302°F. Si vous tentez
de régler une valeur en dehors de cette gamme, l’affichage retourne
automatiquement à 0. Vous devez alors indiquer une valeur comprise dans la
gamme correcte. L’unité correspond à la variable de réglage sous le point de menu
UNIT (réglage d’origine: EXLO = 0,0°C; EXHI = 100,0°C).
Exemple:
Limite inférieure (
EXLO)
20 °C
4 mA
Limite supérieure (
EXHI)
60 °C
20 mA
Si par exemple un signal normalisé de 12 ma est appliqué, la valeur de
consigne est de 40°C.
Aug. de la position
Position suivante
2 s
Inversion du signe à
la 4ème position à
droite
Augmentation de la
position
Position suivante
2 s
Inversion du signe à
la 4ème position à
droite
Signal normalisé
4 - 20 mA
Signal normalisé
0 - 10 V
Figure: Source de consigne externe
Si vous avez défini pour
EXHI une valeur plus petite ou égale à celle
de
EXLO, il apparaîtra alternativement sur l’affichage textuel les
messages
MODE et ERR9.
Dans ce cas, les nouvelles valeurs réglées ne sont pas
acceptées.