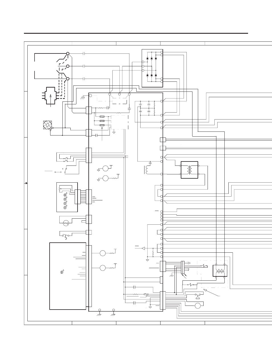
Appendix 7: system schematic, 400v & 460v units – Tweco 51 CutMaster User Manual
Page 56

APPENDIX
A-8
Manual 0-2971
APPENDIX 7: SYSTEM SCHEMATIC, 400V & 460V UNITS
1
1
2
2
3
3
4
4
5
5
A
B
C
D
E
F
+18V
+18V
+12V
+18V
(22)
400/460V
3 PHASE
INPUT
GND SIGNAL
P1
AC
(23)
W1
OVERTEMP
OVTEMP
(3)
(44)
+12VDC
CSR
230V
THRU SCREW TERMINAL
DC OK
(26)
SEC
GAS ON
GAS
POT HIGH
TO BIAS
SUPPLY
(6)
+12VDC
AC OK
DC
MAIN BOARD
ASSY 19X2033 (400V)
ASSY 19X2060 (460V)
ON/OFF SW
CHASSIS
GND
(25)
(24)
CURRENT
CONTROL/
LED PCB
19X1604
28VAC B
28VAC B
SET
D8
CHASSIS GND
TEMP
PRESS GOOD
W1
(1)
POT WIPER
(21)
RUN
(4)
PR
I
RUN/SET
(2)
28VAC A
CURRENT ADJUST:
20 - 40 AMPS
INV ON
(5)
(20)
(13)
(14)
(19)
28VAC A
SW1
SW2
IGBT
HEATSINK
TEMP
TS2
INDUCTOR
TEMP
NTC
GND SIGNAL
RTN
PIP
TORCH
SW
POT LOW
GATE DRIVE B RTN
GATE DRIVE B
GATE DRIVE A RTN
GATE DRIVE A
- OUT
CURRENT SENSE
CURRENT SENSE RTN
TIP
+12VDC
TORCH SWITCH
28VAC A
(78)
(79)
(80)
(81)
LOGIC
J1
P23
P2
J2
J23
TS1
J14
P3
J3
FAN1
M1
J26
P26
P8
J8
(11)
(12)
(10)
(9)
(7)
B
A
(8)
INPUT DIODE
ASSY 19X2073
J21
P21
J20
P20
MAIN TRANSFORMER
E14
J5
TEST
CONN
J4
P4
W1
SOL1
T5
+12V
(35)
POT LOW
OVERTEMP
POT WIPER
(41)
POT HIGH
(40)
(39)
DC
(42)
(38)
(37)
(36)
GAS
AC
P14
J22
P22
J9
P9
PIP
PIP RTN
DC COMMON
ASSY 19X2000
ATC CONNECTION
CONFIGURATION
400V 'CE' VERSION
INCLUDES IN-LINE
EMC FILTER
ISENSE
CURRENT SENSE RTN
CURRENT SENSE
(RED)
+12V
GATE DRIVE B RTN
GATE DRIVE B
GATE DRIVE A RTN
GATE DRIVE A
CSR
ISENSE
(FILTERING)
R94 (460V)
R93 (400V)
F1 (1/4A 500V)
T1
K3
K4
K4
K4
K3
28VAC B
28VAC A
...OR...
(E34)
(E17)
PS1
MAIN
CONTACTOR
PRESSURE
SWITCH
GAS
SOLENOID
CLOSED WHEN
PRESSURE OK
CSR
TORCH SWITCH -
TORCH SWITCH +
Vo
400V
3 PHASE
INPUT
8
7
6
9
10
1
5
4
3
2
8
6
7
9
10
1
4
5
2
3
1
2
1
4
2
3
1
2
3
1
2
1
2
1
4
2
3
1
4
2
3
8
6
7
1
4
5
2
3
8
6
7
1
4
5
2
3
8
6
7
1
4
5
2
3
8
6
7
1
4
5
2
3
1
4
2
3
4
3
1
4
2
3
1
4
2
3
1
2
1
2
1
2
1
2
4
3
2
1
W1
W1
400/460V
1 PHASE
INPUT
2
1
4
5
3
6
7
12
9
15
10
14
16
13
19
20
17
18
11
8
1
2
4
5
3
6
7
12
9
15
10
14
16
13
19
20
17
18
11
8
1
2
21
22
23
24
25
26
27
28
29
30
31
32
33
34
35
36
21
22
23
8
6
7
1
4
5
2
3
8
6
7
1
4
5
2
3
E3
E2
E1
E5
E13
E18
E6
E8
E14
E16
E11
E12
E13
E15
E35
E4
E9
E8
E21
E20
E26
E25
E23
E24
E19
E18
E5
E10
E6
E7
E17
E34
E16
E28
24
25
26
27
28
29
30
31
32
33
34
35
36
8
4
3
2
1
8
ATC RECEIVER
ATC MALE
CONNECTOR
28VAC A
28VAC B
GND
K5
K2
PRESS GOOD
K2
K5
FAN
INRUSH
CONTACTOR ON
SOLENOID ON
F2, 0.9A,
(RESETABLE)
E22
MODE SW
RAR OFF
(46)
L1
L2
L3
TORCH SW RTN
TORCH SW 3
4
CSR
GND SIGNAL
GND SIGNAL
GND SIGNAL
GND SIGNAL
GND SIGNAL
CURRENT
SENSE
SEE TABLE 1
(PILOT PCB) (F6)
(CSR)
(NEG)
(TS1)
(TS2)
T6
11
15
6
10
PRI
SEC
B
A
5
7
5
7
FACTORY INSTALLED OPTIONAL
TORCH MOUNTED GAS SOLENOID
ASSY 19X2283
tt
WHEN OPTIONAL TORCH
MOUNTED GAS SOLENOID
IS USED, SOL1 IS POWERED
BY T6 ONLY ,SOL2 POWERED
BY P4-1,-2
Art # A-07155
