Optional automation interface connections – Tweco 51 CutMaster User Manual
Page 55

Manual 0-2971
A-7
APPENDIX
6
6
7
7
8
8
9
9
10
10
A
B
C
D
E
F
DWG No:
Sheet
of
Supersedes
Scale
Date:
Drawn:
References
Date
By
Revisions
Rev
PCB No:
Assy No:
Information Proprietary to THERMAL DYNAMICS CORPORATION.
Not For Release, Reproduction, or Distribution without Written Consent.
NOTE:
Unless Otherwise Specified, Resistors are in Ohms 1/4W 5%.
Capacitors are in Microfarads (UF)
Chk:
App:
TITLE:
Last Modified:
Size
SCHEMATIC,
AA
42X1150
Friday, January 27, 2006
1
1
INDUSTRIAL PARK No. 2
WEST LEBANON, NH 03784
603-298-5711
CM51 208/230V SYSTEM
THERMAL DYNAMICS
D
DWG No:
Sheet
of
Supersedes
Scale
Date:
Drawn:
References
Date
By
Revisions
Rev
PCB No:
Assy No:
Information Proprietary to THERMAL DYNAMICS CORPORATION.
Not For Release, Reproduction, or Distribution without Written Consent.
NOTE:
Unless Otherwise Specified, Resistors are in Ohms 1/4W 5%.
Capacitors are in Microfarads (UF)
Chk:
App:
TITLE:
Last Modified:
Size
SCHEMATIC,
AA
42X1150
Friday, January 27, 2006
1
1
INDUSTRIAL PARK No. 2
WEST LEBANON, NH 03784
603-298-5711
CM51 208/230V SYSTEM
THERMAL DYNAMICS
D
DWG No:
Sheet
of
Supersedes
Scale
Date:
Drawn:
References
Date
By
Revisions
Rev
PCB No:
Assy No:
Information Proprietary to THERMAL DYNAMICS CORPORATION.
Not For Release, Reproduction, or Distribution without Written Consent.
NOTE:
Unless Otherwise Specified, Resistors are in Ohms 1/4W 5%.
Capacitors are in Microfarads (UF)
Chk:
App:
TITLE:
Last Modified:
Size
SCHEMATIC,
AA
42X1150
Friday, January 27, 2006
1
1
INDUSTRIAL PARK No. 2
WEST LEBANON, NH 03784
603-298-5711
CM51 208/230V SYSTEM
THERMAL DYNAMICS
D
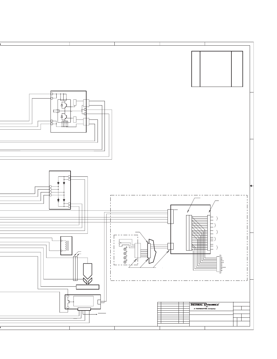
GATE
DRIVE
GATE
DRIVE
COMP
DESCRIPTION
LOCATION
D.Lilja
L1
(REL)
ASSY 19X1721
J19
J18
P18
P19
WORK
ASSY 19X2086
J28
PILOT BOARD
T
O
R
C
H
OUTPUT INDUCTOR
IGBT BOARD
NOTES: UNLESS OTHERWISE SPECIFIED
1. DEPICTIONS OF CIRCUITRY INSIDE PCB BLOCKS
IS FOR REFERENCE ONLY
DLL
05/27/03
GND
+12V
ISENSE
CSR
ASSEMBLY
19X1720
OUTPUT DIODE
1 2
5
8
1
2
1
2
1
2
1
2
E38
E39
E40
E41
E36
E37
E42
E43
E58
E62
F5
C2
B3
C2
B2
F5
F5
D2
E2
B3
C5
E6
MAIN CONTACTOR
TEMP. SENSOR, IGBT HEATSINK
TEMP. SENSOR, INDUCTOR
OUTPUT INDUCTOR
MAIN TRANSFORMER
AUX TRANSFORMER
FUSE, 6/10A 600V KTK
FAN, 4.5" 220VAC
PRESSURE SWITCH
GAS SOLENOID
SWITCH, ON/OFF
SWITCH, RUN/SET/RAR
W1
L1
T1
F1
SW1
SW2
M1
PS1
SOL1
T5
TS1
TS2
5
8
9
7
OK TO MOVE
(+)
(-)
LOGIC COMMON
(+)
(-)
ARC VOLTS (C&G)
(+)
(-)
TORCH SWITCH
Vo
5
4
6
1
7
2
3
8
18
17
19
20
13
10
16
14
9
15
12
11
P4
J2
J1
ALTERNATE 20-PIN HEADER
20-POSITION TERMINAL STRIP
5
4
3
5
4
6
1
7
2
3
8
6
7
19
13
10
16
14
9
15
12
11
18
17
18
17
19
20
13
10
16
14
9
15
12
11
8
2
1
20
J4
J3
4
5
2
3
8
1
6
7
4
5
8
3
2
7
1
6
19X2041
TORCH SW -
TORCH SW +
DC COMMON
+12VDC
CSR
P1
OK TO MOVE
+
-
+
-
TORCH SWITCH
SC-11
P3
3
2
1
1
2
3
+
-
DC COMMON
DIVIDED OUTPUT
REMOTE CURRENT CONTROL
C&G
CPC
HOUSING
4
14
3
12
6
PLUGS INTO J22
ON MAIN BOARD
*
4
5
8
2
3
1
6
7
DC
GAS
AC
TEMP
(LED PCB 19X1604)
J14 P14
7
1
6
3
2
8
4
5
1
5
8
4
6
7
2
3
}
}
}
}
ECO 101136
RAR OFF
3
(56)
(59)
(57)
(58)
(62)
(60)
(61)
(63)
(64)
(CSR)
(51)
(TS1)
(NEG)
(TS2)
(47)
(48)
(49)
(E62)
(E58)
(46)
(52)
(52)
(51)
1
2
J1
02/11/04
HAS
ECO 101314
AB
HAS 06/09/04
ECO 101429
AC
WHEN REMOTE CURRENT
CONTROL IS USED WITH
AUTOMATION
(REPLACES CONNECTIONS
FROM J22 TO J14)
ADAPTER HARNESS USED
05/27/03
OPTIONAL AUTOMATION INTERFACE CONNECTIONS
OPTIONAL
AUTOMATION
INTERFACE
ATC MALE CONNECTOR
ATC RECEIVER
(MODE SW) (C2)
AD
ECO B028
RS
01/09/06
AE
ECO B016
RWH 01/27/06
E29
E29
E31
E31
E32
E32
24
12
23
13
14
25
27
2
4
5
6
7
1
28
E30
E30
E28
E28
E33
E33
Art # A-07154
