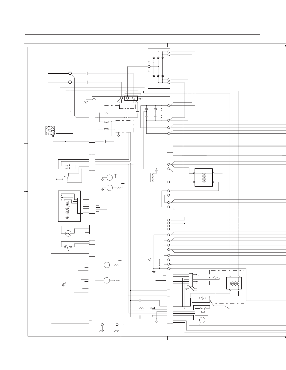
Appendix 6: system schematic, 208/230v units – Tweco 51 CutMaster User Manual
Page 54

APPENDIX
A-6
Manual 0-2971
APPENDIX 6: SYSTEM SCHEMATIC, 208/230V UNITS
1
1
2
2
3
3
4
4
5
5
A
B
C
D
E
F
+18V
+18V
+12V
+18V
(2)
230V
THRU SCREW TERMINAL
SEC
TO BIAS SUPPLY
MAIN BOARD
ASSY 19X2001
ON/OFF SW
CHASSIS
GND
CURRENT
CONTROL/
LED PCB
19X1604
W1
CHASSIS GND
W1
(1)
PR
I
SW1
IGBT
HEATSINK
TEMP
TS2
INDUCTOR
TEMP
NTC
PIP
TORCH
SW
P23
J23
TS1
J14
FAN1
M1
J26
P26
P8
J8
INPUT DIODE
ASSY 19X2073
MAIN TRANSFORMER
E14
J5
TEST
CONN
J4
P4
W1
PS1
SOL1
GAS
SOLENOID
PRESSURE
SWITCH
MAIN
CONTACTOR
T5
J22
J9
ATC CONNECTION
CONFIGURATION
208 / 230V
INPUT
CLOSED WHEN
PRESSURE OK
(FILTERING)
F1 (6/10A 600V)
T1
K4
K4
(E34)
(E17)
TEMP
AC
GAS
DC
CURRENT ADJUST:
20 - 40 AMPS
SET
RUN
SW2
21
22
23
D8
ASSY 19X2000
P1
INV ON
24
25
26
27
28
29
30
31
32
33
34
35
36
(RED)
4
5
3
6
7
12
9
15
10
14
16
13
19
20
17
18
11
8
1
2
LOGIC
J1
4
5
3
6
7
12
9
15
10
14
16
13
19
20
17
18
11
8
1
2
21
22
23
24
25
26
27
28
29
30
31
32
33
34
35
36
1
2
1
2
P2
1
4
2
3
J2
1
4
2
3
8
6
7
1
4
5
2
3
8
6
7
1
4
5
2
3
+12V
POT LOW
OVERTEMP
POT WIPER
POT HIGH
DC
GAS
AC
J3
P3
(25)
(24)
(21)
(22)
(23)
(26)
8
6
7
1
4
5
2
3
8
6
7
1
4
5
2
3
28VAC B
28VAC A
1
4
2
3
2
1
4
3
(5)
(6)
4
1
2
3
4
1
2
3
(3)
(4)
8
7
6
9
10
1
5
4
3
2
+12V
CSR
ISENSE
(11)
(12)
(10)
(9)
(7)
(8)
(20)
(13)
(14)
(19)
8
6
7
9
10
1
4
5
2
3
B
A
1
2
3
TORCH SW
TORCH SW RTN
PIP
PIP RTN
4
1
3
2
(78)
(79)
(80)
(81)
4
1
3
2
3
4
2
1
8
CSR
TORCH SWITCH -
TORCH SWITCH +
Vo
1
2
1
2
GATE DRIVE B RTN
GATE DRIVE B
GATE DRIVE A RTN
GATE DRIVE A
J21
J20
1
2
1
2
P21
P20
(36)
(38)
(37)
8
6
5
2
3
1
4
7
8
P22
P14
3
5
2
7
1
4
6
(35)
(41)
(40)
(39)
(42)
3
4
2
1
8
ATC RECEIVER
ATC MALE
CONNECTOR
K3
R95
K2
K5
CONTACTOR ON
SOLENOID ON
K4
K3
FAN
INRUSH
28VAC B
28VAC A
28VAC B
28VAC A
TO BIAS
SUPPLY
28VAC A
28VAC B
GND
F2, 0.9A,
(RESETABLE)
K5
K2
PRESS GOOD
E22
MODE SW
RAR OFF
(46)
L1
L2
DC COMMON
CSR
POT LOW
GATE DRIVE B RTN
GATE DRIVE B
GATE DRIVE A RTN
GATE DRIVE A
- OUT
CURRENT SENSE
CURRENT SENSE RTN
TIP
+12VDC
TORCH SWITCH
28VAC A
PRESS GOOD
POT WIPER
RUN/SET
GND SIGNAL
W1
ISENSE
CURRENT SENSE RTN
CURRENT SENSE
OVERTEMP
OVTEMP
GND SIGNAL
+12VDC
RTN
CSR
DC OK
GAS ON
POT HIGH
GND SIGNAL
GND SIGNAL
GND SIGNAL
+12VDC
GND SIGNAL
AC OK
GND SIGNAL
CURRENT
SENSE
COPPER STRAP
(0 ohm)
P9
(PILOT PCB) (F6)
(CSR)
(TS1)
(TS2)
(NEG)
B
A
5
7
5
7
T6
11
15
6
10
PRI
SEC
FACTORY INSTALLED OPTIONAL
TORCH MOUNTED GAS SOLENOID
ASSY 19X2283
E5
E5
E17
E17
E26
E26
E7
E7
E13
E13
E9
E9
E20
E20
E18
E18
tt
E10
E10
E34
E34
E8
E8
E16
E16
E19
E19
E15
E15
E2
E2
E35
E35
E16
E16
E23
E23
E6
E6
E5
E5
E14
E14
E11
E11
E13
E13
E6
E6
E24
E24
E28
E28
E18
E18
E21
E21
E1
E1
E4
E4
E8
E8
E12
E12
E3
E3
E25
E25
WHEN OPTIONAL TORCH
MOUNTED GAS SOLENOID
IS USED,SOL1 IS POWERED
BY T6 ONLY ,SOL2
POWERED BY P4-1,-2
Art # A-07154
