Figure a-10. bit cells for 0 and 1 bits, X 100 – MagTek InSpec 9000-2005 User Manual
Page 66

InSpec 9000-2005 Encoded Card Tester
56
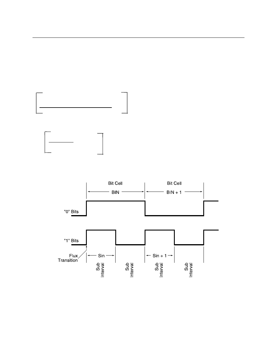
Note that a positive value indicates that the flux transitions were farther apart than the ideal bit
density value. A negative value indicates that the flux transitions were closer together that the
ideal bit density value.
The mathematical formula for this parameter is shown below along with the quantities for this
specific example:
Clocking or Zero Bit Distance
flux transition
between Flux Transitions
- 1
x 100 = %
spacing variation
1/Bit Density
(Bin)
For this example:
0.004350”
- 1
x
100 =
-8.7%
flux transition
0.004762”
spacing
variation
(Bin)
Graphically, the definitions for Bin, Bin + 1, Sin, and Sin +1 are shown in Figure A-10.
Figure A-10. Bit Cells for 0 and 1 Bits
- USB MagnePrint Swipe Reader with Encryption (72 pages)
- USB HID Swipe Reader (25 pages)
- USB MagneSafe Swipe and Insert Reader V5 (28 pages)
- Bluetooth MagneSafe V5 Swipe Reader (88 pages)
- MagneSafe V5 (138 pages)
- DynaPro99875265 (2 pages)
- IPAD99875382 (26 pages)
- IPAD99875395 (2 pages)
- DynaPro Mini Programmer's99875629 (114 pages)
- Excella, MICR Check Reader99875310 (49 pages)
- Excella Windows API99875313 (104 pages)
- IMAGESAFE WINDOWS API99875500 (109 pages)
- Excella API OCX99875557 (22 pages)
- Excella USB RNDIS99875491 (16 pages)
- Excella99800048 (2 pages)
- MICRSafe99875466 (79 pages)
- Excella STX99875340 (137 pages)
- Excella STX99875342 (47 pages)
- Excella STX99875344 (2 pages)
- MICRSafe99875516 (2 pages)
- EC500 99875172 (49 pages)
- EC500 99875171 (1 page)
- EC2000 99875646 (2 pages)
- EC2000 99875600 (83 pages)
- EC2000 99875607 (180 pages)
- EC2000 99875651 (18 pages)
- EC2000 99875692 (12 pages)
- EC2000 99875713 (21 pages)
- EC2000 99875631 (5 pages)
- EC500 99875170 (2 pages)
- EC1000 99875417 (2 pages)
- MODEL MT-85 (22 pages)
- InSpec 9000 (90 pages)
- INTELLISTRIPE 380 USB/RS-232 (31 pages)
- MCP (48 pages)
- MAGTEK (80 pages)
- IntelliCAT99875658 (14 pages)
- IntelliCAT99875659 (5 pages)
- IntelliCAT99875662 (7 pages)
- IntelliCAT99875663 (6 pages)
- IntelliCAT99875664 (8 pages)
- IntelliCAT99875667 (6 pages)
- IntelliCAT99875669 (5 pages)
- 99875125 (128 pages)
