Directory
Brands
Pioneer manuals
Car radio
DEH-P80MP
Manual

Separadamente, Conexión de las unidades – Pioneer DEH-P80MP User Manual

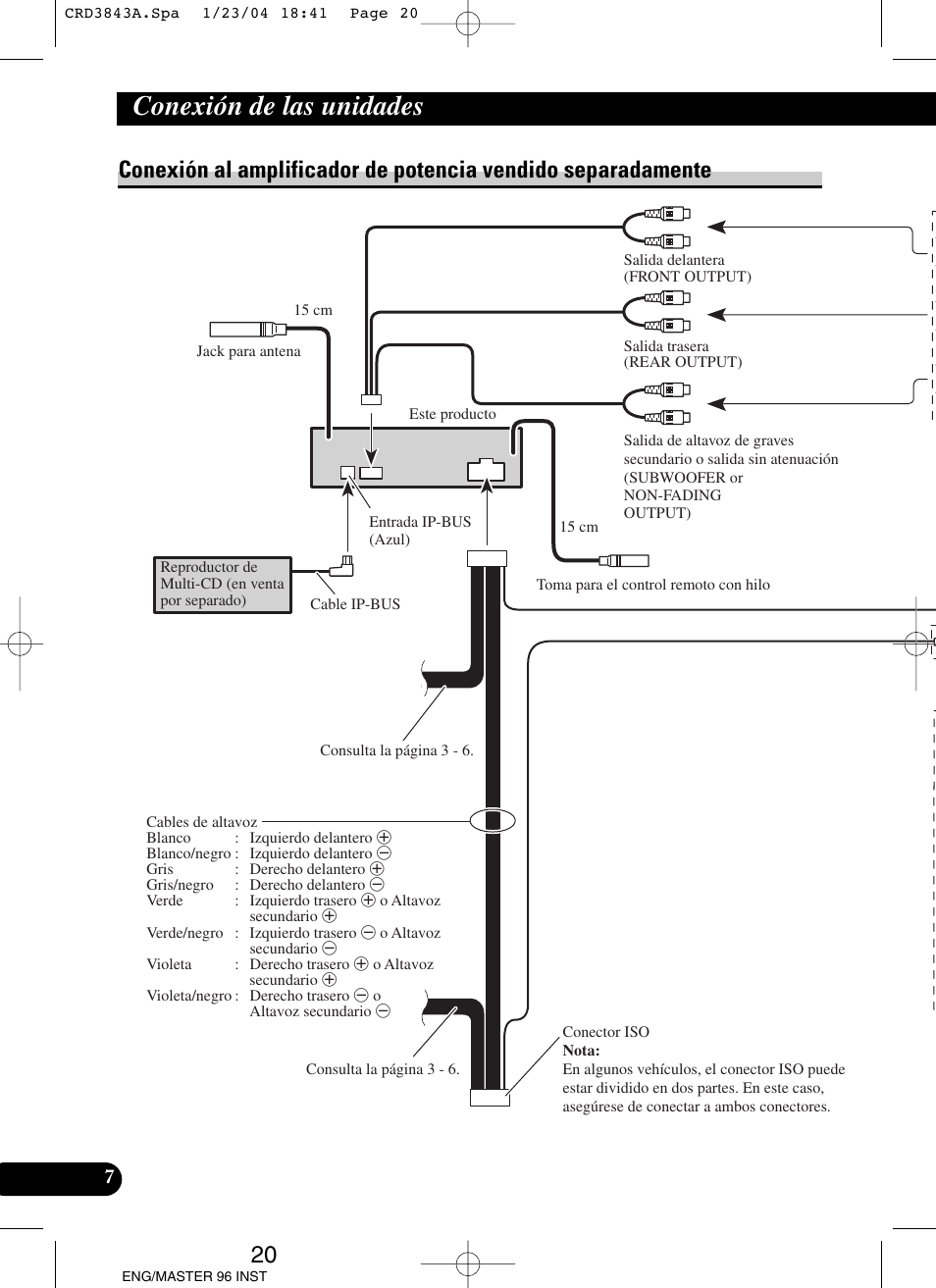
Page 20

  • Text mode
  • Original mode
Separadamente, Conexión de las unidades | Pioneer DEH-P80MP User Manual | Page 20 / 74 Separadamente, Conexión de las unidades | Pioneer DEH-P80MP User Manual | Page 20 / 74
Pages: 1 … 18 19 20 21 22 … 74
  • wrong Brand
  • wrong Model
  • non readable
See also other documents in the category Pioneer Car radio:
  • DEH-50UB EN (77 pages)
  • DEH-4000UB ES (8 pages)
  • DEH-P85BT (72 pages)
  • DEH-P85BT (144 pages)
  • DEH-3900MP (8 pages)
  • DEH-3900MP (60 pages)
  • DEH-P5100UB (8 pages)
  • DEH-P5100UB (66 pages)
  • DEH-3700MP (84 pages)
  • DEH-3700MP (6 pages)
  • DEH-P7600MP (132 pages)
  • DEH-P9300R (8 pages)
  • DEH-P9300R (112 pages)
  • DEH-4000UB (73 pages)
  • DEH-P6300R (140 pages)
  • DEH-P6300R (52 pages)
  • DEH-P6300R (26 pages)
  • DEH-3400R (124 pages)
  • DEH-3400R (6 pages)
  • DEH-3700MP (90 pages)
  • DEH-P8100R (82 pages)
  • DEH-P4100R (100 pages)
  • DEH-P7900UB (8 pages)
  • DEH-P7900UB (52 pages)
  • DEH-P7900UB (142 pages)
  • DEH-2700R (116 pages)
  • DEH-2700R (6 pages)
  • DEH-3110 (52 pages)
  • DEH-3110 (4 pages)
  • DEH-P3500MP (92 pages)
  • DEH-P3500MP (8 pages)
  • DEH-P7400MP (112 pages)
  • DEH-P7400MP (52 pages)
  • DEH-2330R (6 pages)
  • DEH-2330R (6 pages)
  • DEH-2330R (30 pages)
  • DEH-2330R (86 pages)
  • DEH-1530R (128 pages)
  • DEH-1530R (6 pages)
  • DEH-2130R (80 pages)
  • DEH-1400R (6 pages)
  • DEH-1400R (112 pages)
  • DEH-P6400R (96 pages)
  • DEH-P6400R (52 pages)
  • DEH-1600R (63 pages)
Home Brands Popular manuals Recently added
Manuals Directory

© 2012–2025, azmanual.top
All rights reserved.