Pioneer DEH-P8400MP User Manual
Page 21

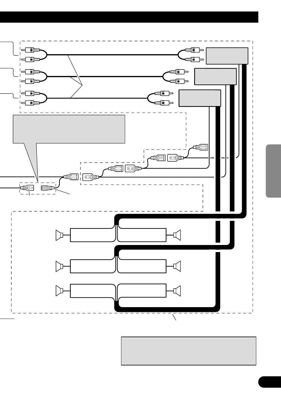
Lautsprecherzuleitungen
Weiß
: Vorne links +
Weiß/Schwarz
: Vorne links ≠
Grau
: Vorne rechts +
Grau/Schwarz
: Vorne rechts ≠
Grün
: Hinten links + oder
Subwoofer +
Grün/Schwarz
: Hinten links ≠ oder
Subwoofer ≠
Violett
: Hinten rechts + oder
Subwoofer +
Violett/Schwarz : Hinten rechts ≠ oder
Subwoofer ≠
Blau/weiß (7*)
An Steckverbinder für Autoantennenrelais-
Steuerung (max. 300 mA, 12 V Gleichspannung).
Diese Anschlüsse bei Verwendung eines anderen
Verstärkers (Sonderzubehör) herstellen.
Blau/weiß (6*)
Verbindungskabel
mit RCA-Stiftstecker
(getrennt erhältlich)
System-Fernbedienung
Leistungsverstärker
(getrennt erhältlich)
Subwoofer
Subwoofer
Hinterer
Zusatzlaut-
sprecher
Vorderer
Zusatzlaut-
sprecher
Die Pin-Position des ISO-Anschlusses hängt vom
Fahrzeugtyp ab. 6* und 7* anschließen, wenn es
sich bei Pin 5 um einen Antennensteuerungstyp
handelt. Bei einem anderen Fahrzeugtyp 6*
und 7* niemals anschließen.
Hinweis:
Ändern Sie die Grundeinstellung dieses Produkts
(siehe Bedienungsanleitung). Der Subwoofer-Ausgang
dieses Geräts ist Mono.
Links
Recht
Leistungsverstärker
(getrennt erhältlich)
Leistungsverstärker
(getrennt erhältlich)
Vorderer
Zusatzlaut-
sprecher
Hinterer
Zusatzlaut-
sprecher
≠
+
≠
+
+
≠
+
≠
≠
+
≠
+
4
ENGLISH
ESPAÑOL
DEUTSCH
FRANÇAIS
ITALIANO
NEDERLANDS
Abb. 2