2 configuring a line, Configuring a line, Figure 44. front panel menus for line settings – Nokia DNT2Mi sp/mp User Manual
Page 68

Data Network Terminal Single-port and Multiport Operating Instructions
68 (128)
© Nokia Corporation
DN01145897
Nokia Proprietary and Confidential
Issue 2-0 en
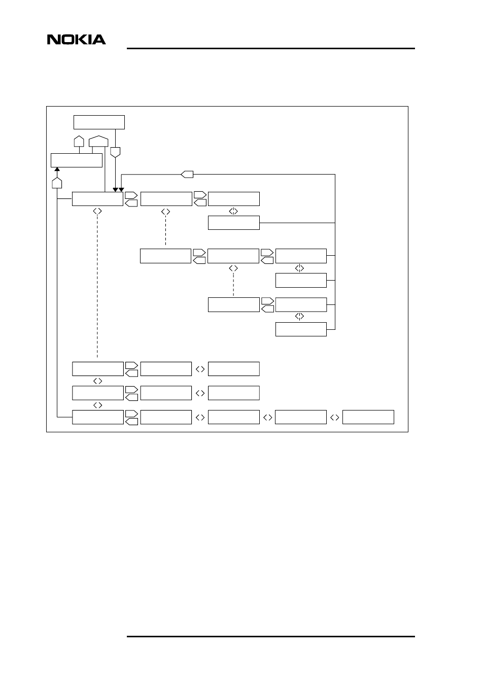
8.2.2
Configuring a line
Figure 44.
Front panel menus for line settings
A-level
BER alarm sever.
NO alarm
BER alarm sever
OK
EX
EX
OK
OK
EX
OK
Save? OK/Exit
Configure
Line
Line interface
C 2w psdS 2048
Accept
B-level *
1E-3 *
ON *
B-level *
1E-3 *
ON *
OFF
OK
EX
Power backoff
Power backoff
Power backoff
1E-6
OK
EX
BER alarm limit
BER alarm limit
BER alarm limit
OK
EX
BER alarm sever
BER alarm sever.
AS-level
BER alarm sever.
psdS = PSD mask, Symmetric
32 = Line rate, the value of n x 64k
For more information, refer to Section 9.3.4 "Line settings"
SHDSL mode
STU-R Adaptive
2/4-wire
2-wire
2/4-wire
4-wire
OK
EX
n=3 (192)
2-wire
SHDSL mode
STU-C Fixed
2/4-wire
Line rate 2W
OK
EX
OK
EX
Line rate 4W
n=6 (384)
Line rate 4W
n=32 (2048)
2/4-wire
4-wire
OK
EX
Line rate 2W
n=32 (2048)