System wiring guide, Page 7, Battery – Whelen HHS2200 User Manual
Page 7

Page 7
1
4
3
2
1
2 3 4 5
6 7 8 9 10
1
ON
OFF
2
3
4
(+)
Battery
(-)
5-1
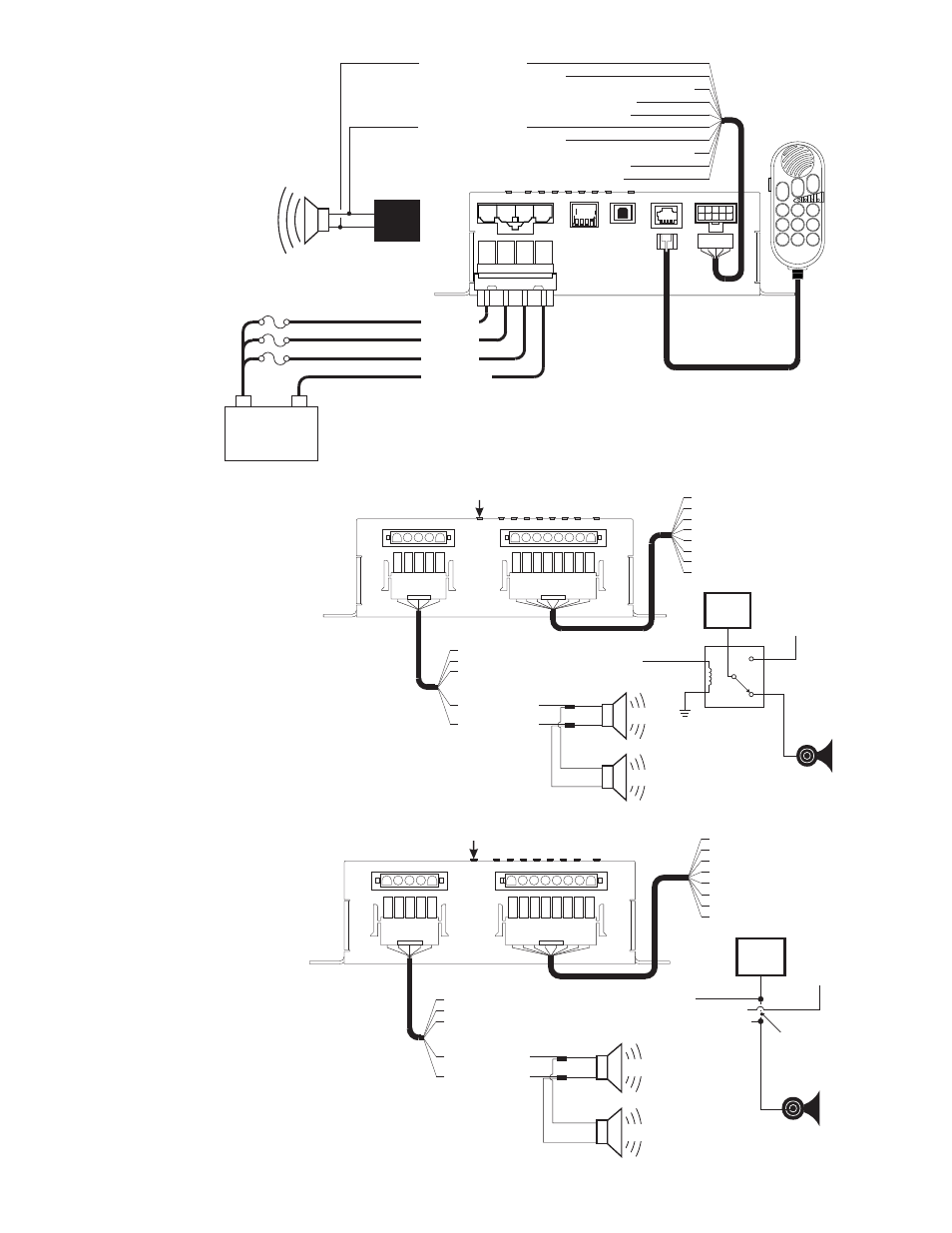
BLU - Radio In
5-2. WHT/ORG - Backlight
5-3. WHT/RED - Low Current System Switch (+ Act.)
5-4. WHT/BLK - Horn Ring (+ Activation)
5-5. WHT/GRN - Park Kill (+ Activation)
5-6. BLU - Radio In
5-7. WHT/YEL - Icon Driver
5-8. RED/WHT - Low Current System Switch (- Act.)
5-9. BLK/WHT - Horn Ring (- Activation)
5-10. GRN/BLK - Park Kill (- Activation)
1-1 RED 8 AWG Min.*
40A Fuse
20A Fuse
40A Fuse
1-2 RED 8 AWG Min.*
1-3 RED 10 AWG Min.*
1-4 BLACK 10 AWG Min.*
RELAY (+)
RELAY (+)
SIREN (+)
GROUND (-)
Refer to the Wire Gage chart
for wire size requirements
based on actual wire length.
*
Two-Way
Radio
7-1.
2.
3.
4.
5.
6.
7.
8.
7-
7-
7-
7-
7-
7-
7-
BRN - Outlet #1
RED Outlet #2
Outlet #3
Outlet #4
Outlet #5
Outlet #6
Outlet #7
Outlet #8
-
ORG -
YEL -
GRN -
BLU -
VIO -
GRY -
6-
6-
6-
5.
4.
3.
2.
6-1.
6-
To
Input #4
1 2 3 4 5
1 2 3 4 5 6 7 8
CUT
Fuse in “Dry Contact Relay” position
VEHICLE
HORN
WHT
WHT
BLK
BLK
WHT - Isolated Relay (Common) / 10 Amp Max.
WHT/BLK - Isolated Relay (Normally Open) / 10 Amp Max.
WHT/BLU - Isolated Relay (Normally Closed) / 10 Amp Max.
BRN - Siren
ORG - Siren
HORN
RELAY
Speaker
2 (optional)
Speaker
1
1 2 3 4 5
1 2 3 4 5 6 7 8
7-1.
2.
3.
4.
5.
6.
7.
8.
7-
7-
7-
7-
7-
7-
7-
BRN - Outlet #1
RED Outlet #2
Outlet #3
Outlet #4
Outlet #5
Outlet #6
Outlet #7
Outlet #8
-
ORG -
YEL -
GRN -
BLU -
VIO -
GRY -
To
Input #4
WHT
WHT
BLK
BLK
6-
6-
6-
5.
4.
3.
2.
6-1.
6-
WHT - NOT USED (cut & insulate this wire)
WHT/BLK - Outlet #9 / 10 Amp Max.
WHT/BLU - NOT USED (cut & insulate this wire)
BRN - Siren
ORG - Siren
VEHICLE
HORN
HORN
RELAY
HORN RING
TRANSFER
RELAY
(customer supplied)
Fuse in “Outlet #9” position
N.C.
N.O.
Speaker
2 (optional)
Speaker
1
System Wiring Guide
Rear Panel Wiring
(example 1)
Rear Panel Wiring
(example 2)
Front Panel Wiring
