Directory
Brands
Dacor manuals
Fans
EH36
Manual

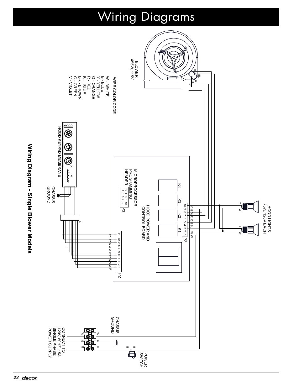
Wiring diagrams, Wiring d iagram - s ingle blower models – Dacor EH36 User Manual

Page 24

  • Text mode
  • Original mode
Wiring diagrams, Wiring d iagram - s ingle blower models | Dacor EH36 User Manual | Page 24 / 48 Wiring diagrams, Wiring d iagram - s ingle blower models | Dacor EH36 User Manual | Page 24 / 48
Pages: 1 … 22 23 24 25 26 … 48
  • wrong Brand
  • wrong Model
  • non readable
This manual is related to the following products:
  • EH42 MH36
See also other documents in the category Dacor Fans:
  • EH5418SCH (2 pages)
  • MILLENNIA DHI421 (12 pages)
  • EH30 (12 pages)
  • DHI602 (16 pages)
  • ILHSF10 (2 pages)
  • EPICURE EH42 (12 pages)
  • ERV48-ER (12 pages)
  • EH (3 pages)
  • IVSR2 (1 page)
  • ER30D-C (36 pages)
  • ESG366LP (2 pages)
  • RV36 (12 pages)
  • ERV48 (12 pages)
  • IVS2 (12 pages)
  • ESG486 (2 pages)
  • RV30 (12 pages)
  • CABP3 (2 pages)
  • Preference PHW (16 pages)
  • PREFERENCE PHW30 (12 pages)
  • MH30 (24 pages)
  • ILb10 (1 page)
Home Brands Popular manuals Recently added
Manuals Directory

© 2012–2025, azmanual.top
All rights reserved.