Beim anschluss an den separat erhältlichen, Leistungsverstärker, 02 anschluss des systems – Pioneer SPH-DA02 User Manual
Page 97: Deutsch

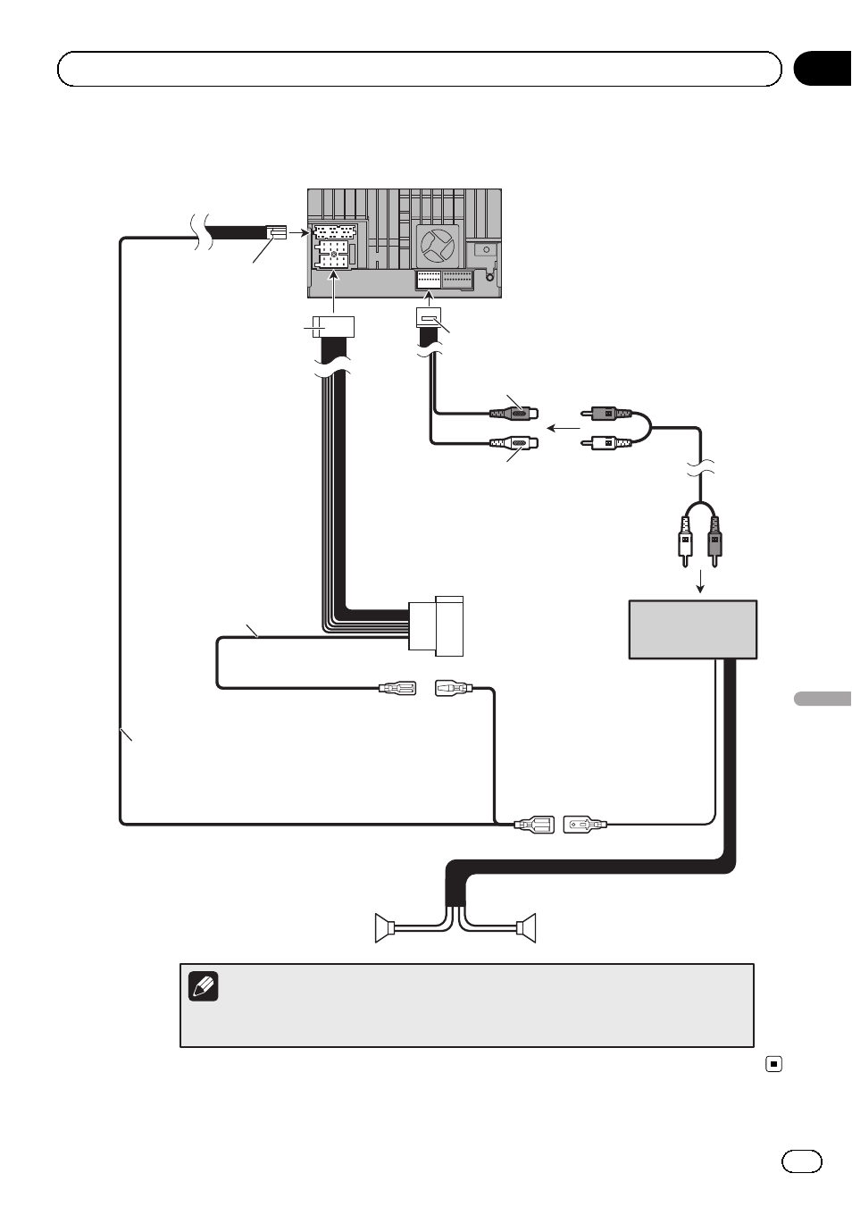
Beim Anschluss an den separat erhältlichen Leistungsverstärker
Dieses Produkt
Blau/Weiß (P.CONT)
Links
Rechts
Subwoofer oder
hintere Lautsprecher
Steuerleitungskabel
Stromkabel
Blau/Weiß (P.CONT)
Cinch-Kabel
(separat erhältlich)
Weiß
(FULL/SW)
Rot
(FULL/SW)
Ausgangskabel
Subwoofer oder
hintere Lautsprecher
Zum Systemsteueranschluss des Leistungsverstärkers
(max. 300 mA 12 V DC).
Sie können den Cinch-Ausgang des Subwoofers je nach Ihrem Subwoofer-System ändern.
(Siehe Bedienungsanleitung.)
Hinweis
Leistungsverstärker
(separat erhältlich)
De
97
Abschnitt
Deutsch
02
Anschluss des Systems
See also other documents in the category Pioneer Car Multimedia:
- PRS-X340 (88 pages)
- ND-G500 (44 pages)
- RS-A7 (142 pages)
- GM-X554 (76 pages)
- GM-X574 (88 pages)
- PRS-D1100M (113 pages)
- PRS-D1100M (8 pages)
- GM-X952 (32 pages)
- PRS-D210 (86 pages)
- GM-X642 (64 pages)
- GM-X562 (76 pages)
- PRS-A700 (74 pages)
- RS-A9 (73 pages)
- GM-X564 (76 pages)
- PRS-A500 (62 pages)
- AVIC-S2 RU (45 pages)
- AVIC-S2 RU (153 pages)
- AVIC-S2 RU (84 pages)
- AVH-2300DVD (64 pages)
- AVH-2300DVD (8 pages)
- DEH-P6600R (103 pages)
- AVIC-F50BT (2 pages)
- AVIC-F50BT (168 pages)
- AVIC-F50BT (132 pages)
- AVIC-F50BT (104 pages)
- AVIC-F50BT (180 pages)
- AVIC-F50BT (208 pages)
- AVIC-F850BT (200 pages)
- AVIC-900DVD (30 pages)
- AVIC-900DVD (74 pages)
- AVIC-900DVD (172 pages)
- AVIC-900DVD (190 pages)
- AVH-P3400DVD (112 pages)
- AVH-1400DVD (8 pages)
- AVH-1400DVD (76 pages)
- AVH-1400DVD (76 pages)
- CNSD-110FM-Russian (32 pages)
- AVIC-F860BT (216 pages)
- AVIC-F860BT (132 pages)
- AVIC-F30BT (172 pages)
- AVIC-F30BT (100 pages)
- AVIC-F930BT (2 pages)
- AVIC-F30BT (208 pages)
- AVIC-F30BT (128 pages)
- AVIC-F30BT (124 pages)