Conexión al amplificador de potencia que se, Vende por separado, 02 conexión del sistema – Pioneer SPH-DA02 User Manual
Page 75: Español

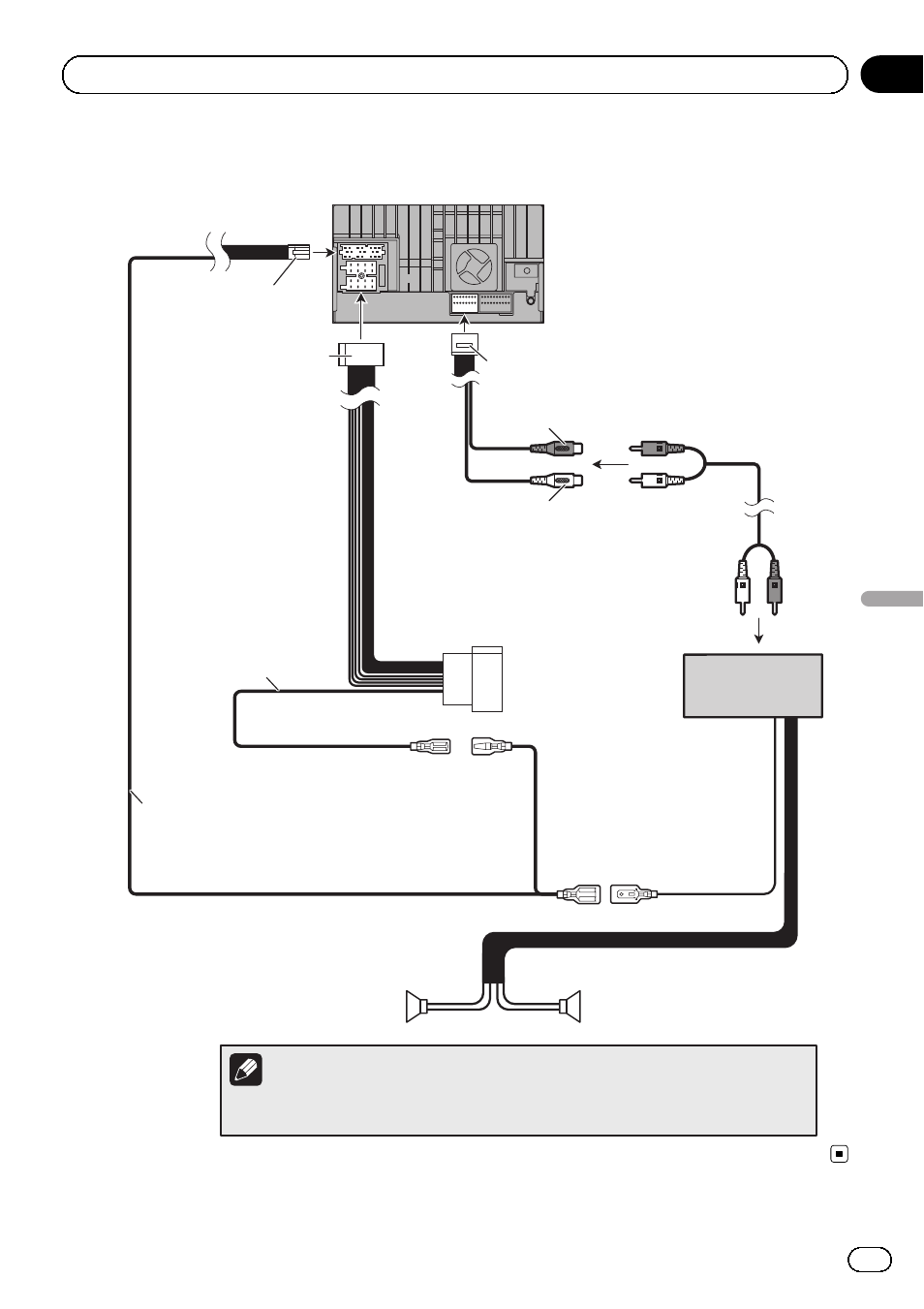
Conexión al amplificador de potencia que se vende por separado
Este producto
Azul/blanco (P.CONT)
Izquierdo
Derecho
Subwoofer o
altavoz trasero
Cable de línea de control
Cable de alimentación
Azul/blanco (P.CONT)
Cable RCA
(se vende por separado)
Blanco
(FULL/SW)
Rojo
(FULL/SW)
Cable de salida
Subwoofer o
altavoz trasero
Al terminal de control del sistema del amplificador
de potencia (máx. 300 mA 12 V cc).
Puede cambiar la salida RCA del subwoofer dependiendo de su sistema de subwoofer
(consulte el Manual de operación).
Nota
Amplificador de
potencia (se vende
por separado)
Es
75
Sección
Español
02
Conexión del sistema
See also other documents in the category Pioneer Car Multimedia:
- PRS-X340 (88 pages)
- ND-G500 (44 pages)
- RS-A7 (142 pages)
- GM-X554 (76 pages)
- GM-X574 (88 pages)
- PRS-D1100M (113 pages)
- PRS-D1100M (8 pages)
- GM-X952 (32 pages)
- PRS-D210 (86 pages)
- GM-X642 (64 pages)
- GM-X562 (76 pages)
- PRS-A700 (74 pages)
- RS-A9 (73 pages)
- GM-X564 (76 pages)
- PRS-A500 (62 pages)
- AVIC-S2 RU (153 pages)
- AVIC-S2 RU (84 pages)
- AVIC-S2 RU (45 pages)
- AVH-2300DVD (8 pages)
- AVH-2300DVD (64 pages)
- DEH-P6600R (103 pages)
- AVIC-F50BT (180 pages)
- AVIC-F50BT (208 pages)
- AVIC-F850BT (200 pages)
- AVIC-F50BT (2 pages)
- AVIC-F50BT (168 pages)
- AVIC-F50BT (132 pages)
- AVIC-F50BT (104 pages)
- AVIC-900DVD (74 pages)
- AVIC-900DVD (172 pages)
- AVIC-900DVD (190 pages)
- AVIC-900DVD (30 pages)
- AVH-1400DVD (76 pages)
- AVH-P3400DVD (112 pages)
- AVH-1400DVD (8 pages)
- AVH-1400DVD (76 pages)
- CNSD-110FM-Russian (32 pages)
- AVIC-F860BT (132 pages)
- AVIC-F860BT (216 pages)
- AVIC-F30BT (128 pages)
- AVIC-F30BT (124 pages)
- AVIC-F930BT (192 pages)
- AVIC-F940BT (28 pages)
- AVIC-F30BT (172 pages)
- AVIC-F30BT (100 pages)