Bij aansluiting op een los verkrijgbare, Eindversterker, 02 systeemcomponenten aansluiten – Pioneer SPH-DA02 User Manual
Page 117: Nederlands

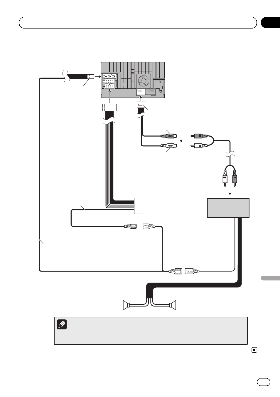
Bij aansluiting op een los verkrijgbare eindversterker
Dit product
Blauw/wit (P.CONT)
Links
Rechts
Subwoofer of
achterluidspreker
Regelsignaalkabel
Stroomsnoer
Blauw/wit (P.CONT)
RCA-kabel
(los verkrijgbaar)
Wit
(FULL/SW)
Rood
(FULL/SW)
Uitgangskabel
Subwoofer of
achterluidspreker
Naar de systeem-afstandsbedieningsaansluiting van de
eindversterker (max. 300 mA 12 V DC).
Afhankelijk van uw subwoofersysteem kunt u de RCA-uitgang van de subwoofer veranderen.
(Zie de Bedieningshandleiding.)
Opmerking
Eindversterker
(los verkrijgbaar)
Nl
117
Hoofdstuk
Nederlands
02
Systeemcomponenten aansluiten
See also other documents in the category Pioneer Car Multimedia:
- PRS-X340 (88 pages)
- ND-G500 (44 pages)
- RS-A7 (142 pages)
- GM-X554 (76 pages)
- GM-X574 (88 pages)
- PRS-D1100M (113 pages)
- PRS-D1100M (8 pages)
- GM-X952 (32 pages)
- PRS-D210 (86 pages)
- GM-X642 (64 pages)
- GM-X562 (76 pages)
- PRS-A700 (74 pages)
- RS-A9 (73 pages)
- GM-X564 (76 pages)
- PRS-A500 (62 pages)
- AVIC-S2 RU (45 pages)
- AVIC-S2 RU (153 pages)
- AVIC-S2 RU (84 pages)
- AVH-2300DVD (64 pages)
- AVH-2300DVD (8 pages)
- DEH-P6600R (103 pages)
- AVIC-F50BT (2 pages)
- AVIC-F50BT (168 pages)
- AVIC-F50BT (132 pages)
- AVIC-F50BT (104 pages)
- AVIC-F50BT (180 pages)
- AVIC-F50BT (208 pages)
- AVIC-F850BT (200 pages)
- AVIC-900DVD (30 pages)
- AVIC-900DVD (74 pages)
- AVIC-900DVD (172 pages)
- AVIC-900DVD (190 pages)
- AVH-P3400DVD (112 pages)
- AVH-1400DVD (8 pages)
- AVH-1400DVD (76 pages)
- AVH-1400DVD (76 pages)
- CNSD-110FM-Russian (32 pages)
- AVIC-F860BT (216 pages)
- AVIC-F860BT (132 pages)
- AVIC-F30BT (172 pages)
- AVIC-F30BT (100 pages)
- AVIC-F930BT (2 pages)
- AVIC-F30BT (208 pages)
- AVIC-F30BT (128 pages)
- AVIC-F30BT (124 pages)