Collegamento delle unità – Pioneer DVH-P7000R User Manual
Page 57

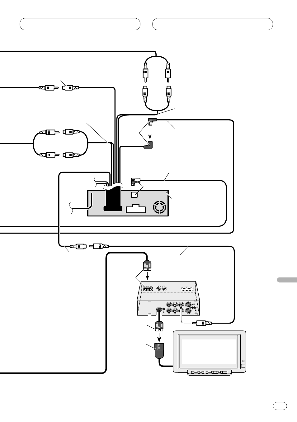
Collegamento delle unità
It
9
English
Español
Deutsch
Français
Italiano
Nederlands
23 cm
15 cm
15 cm
15 cm
15 cm
6 m
Fig. 4
Nero
Questo prodotto
Destra (Rosso)
Destra (Rosso)
Sinistra (Bianco)
Sinistra
(Bianco)
Blu
Uscita del subwoofer o uscita
senza dissolvenza
(SUBWOOFER OUTPUT or
NON-FADING OUTPUT)
Uscita video anteriore
(FRONT VIDEO OUTPUT)
(Giallo)
Cavo RCA
(fornito)
Cavo IP-BUS
(fornito con il processore
multi-canale)
Cavo ottico (fornito con il
processore multi-canale)
Uscita video posteriore
(REAR VIDEO OUTPUT)
(Giallo)
Viola
Bianco
Grigio
Display LCD a colori
(es. AVD-W6010)
(venduto separata-
mente)
Uscita audio posteriore
(DVD REAR MONITOR
OUTPUT)
See also other documents in the category Pioneer Car radio:
- DEH-50UB EN (77 pages)
- DEH-4000UB ES (8 pages)
- DEH-P85BT (72 pages)
- DEH-P85BT (144 pages)
- DEH-3900MP (8 pages)
- DEH-3900MP (60 pages)
- DEH-P5100UB (8 pages)
- DEH-P5100UB (66 pages)
- DEH-3700MP (84 pages)
- DEH-3700MP (6 pages)
- DEH-P7600MP (132 pages)
- DEH-P9300R (112 pages)
- DEH-P9300R (8 pages)
- DEH-4000UB (73 pages)
- DEH-P6300R (26 pages)
- DEH-P6300R (140 pages)
- DEH-P6300R (52 pages)
- DEH-3400R (6 pages)
- DEH-3400R (124 pages)
- DEH-3700MP (90 pages)
- DEH-P8100R (82 pages)
- DEH-P4100R (100 pages)
- DEH-P7900UB (8 pages)
- DEH-P7900UB (52 pages)
- DEH-P7900UB (142 pages)
- DEH-2700R (116 pages)
- DEH-2700R (6 pages)
- DEH-3110 (52 pages)
- DEH-3110 (4 pages)
- DEH-P3500MP (92 pages)
- DEH-P3500MP (8 pages)
- DEH-P7400MP (112 pages)
- DEH-P7400MP (52 pages)
- DEH-2330R (30 pages)
- DEH-2330R (86 pages)
- DEH-2330R (6 pages)
- DEH-2330R (6 pages)
- DEH-1530R (128 pages)
- DEH-1530R (6 pages)
- DEH-2130R (80 pages)
- DEH-1400R (112 pages)
- DEH-1400R (6 pages)
- DEH-P6400R (96 pages)
- DEH-P6400R (52 pages)
- DEH-1600R (63 pages)