Usc 7000 current output settings, Fig. 37 – Hach-Lange EVITA OXY User Manual User Manual
Page 30

28
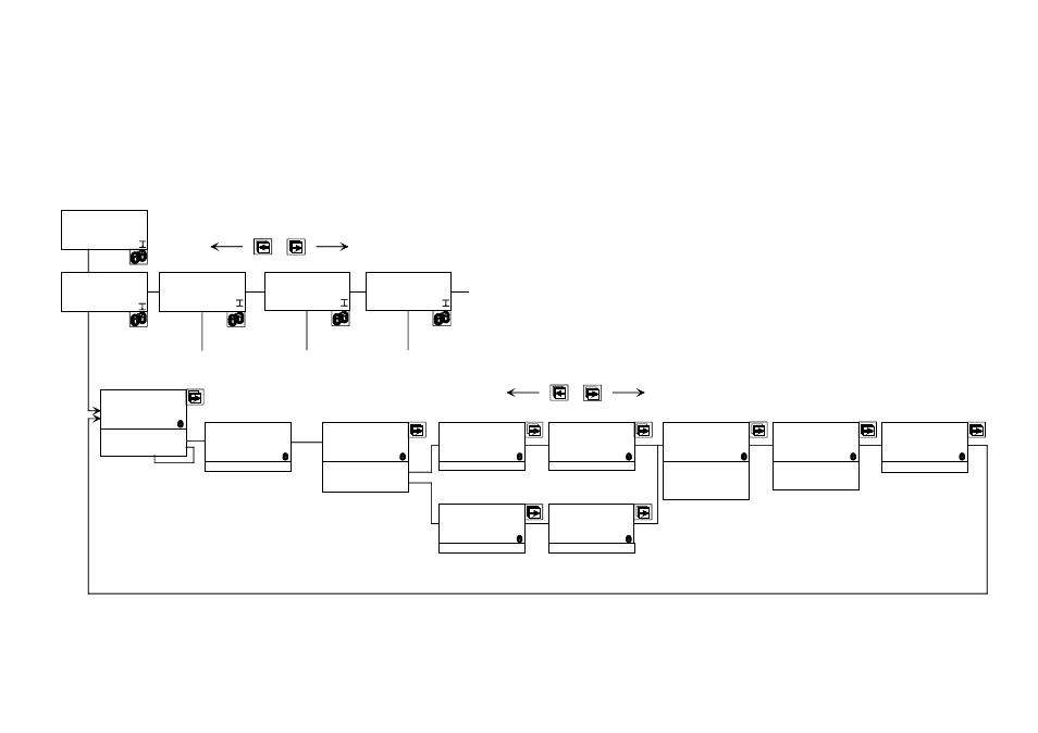
USC 7000 current output settings
Setting of current outputs 1 to 4 on USC 7000.
Fig. 37
Output
USC
I out 1
USC
I out 2
USC
I out 3
USC
I out 4
USC
Select
transmitter 00
I OUT 1
00-15
Function
Off
I OUT 1
On
Off
081R9413.02.01
Value
Oxygen
I OUT 1
Oxygen
Temperature
Value at 4 mA
+00.00 mg/l
I OUT 1
Range: 0-999
Value at 20 mA
+999.00 mg/l
I OUT 1
Range: 0-999
Output when not
measuring 20 mA
I OUT 1
Time const.
040. s
I OUT 1
030-300s
Value at 4 mA
+000.00 °C
I OUT 1
Value at 20 mA
+999.00 °C
I OUT 1
Range: -10 - 999
Range: -10 - 999
20 mA
4 mA
Hold
Normal
Output during
error Normal
I OUT 1
23 mA
3.8 mA
Normal
*
*
*
*
* Units selected in “Transmitter basic settings”, see fi g. 35, p. 26.
Same as I out 1
Same as I out 1
Same as I out 1
                    See also other documents in the category Hach-Lange Equipment:                                                            
                    - AMTAX sc (118 pages)
 - PHOSPHAX sc (106 pages)
 - CL17 Instruction sheet (8 pages)
 - CL17 USER MANUAL (60 pages)
 - CLF10 sc (382 pages)
 - 9184 sc (50 pages)
 - POLYMETRON 9611 sc Installation (398 pages)
 - POLYMETRON 9610 sc Maintenance and Troubleshooting (286 pages)
 - POLYMETRON 9611 sc USER INSTRUCTIONS: SEQUENCER LINE INSTALLATION (2 pages)
 - POLYMETRON 9611 sc USER INSTRUCTIONS: SS SAMPLE CONDITIONING (4 pages)
 - HACH 5500 sc Installation (408 pages)
 - HACH 5500 sc Maintenance and Troubleshooting (286 pages)
 - HACH 5500 sc PO43-HR Operations (390 pages)
 - HACH 5500 sc PO43-LR Operations (392 pages)
 - HACH 5500 sc SiO2 Installation (418 pages)
 - HACH 5500 sc SiO2 Operations (394 pages)
 - POLYMETRON 9610 sc SiO2 Installation (410 pages)
 - POLYMETRON 9240 Basic User Manual (162 pages)
 - POLYMETRON 9240 Operator Manual (144 pages)
 - PHOSPHAX sigma Basic User Manual (305 pages)
 - AMTAX inter2 Basic User Manual (377 pages)
 - GANIMEDE P (60 pages)
 - BODTrak II Basic User Manual (172 pages)
 - BODTRACK II User Manual (28 pages)
 - BODTRAK II: Respirometric Biochemical Oxygen Demand (BOD) (46 pages)
 - SPECTRO COLOR d-8 (29 pages)
 - REFO 60_REFO 60D (36 pages)
 - REFO 3_REFO 3D (19 pages)
 - LICO 620 Basic User Manual (329 pages)
 - LICO 620 User Manual (114 pages)
 - SD900 (2 pages)
 - LZX971 (8 pages)
 - SC Sensor Plug and SC Sensor Coupling (8 pages)
 - HQ Series Portable Meters (4 pages)
 - LDO Sensor Replacement Kit for use with Hach HQ10 and HQ20 (43 pages)
 - LDO Sensor Replacement Kit (8 pages)
 - SIP 10 (273 pages)
 - SC 100 (58 pages)
 - SI792 E_T Quick start guide (2 pages)
 - SI792(x) E HACH GLI 3700 series SI792(x) T 7MA2200 and 8398 series User Manual (116 pages)
 - SI792 D Quick start guide (2 pages)
 - SI792 D, SI792x D, SI792x D-FF, SI792x D-PA User Manual (98 pages)
 - SI794 C and SI794 D Short instructions (2 pages)
 - SI794 D tr User Manual (108 pages)
 - SI792 C Quick start guide (2 pages)
 
