Schreiber Chillers 15MEDAC_GEN2 User Manual
Page 54

H
G
F
E
D
C
B
A
8
7
6
5
4
3
2
1
H
G
F
E
D
C
B
A
8
7
6
5
4
3
2
1
TI
TL
E
10
55
_T
ER
M
IN
A
L_
W
IR
IN
G
R
EV
IS
E
D
4/
8/
20
03
FI
LE
N
AM
E
10
55
_T
E
R
M
IN
A
L_
W
IR
IN
G
.
V
S
D
D
E
SC
R
IP
TI
O
N
D
R
AW
N
B
Y
JEFF
JOHN
SON
D
AT
E
4/
4/
20
03
R
E
V
IS
IO
N
S
R
E
V
D
E
S
C
R
IP
TI
O
N
D
AT
E
A
P
P
R
O
V
E
D
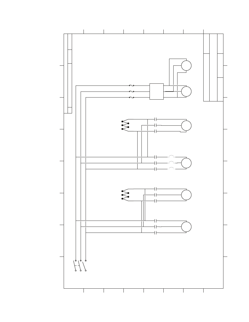
VF
D
5A
P
1
C
1
P
2
C
2
G
C
H
E
P
um
p
C
om
pr
es
so
r 1
C
ry
o
C
oo
le
r P
um
p
C
om
pr
es
so
r 2
Fa
n
M
ot
or
s
D
is
co
nn
ec
t
N
on
F
us
ed
C
ra
nk
ca
se
H
ea
te
r
C
ra
nk
ca
se
H
ea
te
r
L1
L2
L3
See also other documents in the category Schreiber Chillers Equipment:
- Copy of 1000AC MRI (42 pages)
- 1000AC (30 pages)
- 1000ACsf (30 pages)
- 1001ACsf (26 pages)
- 1250ACsf (30 pages)
- 1055 Clearances (2 pages)
- 100ACsf (32 pages)
- 1001acsfod (31 pages)
- 15 Med Main Manual (19 pages)
- 1500ACsf (31 pages)
- 150AC laser (34 pages)
- 150ACsf (30 pages)
- 150ACsfaw (32 pages)
- 15MEDAC email (64 pages)
- 15medWC (56 pages)
- 2500modify (19 pages)
- 2500ACsf (31 pages)
- 200ACsf (31 pages)
- 2000ACsfmodify (20 pages)
- 2203AC - 3-Stage Chiller (40 pages)
- 2000ACsf (31 pages)
- 30AC (18 pages)
- 400ACsf trane (35 pages)
- 400ACsf (32 pages)
- 500ACsf (33 pages)
- 50ACsf (32 pages)
- 750AC MRI (43 pages)
- 750ACsf (31 pages)
- 400AC MRI (40 pages)
- 300ACsf (31 pages)
- 3000ACsf (32 pages)
- 3000AC (33 pages)
- 300AC-MRI (46 pages)
- Modular Chillers (56 pages)
- Micro Photonix 1001ac (35 pages)
- MICRO MAX CHILLERS (21 pages)
- MC75WC (13 pages)
- MC75AC (20 pages)
- Katema 1001AC (45 pages)
- Hypertherm Part No 039104 (30 pages)
- Excellon (26 pages)
- Excellon MM30AC (20 pages)
- Excellon 150EX (34 pages)
- Excellon 150AC (33 pages)
