Return manifold, Discharge manifold – Schreiber Chillers 15MEDAC_GEN2 User Manual
Page 29

Mo
dels
:
Vol
ta
ge:
Op
tions
:
230
-46
0
15M
ED-AS
M
10
Sc
hr
eib
er Enginee
rin
g
Cor
p.
12
111
Par
k S
t.
Cerr
it
os
, C
A
9
0701
(56
2)-
92
6-
38
55
(56
2)-
926
-0969 Fa
x
P
has
e
:
3
Ty
pe:
A
ir/
W
at
er Coo
led Chi
ller
No
te
s:
A
ll m
ot
or
s ha
ve
in
te
rn
al
ov
er
loa
d
pr
ot
ec
tio
n
unl
es
s ot
he
rw
is
e s
ho
w
n
On
a
ll c
onne
cti
ons
: L
1 -
B
lu
e
L2
-
Blac
k
L3-
Re
d
M
a
rks:
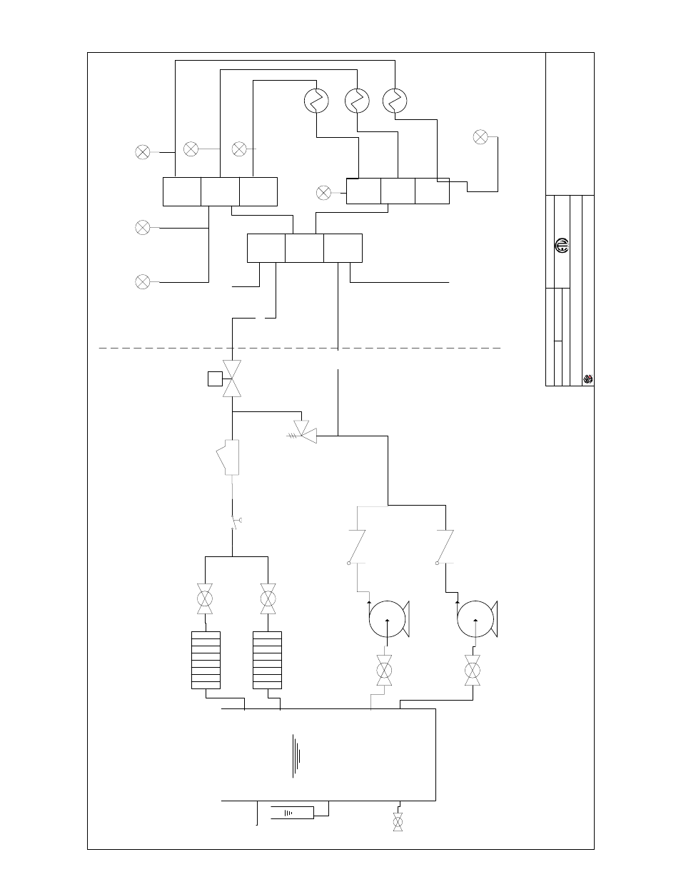
PU
M
P
#
1
C
heck valve 1
DISCHARGE
MANIFOLD
RETURN
MANIFOLD
HXC #1
HXC#2
HX
C#3
EVA
PO
RAT
O
R #2
AND I
S
O
LAT
IO
N
VALV
E
E
VAP
ORA
TO
R
#1
A
ND ISOLATI
O
N V
A
LVE
M
anual
Fl
ow adjustm
ent Valve
P
osition ¾
c
los
e
BACK
FLO
W
PRE
VENT
O
R
ST
R
AI
N
ER
D
R
A
IN
½
" F
P
T
SI
GH
T
GLA
S
S
FI
LL/O
V
E
R
FLO
W
1"
Npt
FLO
W
SW
IT
C
H
Fi
eld Insta
ll
pr
ess. gauge
Fi
el
d Instal
l
Fl
ow Me
ter
CH
ILLE
R IN
TER
N
AL
CHI
LLER EXTERNAL -
FIELD INSTALL
ATIO
N
Ba
ck U
p Pu
m
p
C
heck valve 1
CWS
CWR
City Water/Alternate
Supply
Drain
Fi
el
d Install
Temp. gauge
Fiel
d Install
pre
ss.
ga
uge
Fi
el
d Instal
l
Tem
p gauge
- Copy of 1000AC MRI (42 pages)
- 1000AC (30 pages)
- 1000ACsf (30 pages)
- 1001ACsf (26 pages)
- 1250ACsf (30 pages)
- 1055 Clearances (2 pages)
- 100ACsf (32 pages)
- 1001acsfod (31 pages)
- 15 Med Main Manual (19 pages)
- 1500ACsf (31 pages)
- 150AC laser (34 pages)
- 150ACsf (30 pages)
- 150ACsfaw (32 pages)
- 15MEDAC email (64 pages)
- 15medWC (56 pages)
- 2500modify (19 pages)
- 2500ACsf (31 pages)
- 200ACsf (31 pages)
- 2000ACsfmodify (20 pages)
- 2203AC - 3-Stage Chiller (40 pages)
- 2000ACsf (31 pages)
- 30AC (18 pages)
- 400ACsf trane (35 pages)
- 400ACsf (32 pages)
- 500ACsf (33 pages)
- 50ACsf (32 pages)
- 750AC MRI (43 pages)
- 750ACsf (31 pages)
- 400AC MRI (40 pages)
- 300ACsf (31 pages)
- 3000ACsf (32 pages)
- 3000AC (33 pages)
- 300AC-MRI (46 pages)
- Modular Chillers (56 pages)
- Micro Photonix 1001ac (35 pages)
- MICRO MAX CHILLERS (21 pages)
- MC75WC (13 pages)
- MC75AC (20 pages)
- Katema 1001AC (45 pages)
- Hypertherm Part No 039104 (30 pages)
- Excellon (26 pages)
- Excellon MM30AC (20 pages)
- Excellon 150EX (34 pages)
- Excellon 150AC (33 pages)
