Search
Directory
Brands
Spectra Logic manuals
Tools
10000
Manual
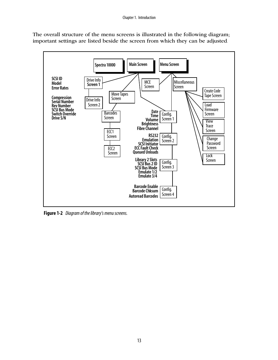
Spectra Logic 10000 User Manual
Page 13
Text mode
Original mode
Spectra Logic 10000 User Manual | Page 13 / 136
Pages:
1
…
11
12
13
14
15
…
136
wrong Brand
wrong Model
non readable