Directory
Brands
Toshiba manuals
Scales
TEC SL-9000N-FFR-QR
Manual

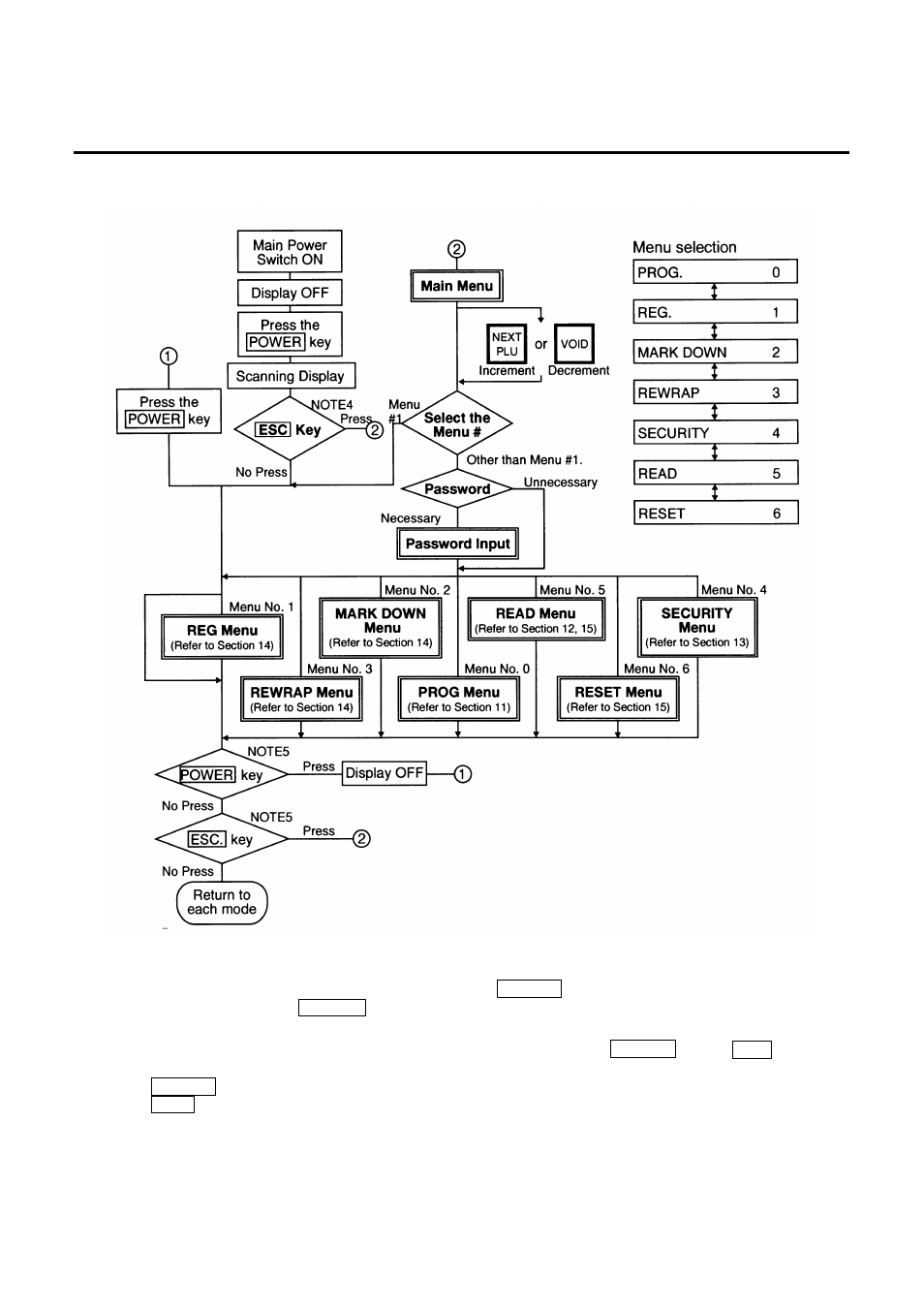
Outline of operation – Toshiba TEC SL-9000N-FFR-QR User Manual

Page 24

  • Text mode
  • Original mode
Outline of operation | Toshiba TEC SL-9000N-FFR-QR User Manual | Page 24 / 96 Outline of operation | Toshiba TEC SL-9000N-FFR-QR User Manual | Page 24 / 96
Pages: 1 … 22 23 24 25 26 … 96
  • wrong Brand
  • wrong Model
  • non readable
This manual is related to the following products:
  • TEC EO1-31001 TEC SL-9000-FFR-QR TEC SL-9000N-FFR-US TEC EO1-31001GE TEC SL-9000-FFR-CA TEC SL-9000N-FFR-CA TEC SL-9000-FFR-US
See also other documents in the category Toshiba Scales:
  • TEC SL-9000-ESB SERIES (94 pages)
  • SL-9000 (96 pages)
  • TEC EM1-31071 (94 pages)
  • SL-5300 Series (224 pages)
  • TEC SL-9000 (92 pages)
  • TEC SL57 SERIES (30 pages)
  • TEC H-9100N-US (96 pages)
  • TEC SL59 SERIES (51 pages)
  • SL39N (18 pages)
  • TEC EM1-31015 (79 pages)
  • TEC Electronic Computing Scale SL-4700 (23 pages)
  • TEC SL66 SERIES (55 pages)
  • TEC SL-6600 (116 pages)
  • TEC SL-47-N (14 pages)
  • TEC SL-9000-ESB-X SERIES (72 pages)
  • TEC SL-9000N-FFB series (96 pages)
Home Brands Popular manuals Recently added
Manuals Directory

© 2012–2025, azmanual.top
All rights reserved.