Search
Directory
Brands
HP manuals
Vacuums
Concorde 608349
Manual
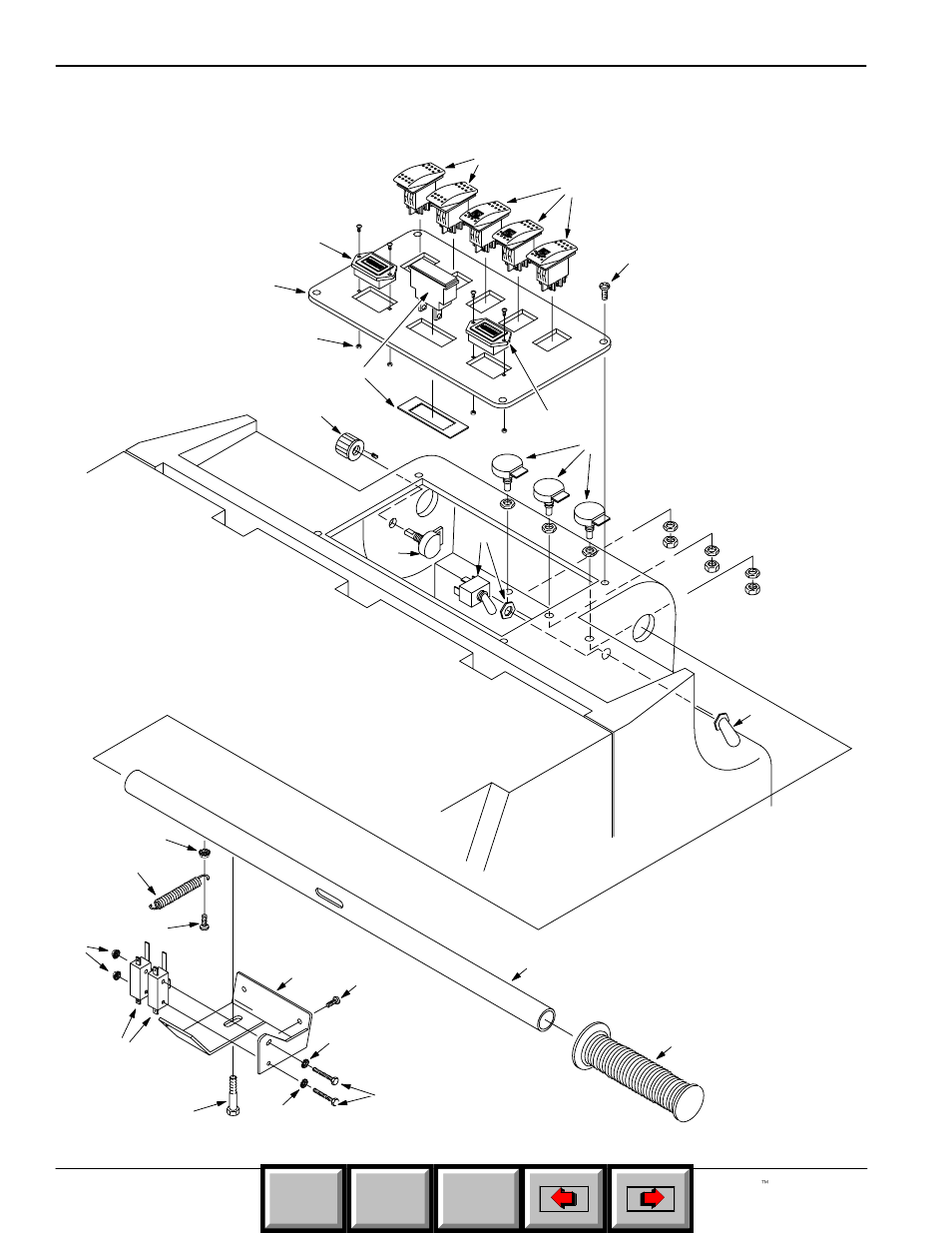
Control console group, Parts list, Home find... go to – HP Concorde 608349 User Manual
Page 24
Text mode
Original mode
Control console group, Parts list, Home find... go to | HP Concorde 608349 User Manual | Page 24 / 37
Pages:
1
…
22
23
24
25
26
…
37
wrong Brand
wrong Model
non readable
This manual is related to the following products:
Concorde 608935
Concorde 609256
Concorde HP Plus
See also other documents in the category HP Vacuums:
8360
(508 pages)