Directory
Brands
Thermo Pride manuals
Kiln
Spirit Gas TP9C Modulating ECM 97.5%
Manual

Thermo Pride Spirit Gas TP9C Modulating ECM 97.5% User Manual

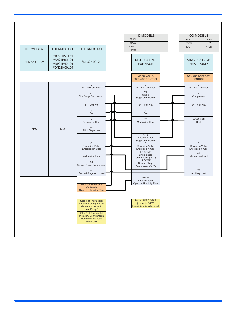
Page 18

  • Text mode
  • Original mode
Thermo Pride Spirit Gas TP9C Modulating ECM 97.5% User Manual | Page 18 / 46 Thermo Pride Spirit Gas TP9C Modulating ECM 97.5% User Manual | Page 18 / 46
Pages: 1 … 16 17 18 19 20 … 46
  • wrong Brand
  • wrong Model
  • non readable
See also other documents in the category Thermo Pride Kiln:
  • Thermo Pace Downflow/Horizontal Furnace (CSA) (32 pages)
  • Gas/Propane Furnace PGL (38 pages)
  • Gas/Propane Furnace Concentric Vent (CMA) (13 pages)
  • Gas/Propane Furnace ECM CDX1 (11 pages)
  • Gas/Propane Furnace Premiere Series 2-Stage CDX3) (65 pages)
  • Gas/Propane Furnace Induced Draft Highboy/Counterflow/Horizontal MDA1 (61 pages)
  • Gas/Propane Furnace Mobile Home CMC1 (64 pages)
  • Gas/Propane Furnace with ECM Blower CDX3 (15 pages)
  • Spirit Gas TG8S Single Stage PSC 80% (32 pages)
  • Spirit Gas TG9S Single Stage PSC 95.5% (42 pages)
Home Brands Popular manuals Recently added
Manuals Directory

© 2012–2025, azmanual.top
All rights reserved.