Network support customer plan – Comtech EF Data MIDAS Site Survey Report User Manual
Page 5

Site Survey Report, Operator’s Guide, Rev. 0
Preface, iii
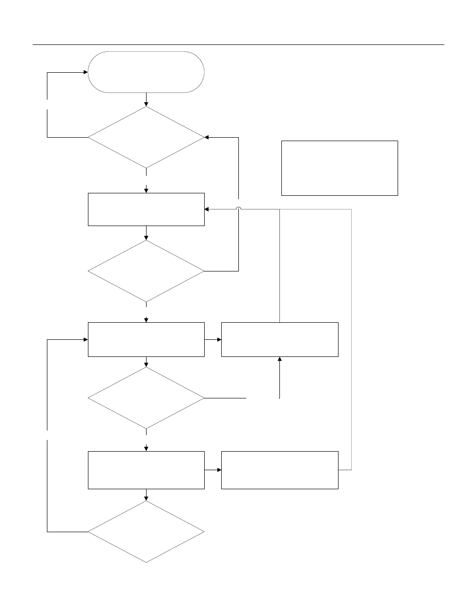
Customer
Midas Network is functioning
properly?
Level One Contact is notified
Authorized Factory Service
Center
Resolved by Hardware repair
or Network Operations
troubleshooting?
Level Two Contact is notified
CEFD Customer Support
Hardware or Network
Operations issue?
Level Three Contact is notified
CEFD Network Test and Field
Support
Hardware or Network
Operations issue?
No
No
Network Operations
Hardware
Yes
Yes
CEFD Customer Support
provides HW support
Hardware
CEFD Network Test and Field
Support
provides Network Operations
support
Network Support Customer Plan
*Note: If equipment was purchased
directly from Comtech EFData (not
through a Factory Authorized
Service Center), then CEFD
Customer Support will be the initial
point of contact.
- CDD-880 (124 pages)
- CDM-800 (130 pages)
- ODMR-840 (184 pages)
- CDM-750 (302 pages)
- CDM-840 (244 pages)
- SLM-5650A (420 pages)
- CTOG-250 (236 pages)
- CDM-700 (256 pages)
- CDM-760 (416 pages)
- CDM-710G (246 pages)
- CDM-600/600L (278 pages)
- CDMR-570L (512 pages)
- CDM-625 (684 pages)
- CDM-625A (756 pages)
- CDD-564A (240 pages)
- CDD-564L (254 pages)
- CLO-10 (134 pages)
- MCED-100 (96 pages)
- CDMR-570AL (618 pages)
- CDM-600 LDPC (2 pages)
- BUC Power Supply Ground Cable (2 pages)
- MPP70 Hardware Kit for CDM-570L (4 pages)
- MPP50 Hardware Kit for CDM-570L (4 pages)
- CDM-625 DC-AC Conversion (4 pages)
- CDM-625 DC-AC Conversion with IP Packet Processor (4 pages)
- DMDVR20 LBST Rev 1.1 (117 pages)
- DMD2050E (212 pages)
- DMD-2050 (342 pages)
- DMD1050 (188 pages)
- OM20 (220 pages)
- QAM256 (87 pages)
- DD240XR Rev Е (121 pages)
- MM200 ASI Field (5 pages)
- DM240-DVB (196 pages)
- MM200 (192 pages)
- CRS-150 (78 pages)
- CRS-280L (64 pages)
- CRS-170A (172 pages)
- CRS-180 (136 pages)
- SMS-301 (124 pages)
- CiM-25/8000 (186 pages)
- CiM-25 (26 pages)
- CRS-500 (218 pages)
- CRS-311 (196 pages)
- CIC-20 LVDS to HSSI (26 pages)
