Operation, Low battery transfer (lbx) mode, Page 93 – Xantrex Technology 120 VAC/60 User Manual
Page 101

OPERATION
2001 Xantrex Technology, Inc.
5916 - 195th Street N. E.
Arlington, WA 98223
Telephone: 360/435-8826
Fax: 360/435-2229
www.traceengineering.com
SW Series Inverter/Charger
Part No. 2031-5
Rev. C: February 2001
Page
93
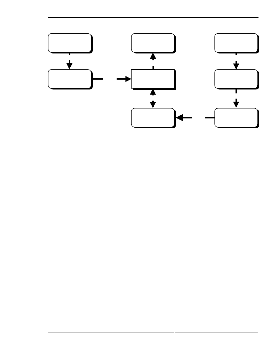
LOW BATTERY TRANSFER (LBX) MODE
Low Battery Transfer mode is an alternative way of operating “off the grid” using the utility for backup
power instead of a generator. The system essentially operates as a stand-alone power system,
independent of the utility grid. When the system is no longer able to keep up with the power requirements
of the AC load, discharging the batteries to the LOW BATTERY TRANSFER VDC setting, the inverter
connects to the utility grid. It then feeds utility power directly to the load and recharges the batteries.
When the battery voltage reaches the LOW BATTERY CUT IN VDC setting, the inverter disconnects from
the utility grid and once again operates the AC load from the batteries. Since power is never sold back to
the utility, this configuration does not require utility approval.
Simple in concept, this configuration may not provide the desired results. Incompatible settings and poor
system designs (i.e., having excessive loads connected and/or low output of the charging source caused
by undersizing the system or poor weather conditions affecting PV array output) often cause frequent
cycling to and from the grid, thus reducing efficiency. Such cycling can actually increase power
consumption from the utility grid.
The most common problem occurs when the LOW BATTERY CUT IN setting is lower than the BULK
VOLTS DC setting, causing the batteries to only partially recharge before transferring off utility power.
Since the batteries are not fully recharged, they can only support the load for a limited amount of time.
This results in rapid cycling (every day or even multiple times per day) between the battery system and the
utility grid. One way to reduce the amount of cycling is to set the MAX CHARGE AMPS AC value to its
minimum setting of 2 amps AC; however, this increases the system’s dependency on the utility grid.
If the system is also used for utility backup, performance could be drastically affected if the batteries are
not fully charged when the utility outage occurs.
The best performance can be achieved by recharging the battery from the utility grid and then waiting until
the alternative power source (usually solar panels or a wind generator) has excess power available
beyond what it takes to power the AC load. The system will continue to hold the batteries at the float
voltage level until the alternative power source raises the battery voltage to a level that exceeds the battery
charger settings before transferring. This is done by setting the LOW BATTERY CUT IN VDC setting
higher than the BULK VOLTS DC and the FLOAT VOLTS DC settings. Once the battery is full, the
charger will maintain the battery at the float voltage setting. If the alternative power source is able to
contribute power, it will be used to offset the amount of power that the AC load draws from the utility grid.
If the alternative power source is able to produce more power than the load requires, the battery voltage
will then increase above the float level until it reaches the LOW BATTERY CUT IN VDC setting. At this
time, the system will then transfer to the battery and operate “off the grid.” This reduces the amount of
cycling by waiting until improved charging conditions (good sun or good wind) exist before transferring
back to the battery.
SOLAR ARRAY
UTILITY GRID
kWH METER
AC
AC LOADS
SUB-PANEL
INVERTER
CHARGER
AC LOADS
MAIN PANEL
GROUND FAULT
PROTECTION
AC
BATTERY
OVERVOLTAGE
PROTECTION
DC
AC
DC
DC
DC
