Dr remote v/c motor valve console timer/ counter, Rhf console, Water chiller – Hypertherm HT4001 User Manual
Page 33: Timer/ counter, Dr remote v/c, Ht4001 power supply, Motor valve console gas console, Sample system: two-torch, 400 amp

1-28
HT4001
1234
1234
1234
1234
1234
1234
1234
1234
1234
1234
1234
1234
1234
1234
1234
1234
1234
1234
1234
1234
1234
1234
1234
1234
1234
1234
1234
1234
1234
1234
1234
1234
1234
1234
1234
1234
1234
1234
1234
1234
1234
1234
1234
1234
1234
1234
1234
1234
1234
1234
1234
1234
1234
1234
1234
1234
1234
1234
1234
1234
1234
1234
1234
1234
1234
1234
1234
1234
1234
1234
1234
1234
1234
1234
1234
1234
1234
1234
1234
1234
1234
1234
1234
1234
1234
1234
1234
1234
1234
1234
DR
Remote
V/C
Motor
Valve
Console
Timer/
Counter
4
9
A
16
1
RHF
Console
Work table
8
Water
Chiller
25
H
2
O
in
12
15
15
6
10
10
23
23
4
5
5
18
18
27
14
14
RHF
Console
8
9
A
Timer/
Counter
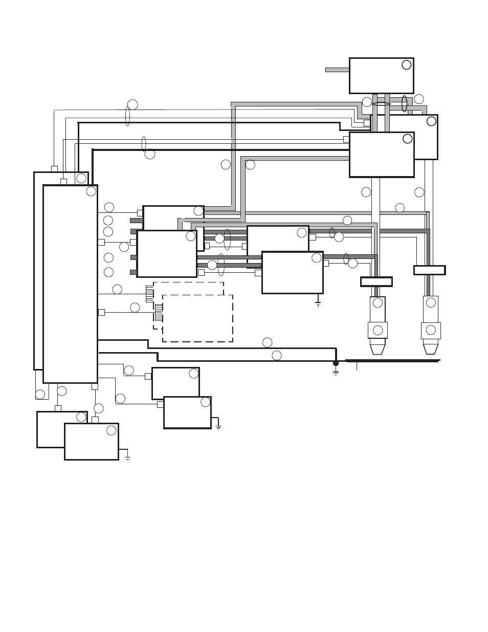
Figure 1-16 Two-Torch 400 Amp HT4001 Interconnect System Diagram with
Digital Remote (and without IHS and Water Muffler)
DR
Remote
V/C
17
HT4001
Power
Supply
1
Machine
Computer
Interface
Machine
Computer
Interface
21
21
17
7
7
6
12
Motor
Valve
Console
Gas
Console
11
Gas
13
13
11
N
2
in
O
2
in
31
32
16
O
2
in
32 N
2
in
31
Off Valve
6
6
1
HT4001 Power Supply
4
Timer/Counter
5
Timer/Counter Cable
6
Torch Assembly
7
Torch Mounting Bracket
8
RHF Console
9
A
Leads Between PS (w/o Slave) and RHF Csl
10 Shielded Leads Between RHF Csl and Torch
11 Gas Console
12 Motor Valve Console
13 Leads Between Gas Csl and Mtr Vlv Csl
14 Water Inj. Hose Between Gas Csl and RHF Csl
15 Water Inj. Hose Between Gas Csl and Torch
16 Cable Between Gas Csl and HT4001 PS
17 Digital V/C Control
18 Cable Between Dig. Remote and PS
21 I/O Cable Between PS and Mach. Comp.
23 Cable Between PS and Work Table
25 Water Chiller, 2 - Torch, 600A
26 Cooling Hose Set-Water Chiller to RHF Console
27 Hold Cable
31 Hose Between O2 Supply and Gas Csl
32 Hose Between N2 Supply and Gas Csl
SAMPLE SYSTEM:
Two-Torch, 400 Amp
26
26