Pioneer DEH-P9800BT User Manual
Page 5

English
Español
Deutsch
Français
Italiano
Nederlands
PyÒÒÍËÈ
4
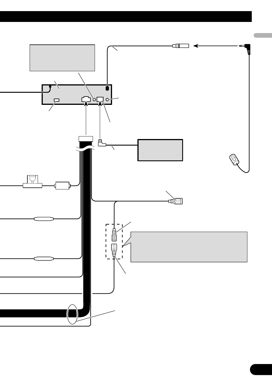
Refer to page 5 to 6.
Speaker leads
White
: Front left +
White/black : Front left ≠
Gray
: Front right +
Gray/black
: Front right ≠
Green
: Rear left +
Green/black : Rear left ≠
Violet
: Rear right +
Violet/black : Rear right ≠
Blue/white
To system control terminal of the power
amp (max. 300 mA 12 V DC).
Blue/white (7*)
To Auto-antenna relay control terminal
(max. 300 mA 12 V DC).
Blue/white (6*)
IP-BUS cable
Multi-CD player
(sold separately)
The pin position of the ISO connector will differ
depends on the type of vehicle. Connect 6* and 7*
when Pin 5 is an antenna control type. In another type
of vehicle, never connect 6* and 7*.
Microphone for
hands-free phoning
4 m
Fuse resistor
Fuse (10 A)
Fuse resistor
This product
IP-BUS input (Blue)
Jack for the Wired Remote Control Adaptors
Please see the Instruction Manual for the Wired
Remote Control Adaptors (sold separately).
AUX input jack (3.5 ø)
Use a stereo mini plug cable
to connect with auxiliary
equipment.
1.5 m
Microphone input (Hands-free phoning/AUTO TA&EQ)
Before installing this unit to your vehicle, pull out the
Microphone input to the place where you can easily plug
in/out the Microphone.
Fig. 2