Raccordement du câble d’alimentation, Connexion des appareils – Pioneer DEH-P9800BT User Manual
Page 40

3
Connexion des appareils
1*
2*
4*
3*
5*
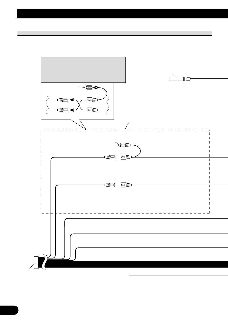
Remarque:
Selon le véhicule, le rôle de 3* et 5* peut être
différent. En ce cas, veillez à relier 2* à 5* et
4* à 3*.
Reliez ensemble les
conducteurs de même couleur.
Jaune (3*)
Secours
(ou accessoire)
Jaune (2*)
Vers une borne alimentée en
permanence indépendamment
de la clé de contact.
Rouge (5*)
Accessoire
(ou secours)
Connecteur ISO
Remarque:
Sur certains véhicules, le connecteur ISO peut
comporter deux parties. En ce cas, veillez à
relier ces deux parties.
Jaune/noir
Si vous utilisez un appareil possédant une
fonction de silencieux, reliez ce conducteur au
conducteur de commande du silencieux de
l’appareil en question. Sinon, ne reliez ce
conducteur à rien.
Jack d’antenne
15 cm
Capuchon (1*)
Si vous n’utilisez pas ce
connecteur, ne retirez pas
le capuchon.
Rouge (4*)
Vers une borne dont l’alimentation
est commandée par la clé de contact
(12 V CC).
Noir (masse)
Fil de masse vers un élément en métal apparent de la voiture.
Orange/blanc
Vers la borne du contacteur d’éclairage.
Raccordement du câble d’alimentation