Структурная схема, Технические характеристики – Pioneer DJM-250-W User Manual
Page 98

14
Ru
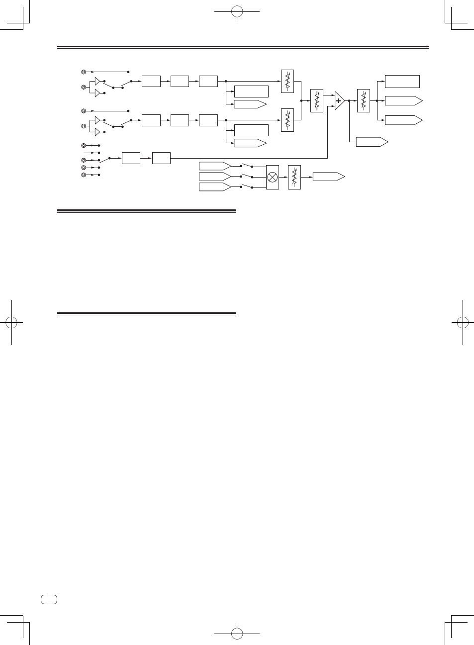
Структурная схема
2Band
EQ
LEVEL
3Band
EQ
TRIM
FILTER
3Band
EQ
TRIM
FILTER
MASTER LEVEL
METER
HP CH 1
CH 2
LEVEL METER
CH 1
LEVEL METER
HP CH 2
MASTER 1 OUT
MASTER 2 OUT
HP MASTER
HP MASTER
HP CH 1
HP OUT
HP CH 2
AUX 1
MIC
OFF
AUX 2
AUX 3
CD2
LINE2/
PHONO2
CD1
LINE1/
PHONO1
CH 1
FADER
CROSS
FADER
MASTER
VOL
CH 2
FADER
HP MIX
HP VOL
О торговых марках и
зарегистрированных торговых
марках
!
Pioneer является зарегистрированной торговой маркой
PIONEER CORPORATION.
!
Указанные здесь названия компаний и изделий являются тор-
ковыми марками их соответствующих владельцев.
!
Во время воспроизведения имеющихся музыкальных файлов
на данном аппарате, убедительно просим вас соблюдать
авторские права.
Технические характеристики
Адаптер переменного тока
Питание .................от 100 В до 240 В переменного тока, 50 Гц/60 Гц
Номинальный ток ...................................................................... 800 мА
Номинальный выход ...................................постоянного тока 5 В, 3 А
Общий раздел – Основной блок
Вес основного аппарата .............................................................. 3.1 кг
Макс. габариты ................... 240 мм (Ш) × 107.7 мм (В) × 300.2 мм (Г)
Допускаемая рабочая температура ...................... от +5 °C до +35 °C
Допускаемая рабочая влажность . от 5 % до 85 % (без конденсации)
Аудиораздел
Частота дискретизации .............................................................. 48 кГц
Преобразователь A/D, D/A ........................................................ 24 бит
Частотная характеристика
CD
/LINE/AUX/MIC .............................................. От 20 Гц до 20 кГц
Соотношение сигнал/шум (номинальный выход)
CD
........................................................................................... 91 дБ
LINE
......................................................................................... 91 дБ
PHONO
................................................................................... 86 дБ
MIC
......................................................................................... 80 дБ
Общее нелинейное искажение (CD — MASTER 1) .................0.007 %
Стандартный уровень входа / Импеданс входа
CD
............................................................................. –12 dBu/10 kW
LINE
........................................................................... –12 dBu/47 kW
PHONO
..................................................................... –48 dBu/47 kW
MIC
........................................................................... –52 dBu/10 kW
AUX 1
....................................................................... –12 dBu/10 kW
AUX 2, 3
.................................................................... –12 dBu/10 kW
Стандартный уровень выхода / Импеданс нагрузки / Импеданс
выхода
MASTER 1
........................................................ +6 dBu/10 kW/330 W
MASTER 2
...........................................................+2 dBu/10 kW/1 kW
PHONES
............................................................... +2 dBu/32 W/33 W
Номинальный уровень выхода / Импеданс нагрузки
MASTER 1
................................................................. +22 dBu/10 kW
MASTER 2
................................................................. +18 dBu/10 kW
Переходное затухание (CD) ........................................................ 74 дБ
Характеристики эквалайзера канала
HI
................................................................от –∞ до +9 дБ (13 кГц)
MID
...............................................................от –∞ до +9 дБ (1 кГц)
LOW
............................................................. от –∞ до +9 дБ (70 Гц)
Характеристики эквалайзера MIC/AUX
HI
....................................................... от –12 дБ до +12 дБ (10 кГц)
LOW
...................................................от –12 дБ до +12 дБ (100 Гц)
Терминалы входа/выхода
Входной терминал CD
Штырьковое гнездо RCA ..................................................2 набора
Входные терминалы PHONO/LINE
Штырьковое гнездо RCA ..................................................2 набора
Входной терминал MIC
Гнездо наушников (Ø 6,3 мм) .............................................1 набор
Входной терминал AUX
Штырьковое гнездо RCA ..................................................2 набора
Гнездо мини-джек (Ø 3,5 мм) ...........................................1 набора
Выходной терминал MASTER
Штырьковые гнезда RCA ...................................................1 набор
Выходной терминал BALANCED OUTPUT
Коннектор XLR ....................................................................1 набор
Выходной терминал PHONES
Стереофоническое гнездо наушников (Ø 6,3 мм) ............1 набор
Терминал CONTROL
Гнездо мини-джек (Ø 3,5 мм) ...........................................2 набора
!
Технические характеристики и конструкция данного изделия
могут изменяться без уведомления.
!
© PIONEER CORPORATION, 2011. Все права защищены.